Suppr超能文献

BubR1 通过 IMD 信号通路控制饥饿诱导的脂肪分解。

BubR1 controls starvation-induced lipolysis via IMD signaling pathway in .

机构信息

Laboratory for Aging and Cancer Research, Frontiers Science Center Disease-related Molecular Network, State Key Laboratory of Respiratory Health and Multimorbidity and National Clinical Research Center for Geriatrics, West China Hospital, Sichuan University, Chengdu, Sichuan 610041, China.

Clinical Trial Center, National Medical Products Administration Key Laboratory for Clinical Research and Evaluation of Innovative Drugs, West China Hospital, Sichuan University, Chengdu, Sichuan 610041, China.

出版信息

Aging (Albany NY). 2024 Feb 8;16(4):3257-3279. doi: 10.18632/aging.205533.

Abstract

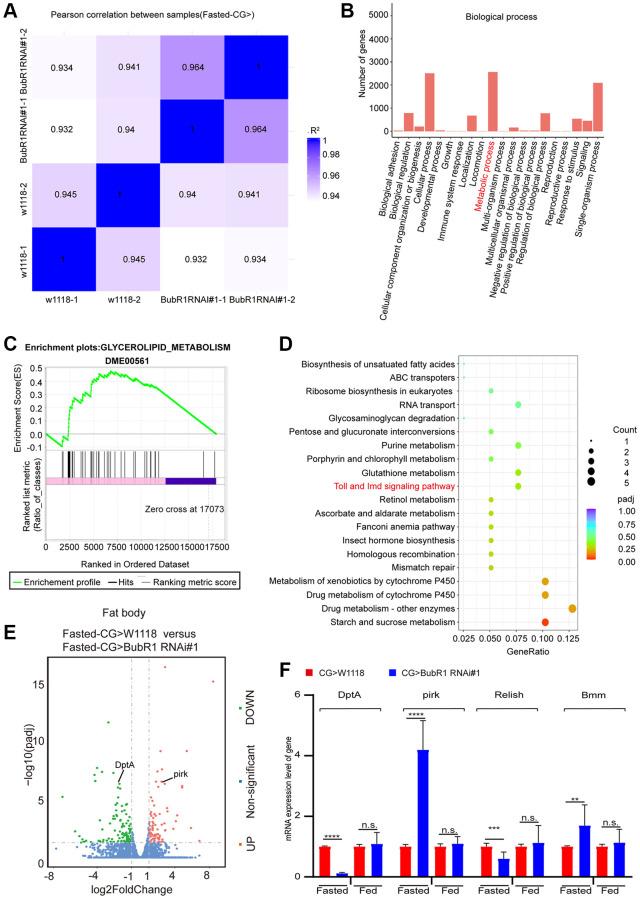
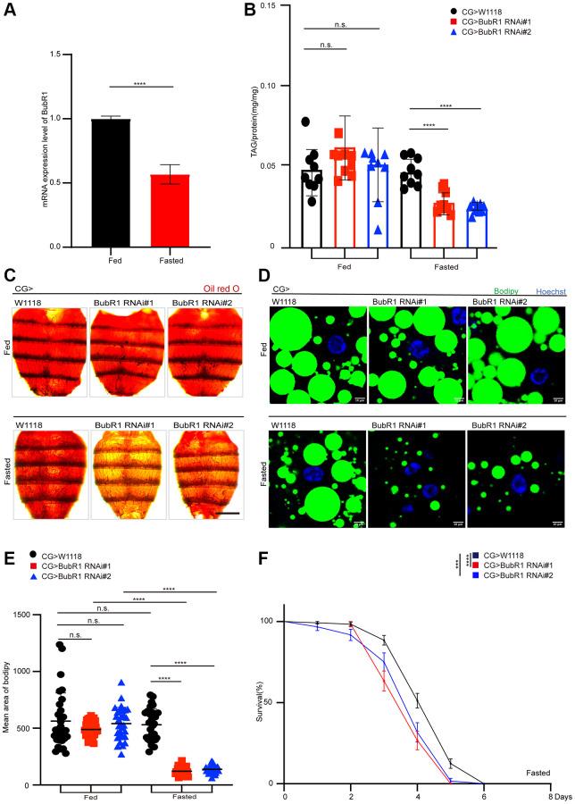
Lipolysis, the key process releasing fat acids to generate energy in adipose tissues, correlates with starvation resistance. Nevertheless, its detail mechanisms remain elusive. BubR1, an essential mitotic regulator, ensures proper chromosome alignment and segregation during mitosis, but its physiological functions are largely unknown. Here, we use adult fat body, the major lipid storage organ, to study the functions of BubR1 in lipolysis. We show that both whole body- and fat body-specific BubR1 depletions increase lipid degradation and shorten the lifespan under fasting but not feeding. Relish, the conserved regulator of IMD signaling pathway, acts as the downstream target of BubR1 to control the expression level of Bmm and modulate the lipolysis upon fasting. Thus, our study reveals new functions of BubR1 in starvation-induced lipolysis and provides new insights into the molecular mechanisms of lipolysis mediated by IMD signaling pathway.

摘要

脂肪分解是在脂肪组织中释放脂肪酸以产生能量的关键过程,与抗饥饿能力相关。然而,其详细的机制仍不清楚。BubR1 是一种必需的有丝分裂调节剂,可确保有丝分裂过程中染色体的正确排列和分离,但它的生理功能在很大程度上是未知的。在这里,我们使用成年脂肪体,主要的脂质储存器官,来研究 BubR1 在脂肪分解中的功能。我们发现,全身和脂肪体特异性的 BubR1 缺失都会增加脂质的降解,并在禁食而不是喂食时缩短寿命。Relish 是 IMD 信号通路的保守调节因子,作为 BubR1 的下游靶标,控制 Bmm 的表达水平,并在禁食时调节脂肪分解。因此,我们的研究揭示了 BubR1 在饥饿诱导的脂肪分解中的新功能,并为 IMD 信号通路介导的脂肪分解的分子机制提供了新的见解。

https://cdn.ncbi.nlm.nih.gov/pmc/blobs/91a2/10929803/96ebeefd205a/aging-16-205533-g001.jpg

相似文献

1
BubR1 controls starvation-induced lipolysis via IMD signaling pathway in .
Aging (Albany NY). 2024 Feb 8;16(4):3257-3279. doi: 10.18632/aging.205533.
2
NF-κB Shapes Metabolic Adaptation by Attenuating Foxo-Mediated Lipolysis in Drosophila.
Dev Cell. 2019 Jun 3;49(5):802-810.e6. doi: 10.1016/j.devcel.2019.04.009. Epub 2019 May 9.
3
Hedgehog signaling promotes lipolysis in adipose tissue through directly regulating Bmm/ATGL lipase.
Dev Biol. 2020 Jan 1;457(1):128-139. doi: 10.1016/j.ydbio.2019.09.009. Epub 2019 Sep 21.
4
Bub1 and Bub3 regulate metabolic adaptation via macrolipophagy in Drosophila.
Cell Rep. 2023 Apr 25;42(4):112343. doi: 10.1016/j.celrep.2023.112343. Epub 2023 Apr 5.
5
The Kinase Activity of Drosophila BubR1 Is Required for Insulin Signaling-Dependent Stem Cell Maintenance.
Cell Rep. 2020 Jun 23;31(12):107794. doi: 10.1016/j.celrep.2020.107794.
6
A role for triglyceride lipase brummer in the regulation of sex differences in Drosophila fat storage and breakdown.
PLoS Biol. 2020 Jan 21;18(1):e3000595. doi: 10.1371/journal.pbio.3000595. eCollection 2020 Jan.
7
Feeding and Fasting Signals Converge on the LKB1-SIK3 Pathway to Regulate Lipid Metabolism in Drosophila.
PLoS Genet. 2015 May 21;11(5):e1005263. doi: 10.1371/journal.pgen.1005263. eCollection 2015 May.
8
Decapentaplegic retards lipolysis during metamorphosis in Bombyx mori and Drosophila melanogaster.
Insect Biochem Mol Biol. 2023 Apr;155:103928. doi: 10.1016/j.ibmb.2023.103928. Epub 2023 Mar 2.

引用本文的文献

本文引用的文献

1
Bub1 and Bub3 regulate metabolic adaptation via macrolipophagy in Drosophila.
Cell Rep. 2023 Apr 25;42(4):112343. doi: 10.1016/j.celrep.2023.112343. Epub 2023 Apr 5.
2
Dynamic Regulation of NF-κB Response in Innate Immunity: The Case of the IMD Pathway in Drosophila.
Biomedicines. 2022 Sep 16;10(9):2304. doi: 10.3390/biomedicines10092304.
3
Lipolysis: cellular mechanisms for lipid mobilization from fat stores.
Nat Metab. 2021 Nov;3(11):1445-1465. doi: 10.1038/s42255-021-00493-6. Epub 2021 Nov 19.
4
Bub1 kinase in the regulation of mitosis.
Anim Cells Syst (Seoul). 2021 Feb 17;25(1):1-10. doi: 10.1080/19768354.2021.1884599.
5
The Drosophila model to interrogate triacylglycerol biology.
Biochim Biophys Acta Mol Cell Biol Lipids. 2021 Jun;1866(6):158924. doi: 10.1016/j.bbalip.2021.158924. Epub 2021 Mar 11.
6
A journey into the world of insect lipid metabolism.
Arch Insect Biochem Physiol. 2020 Jun;104(2):e21682. doi: 10.1002/arch.21682. Epub 2020 Apr 25.
7
Intestinal lipid droplets as novel mediators of host-pathogen interaction in .
Biol Open. 2019 Jul 19;8(7):bio039040. doi: 10.1242/bio.039040.
8
NF-κB Shapes Metabolic Adaptation by Attenuating Foxo-Mediated Lipolysis in Drosophila.
Dev Cell. 2019 Jun 3;49(5):802-810.e6. doi: 10.1016/j.devcel.2019.04.009. Epub 2019 May 9.

文献AI研究员

20分钟写一篇综述,助力文献阅读效率提升50倍。

立即体验

用中文搜PubMed

大模型驱动的PubMed中文搜索引擎

马上搜索

文档翻译

学术文献翻译模型,支持多种主流文档格式。

立即体验