Research Center for Environment and Female Reproductive Health, The Eighth Affiliated Hospital, Sun Yat-sen University, Shenzhen, 518033, China; Key Laboratory of Environment and Female Reproductive Health, West China School of Public Health, West China Fourth Hospital, Sichuan University, Chengdu, 610041, China.
Research Center for Environment and Female Reproductive Health, The Eighth Affiliated Hospital, Sun Yat-sen University, Shenzhen, 518033, China.
Redox Biol. 2024 Apr;70:103073. doi: 10.1016/j.redox.2024.103073. Epub 2024 Feb 2.
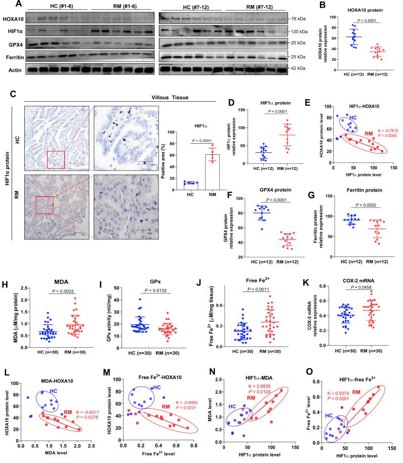
Defects of human trophoblast cells may induce miscarriage (abnormal early embryo loss), which is generally regulated by lncRNAs. Ferroptosis is a newly identified iron-dependent programmed cell death. Hypoxia is an important and unavoidable feature in mammalian cells. However, whether hypoxia might induce trophoblast cell ferroptosis and then induce miscarriage, as well as regulated by a lncRNA, was completely unknown. In this work, we discovered at the first time that hypoxia could result in ferroptosis of human trophoblast cells and then induce miscarriage. We also identified a novel lncRNA (lnc-HZ06) that simultaneously regulated hypoxia (indicated by HIF1α protein), ferroptosis, and miscarriage. In mechanism, HIF1α-SUMO, instead of HIF1α itself, primarily acted as a transcription factor to promote the transcription of NCOA4 (ferroptosis indicator) in hypoxic trophoblast cells. Lnc-HZ06 promoted the SUMOylation of HIF1α by suppressing SENP1-mediated deSUMOylation. HIF1α-SUMO also acted as a transcription factor to promote lnc-HZ06 transcription. Thus, both lnc-HZ06 and HIF1α-SUMO formed a positive auto-regulatory feedback loop. This loop was up-regulated in hypoxic trophoblast cells, in RM villous tissues, and in placental tissues of hypoxia-treated mice, which further induced ferroptosis and miscarriage by up-regulating HIF1α-SUMO-mediated NCOA4 transcription. Furthermore, knockdown of either murine lnc-hz06 or Ncoa4 could efficiently suppress ferroptosis and alleviate miscarriage in hypoxic mouse model. Taken together, this study provided new insights in understanding the regulatory roles of lnc-HZ06/HIF1α-SUMO/NCOA4 axis among hypoxia, ferroptosis, and miscarriage, and also offered an effective approach for treatment against miscarriage.
人滋养层细胞的缺陷可能导致流产(早期胚胎异常丢失),这通常受 lncRNA 调控。铁死亡是一种新发现的铁依赖性程序性细胞死亡。缺氧是哺乳动物细胞中的一个重要且不可避免的特征。然而,缺氧是否会诱导滋养层细胞铁死亡,进而导致流产,以及是否受 lncRNA 调控,这完全是未知的。在这项工作中,我们首次发现缺氧可导致人滋养层细胞铁死亡,进而导致流产。我们还鉴定了一个新的 lncRNA(lnc-HZ06),它同时调控缺氧(由 HIF1α 蛋白表示)、铁死亡和流产。在机制上,HIF1α-SUMO,而不是 HIF1α 本身,主要作为转录因子,在缺氧滋养层细胞中促进 NCOA4(铁死亡标志物)的转录。lnc-HZ06 通过抑制 SENP1 介导的去 SUMO 化来促进 HIF1α 的 SUMO 化。HIF1α-SUMO 也作为转录因子促进 lnc-HZ06 的转录。因此,lnc-HZ06 和 HIF1α-SUMO 形成了一个正的自调节反馈环。该环在缺氧滋养层细胞、绒毛组织 RM 和缺氧处理小鼠的胎盘组织中上调,进一步通过上调 HIF1α-SUMO 介导的 NCOA4 转录诱导铁死亡和流产。此外,敲低小鼠 lnc-hz06 或 Ncoa4 可有效抑制缺氧小鼠模型中的铁死亡并减轻流产。总之,这项研究为理解 lnc-HZ06/HIF1α-SUMO/NCOA4 轴在缺氧、铁死亡和流产中的调控作用提供了新的见解,并为治疗流产提供了一种有效的方法。