Suppr超能文献

通过原位植入患者来源的结肠腺瘤类器官对Claudin-1表达进行近红外活体成像

Near-Infrared In Vivo Imaging of Claudin-1 Expression by Orthotopically Implanted Patient-Derived Colonic Adenoma Organoids.

作者信息

Jaiswal Sangeeta, Wang Fa, Wu Xiaoli, Chang Tse-Shao, Shirazi Ahmad, Lee Miki, Dame Michael K, Spence Jason R, Wang Thomas D

机构信息

Division of Gastroenterology, Department of Internal Medicine, University of Michigan, Ann Arbor, MI 48109, USA.

Department of Mechanical Engineering, University of Michigan, Ann Arbor, MI 48109, USA.

出版信息

Diagnostics (Basel). 2024 Jan 26;14(3):273. doi: 10.3390/diagnostics14030273.

Abstract

BACKGROUND

Claudin-1 becomes overexpressed during the transformation of normal colonic mucosa to colorectal cancer (CRC).

METHODS

Patient-derived organoids expressed clinically relevant target levels and genetic heterogeneity, and were established from human adenoma and normal colons. Colonoids were implanted orthotopically in the colon of immunocompromised mice. This pre-clinical model of CRC provides an intact microenvironment and representative vasculature. Colonoid growth was monitored using white light endoscopy. A peptide specific for claudin-1 was fluorescently labeled for intravenous administration. NIR fluorescence images were collected using endoscopy and endomicroscopy.

RESULTS

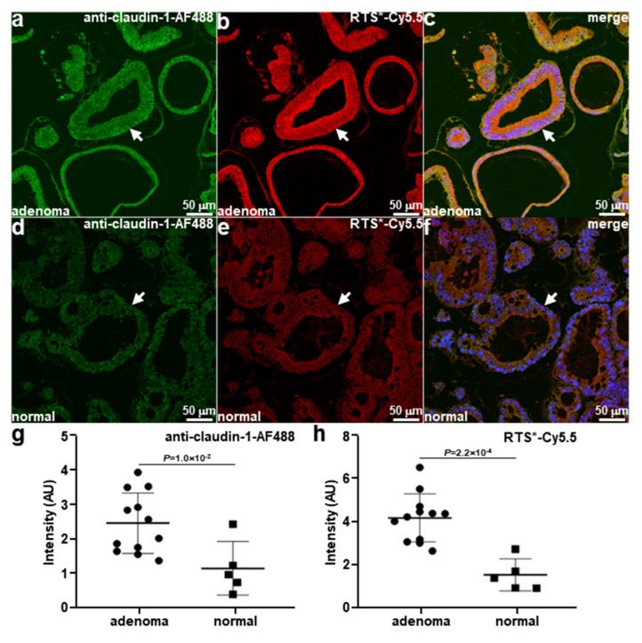
NIR fluorescence images collected using wide-field endoscopy showed a significantly greater target-to-background (T/B) ratio for adenoma versus normal (1.89 ± 0.35 and 1.26 ± 0.06) colonoids at 1 h post-injection. These results were confirmed by optical sections collected using endomicroscopy. Optical sections were collected in vivo with sub-cellular resolution in vertical and horizontal planes. Greater claudin-1 expression by individual epithelial cells in adenomatous versus normal crypts was visualized. A human-specific cytokeratin stain ex vivo verified the presence of human tissues implanted adjacent to normal mouse colonic mucosa.

CONCLUSIONS

Increased claudin-1 expression was observed from adenoma versus normal colonoids in vivo using imaging with wide field endoscopy and endomicrosopy.

摘要

背景

在正常结肠黏膜向结直肠癌(CRC)转变过程中,紧密连接蛋白-1(Claudin-1)表达上调。

方法

患者来源的类器官表达临床相关的靶标水平和基因异质性,由人腺瘤和正常结肠建立。将类结肠组织原位植入免疫缺陷小鼠的结肠。这种CRC临床前模型提供了完整的微环境和具有代表性的脉管系统。使用白光内镜监测类结肠组织的生长。对一种Claudin-1特异性肽进行荧光标记以便静脉注射。使用内镜和内镜显微镜收集近红外荧光图像。

结果

在注射后1小时,使用广角内镜收集的近红外荧光图像显示,腺瘤类结肠组织与正常类结肠组织相比,靶标与背景(T/B)比值显著更高(分别为1.89±0.35和1.26±0.06)。这些结果通过内镜显微镜收集的光学切片得到证实。在体内以亚细胞分辨率在垂直和水平平面收集光学切片。可见腺瘤性隐窝与正常隐窝中单个上皮细胞Claudin-1表达更高。体外人特异性细胞角蛋白染色证实了在正常小鼠结肠黏膜附近植入的人体组织的存在。

结论

使用广角内镜和内镜显微镜成像在体内观察到,腺瘤类结肠组织与正常类结肠组织相比,Claudin-1表达增加。

https://cdn.ncbi.nlm.nih.gov/pmc/blobs/98b9/10854921/1c7e60ae3bbc/diagnostics-14-00273-g002.jpg

文献检索

告别复杂PubMed语法,用中文像聊天一样搜索,搜遍4000万医学文献。AI智能推荐,让科研检索更轻松。

立即免费搜索

文件翻译

保留排版,准确专业,支持PDF/Word/PPT等文件格式,支持 12+语言互译。

免费翻译文档

深度研究

AI帮你快速写综述,25分钟生成高质量综述,智能提取关键信息,辅助科研写作。

立即免费体验