• 文献检索
  • 文档翻译
  • 深度研究
  • 学术资讯
  • Suppr Zotero 插件Zotero 插件
  • 邀请有礼
  • 套餐&价格
  • 历史记录
应用&插件
Suppr Zotero 插件Zotero 插件浏览器插件Mac 客户端Windows 客户端微信小程序
定价
高级版会员购买积分包购买API积分包
服务
文献检索文档翻译深度研究API 文档MCP 服务
关于我们
关于 Suppr公司介绍联系我们用户协议隐私条款
关注我们

Suppr 超能文献

核心技术专利:CN118964589B侵权必究
粤ICP备2023148730 号-1Suppr @ 2026

文献检索

告别复杂PubMed语法,用中文像聊天一样搜索,搜遍4000万医学文献。AI智能推荐,让科研检索更轻松。

立即免费搜索

文件翻译

保留排版,准确专业,支持PDF/Word/PPT等文件格式,支持 12+语言互译。

免费翻译文档

深度研究

AI帮你快速写综述,25分钟生成高质量综述,智能提取关键信息,辅助科研写作。

立即免费体验

趋化因子加速暴露后疫苗接种快速保护免受病毒感染。

Rapid protection against viral infections by chemokine-accelerated post-exposure vaccination.

机构信息

Institute of Experimental Immunology, University of Bonn, Bonn, Germany.

Medical Clinic III, University of Bonn, Bonn, Germany.

出版信息

Front Immunol. 2024 Jan 29;15:1338499. doi: 10.3389/fimmu.2024.1338499. eCollection 2024.

DOI:10.3389/fimmu.2024.1338499
PMID:38348028
原文链接:https://pmc.ncbi.nlm.nih.gov/articles/PMC10860197/
Abstract

INTRODUCTION

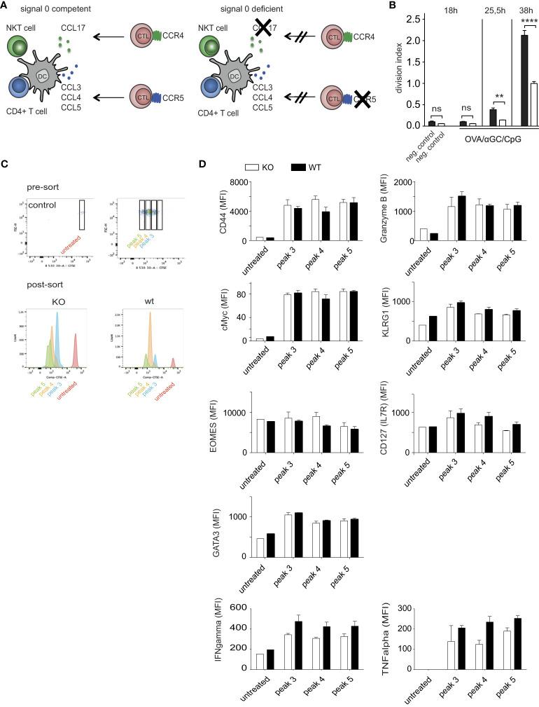
Prophylactic vaccines generate strong and durable immunity to avoid future infections, whereas post-exposure vaccinations are intended to establish rapid protection against already ongoing infections. Antiviral cytotoxic CD8 T cells (CTL) are activated by dendritic cells (DCs), which themselves must be activated by adjuvants to express costimulatory molecules and so-called signal 0-chemokines that attract naive CTL to the DCs.

HYPOTHESIS

Here we asked whether a vaccination protocol that combines two adjuvants, a toll-like receptor ligand (TLR) and a natural killer T cell activator, to induce two signal 0 chemokines, synergistically accelerates CTL activation.

METHODS

We used a well-characterized vaccination model based on the model antigen ovalbumin, the TLR9 ligand CpG and the NKT cell ligand -galactosylceramide to induce signal 0-chemokines. Exploiting this vaccination model, we studied detailed T cell kinetics and T cell profiling in different mouse models of viral infection.

RESULTS

We found that CTL induced by both adjuvants obtained a head-start that allowed them to functionally differentiate further and generate higher numbers of protective CTL 1-2 days earlier. Such signal 0-optimized post-exposure vaccination hastened clearance of experimental adenovirus and cytomegalovirus infections.

CONCLUSION

Our findings show that signal 0 chemokine-inducing adjuvant combinations gain time in the race against rapidly replicating microbes, which may be especially useful in post-exposure vaccination settings during viral epi/pandemics.

摘要

简介

预防性疫苗可产生强大且持久的免疫力,以避免未来的感染,而暴露后疫苗则旨在迅速建立针对正在进行的感染的保护。抗病毒细胞毒性 CD8 T 细胞(CTL)由树突状细胞(DC)激活,而 DC 本身必须通过佐剂激活以表达共刺激分子和所谓的信号 0-趋化因子,从而吸引幼稚 CTL 到 DC。

假设

在这里,我们询问了一种联合使用两种佐剂(一种 Toll 样受体配体(TLR)和一种自然杀伤 T 细胞激活剂)的疫苗接种方案,以诱导两种信号 0 趋化因子,是否能协同加速 CTL 的激活。

方法

我们使用了一种经过充分验证的疫苗接种模型,该模型基于模型抗原卵清蛋白、TLR9 配体 CpG 和 NKT 细胞配体 -半乳糖基神经酰胺来诱导信号 0-趋化因子。利用这种疫苗接种模型,我们研究了不同病毒感染小鼠模型中的详细 T 细胞动力学和 T 细胞谱。

结果

我们发现,两种佐剂诱导的 CTL 获得了先机,使它们能够进一步功能分化,并在 1-2 天内更早地产生更多数量的保护性 CTL。这种信号 0 优化的暴露后疫苗接种加速了实验性腺病毒和巨细胞病毒感染的清除。

结论

我们的发现表明,诱导信号 0 趋化因子的佐剂组合在与快速复制的微生物的竞赛中获得了时间优势,这在病毒爆发期间的暴露后疫苗接种中可能特别有用。

https://cdn.ncbi.nlm.nih.gov/pmc/blobs/7e68/10860197/e5ef33e48f1e/fimmu-15-1338499-g004.jpg
https://cdn.ncbi.nlm.nih.gov/pmc/blobs/7e68/10860197/db1405b1d936/fimmu-15-1338499-g001.jpg
https://cdn.ncbi.nlm.nih.gov/pmc/blobs/7e68/10860197/e7ea6b3a0738/fimmu-15-1338499-g002.jpg
https://cdn.ncbi.nlm.nih.gov/pmc/blobs/7e68/10860197/d73376ef3972/fimmu-15-1338499-g003.jpg
https://cdn.ncbi.nlm.nih.gov/pmc/blobs/7e68/10860197/e5ef33e48f1e/fimmu-15-1338499-g004.jpg
https://cdn.ncbi.nlm.nih.gov/pmc/blobs/7e68/10860197/db1405b1d936/fimmu-15-1338499-g001.jpg
https://cdn.ncbi.nlm.nih.gov/pmc/blobs/7e68/10860197/e7ea6b3a0738/fimmu-15-1338499-g002.jpg
https://cdn.ncbi.nlm.nih.gov/pmc/blobs/7e68/10860197/d73376ef3972/fimmu-15-1338499-g003.jpg
https://cdn.ncbi.nlm.nih.gov/pmc/blobs/7e68/10860197/e5ef33e48f1e/fimmu-15-1338499-g004.jpg

相似文献

1
Rapid protection against viral infections by chemokine-accelerated post-exposure vaccination.趋化因子加速暴露后疫苗接种快速保护免受病毒感染。
Front Immunol. 2024 Jan 29;15:1338499. doi: 10.3389/fimmu.2024.1338499. eCollection 2024.
2
Natural killer T cell and TLR9 agonists as mucosal adjuvants for sublingual vaccination with clade C HIV-1 envelope protein.自然杀伤T细胞和TLR9激动剂作为C组HIV-1包膜蛋白舌下疫苗接种的黏膜佐剂。
Vaccine. 2014 Dec 5;32(51):6934-6940. doi: 10.1016/j.vaccine.2014.10.051. Epub 2014 Nov 2.
3
A Highly Active Form of XCL1/Lymphotactin Functions as an Effective Adjuvant to Recruit Cross-Presenting Dendritic Cells for Induction of Effector and Memory CD8 T Cells.XCL1/Lymphotactin 的一种高活性形式可作为有效的佐剂,募集表达交叉呈递的树突状细胞,诱导效应和记忆性 CD8 T 细胞。
Front Immunol. 2018 Nov 27;9:2775. doi: 10.3389/fimmu.2018.02775. eCollection 2018.
4
Effective Respiratory CD8 T-Cell Immunity to Influenza Virus Induced by Intranasal Carbomer-Lecithin-Adjuvanted Non-replicating Vaccines.鼻内给予卡波姆-卵磷脂佐剂的非复制型疫苗诱导的针对流感病毒的有效呼吸道CD8 T细胞免疫
PLoS Pathog. 2016 Dec 20;12(12):e1006064. doi: 10.1371/journal.ppat.1006064. eCollection 2016 Dec.
5
Enhancement of the priming efficacy of DNA vaccines encoding dendritic cell-targeted antigens by synergistic toll-like receptor ligands.通过协同Toll样受体配体增强编码树突状细胞靶向抗原的DNA疫苗的启动效力。
BMC Immunol. 2009 Aug 3;10:43. doi: 10.1186/1471-2172-10-43.
6
Dendritic cells engineered to express the Flt3 ligand stimulate type I immune response, and induce enhanced cytoxic T and natural killer cell cytotoxicities and antitumor immunity.经基因工程改造以表达Flt3配体的树突状细胞可刺激I型免疫反应,并增强细胞毒性T细胞和自然杀伤细胞的细胞毒性以及抗肿瘤免疫力。
J Gene Med. 2003 Aug;5(8):668-80. doi: 10.1002/jgm.387.
7
Induction of CD8+ T-cell responses against subunit antigens by the novel cationic liposomal CAF09 adjuvant.新型阳离子脂质体CAF09佐剂诱导针对亚单位抗原的CD8 + T细胞应答。
Vaccine. 2014 Jun 30;32(31):3927-35. doi: 10.1016/j.vaccine.2014.05.050. Epub 2014 May 28.
8
Prophylactic Herpes Simplex Virus 2 (HSV-2) Vaccines Adjuvanted with Stable Emulsion and Toll-Like Receptor 9 Agonist Induce a Robust HSV-2-Specific Cell-Mediated Immune Response, Protect against Symptomatic Disease, and Reduce the Latent Viral Reservoir.佐以稳定乳剂和Toll样受体9激动剂的预防性单纯疱疹病毒2型(HSV-2)疫苗可诱导强烈的HSV-2特异性细胞介导免疫反应,预防症状性疾病,并减少潜伏病毒库。
J Virol. 2017 Apr 13;91(9). doi: 10.1128/JVI.02257-16. Print 2017 May 1.
9
Adjuvanting a Simian Immunodeficiency Virus Vaccine with Toll-Like Receptor Ligands Encapsulated in Nanoparticles Induces Persistent Antibody Responses and Enhanced Protection in TRIM5α Restrictive Macaques.用包裹在纳米颗粒中的Toll样受体配体辅助猿猴免疫缺陷病毒疫苗可诱导持续性抗体反应并增强对TRIM5α限制型猕猴的保护。
J Virol. 2017 Jan 31;91(4). doi: 10.1128/JVI.01844-16. Print 2017 Feb 15.
10
Comparison of two different PEGylation strategies for the liposomal adjuvant CAF09: Towards induction of CTL responses upon subcutaneous vaccine administration.比较两种不同的 PEGylation 策略用于脂质体佐剂 CAF09:皮下疫苗接种后诱导 CTL 反应。
Eur J Pharm Biopharm. 2019 Jul;140:29-39. doi: 10.1016/j.ejpb.2019.04.020. Epub 2019 May 2.

本文引用的文献

1
Intratumoural administration of an NKT cell agonist with CpG promotes NKT cell infiltration associated with an enhanced antitumour response and abscopal effect.肿瘤内给予 NKT 细胞激动剂与 CpG 可促进 NKT 细胞浸润,从而增强抗肿瘤反应和远隔效应。
Oncoimmunology. 2022 Jun 13;11(1):2081009. doi: 10.1080/2162402X.2022.2081009. eCollection 2022.
2
Therapeutic Vaccination of Hematopoietic Cell Transplantation Recipients Improves Protective CD8 T-Cell Immunotherapy of Cytomegalovirus Infection.造血干细胞移植受者的治疗性疫苗接种可改善巨细胞病毒感染的保护性 CD8 T 细胞免疫治疗。
Front Immunol. 2021 Aug 19;12:694588. doi: 10.3389/fimmu.2021.694588. eCollection 2021.
3
Pathogenesis of human cytomegalovirus in the immunocompromised host.
免疫功能低下宿主中人巨细胞病毒的发病机制。
Nat Rev Microbiol. 2021 Dec;19(12):759-773. doi: 10.1038/s41579-021-00582-z. Epub 2021 Jun 24.
4
Ebola vaccination in the Democratic Republic of the Congo.刚果(金)的埃博拉疫苗接种。
Proc Natl Acad Sci U S A. 2019 May 14;116(20):10178-10183. doi: 10.1073/pnas.1817329116. Epub 2019 Apr 29.
5
Vaccines for emerging pathogens: from research to the clinic.新兴病原体疫苗:从研究到临床应用。
Clin Exp Immunol. 2019 May;196(2):155-156. doi: 10.1111/cei.13303.
6
Ebola virus disease.埃博拉病毒病。
Lancet. 2019 Mar 2;393(10174):936-948. doi: 10.1016/S0140-6736(18)33132-5. Epub 2019 Feb 15.
7
Mouse Model of Cytomegalovirus Disease and Immunotherapy in the Immunocompromised Host: Predictions for Medical Translation that Survived the "Test of Time".免疫抑制宿主巨细胞病毒病与免疫疗法的小鼠模型:经受住“时间考验”的医学翻译预测。
Viruses. 2018 Dec 6;10(12):693. doi: 10.3390/v10120693.
8
α-Galactosylceramide and peptide-based nano-vaccine synergistically induced a strong tumor suppressive effect in melanoma.α-半乳糖神经酰胺和基于肽的纳米疫苗协同诱导黑色素瘤产生强烈的肿瘤抑制作用。
Acta Biomater. 2018 Aug;76:193-207. doi: 10.1016/j.actbio.2018.06.029. Epub 2018 Jun 22.
9
A Myc-dependent division timer complements a cell-death timer to regulate T cell and B cell responses.Myc 依赖性分裂计时器补充细胞死亡计时器,以调节 T 细胞和 B 细胞反应。
Nat Immunol. 2017 Jan;18(1):96-103. doi: 10.1038/ni.3598. Epub 2016 Nov 7.
10
Mutual Interference between Cytomegalovirus and Reconstitution of Protective Immunity after Hematopoietic Cell Transplantation.巨细胞病毒与造血细胞移植后保护性免疫重建之间的相互干扰
Front Immunol. 2016 Aug 4;7:294. doi: 10.3389/fimmu.2016.00294. eCollection 2016.