Suppr超能文献

无催化剂的后期官能化反应,用于组装α-酰氧基烯酰胺亲电试剂,以选择性地分析保守赖氨酸残基。

Catalyst-free late-stage functionalization to assemble α-acyloxyenamide electrophiles for selectively profiling conserved lysine residues.

作者信息

Zhao Yuanyuan, Duan Kang, Fan Youlong, Li Shengrong, Huang Liyan, Tu Zhengchao, Sun Hongyan, Cook Gregory M, Yang Jing, Sun Pinghua, Tan Yi, Ding Ke, Li Zhengqiu

机构信息

State Key Laboratory of Bioactive Molecules and Druggability Assessment, Jinan University, 601 Huangpu Avenue West, Guangzhou, 510632, China.

International Cooperative Laboratory of Traditional Chinese Medicine Modernization and Innovative Drug Development (MOE), School of Pharmacy, Jinan University, 601 Huangpu Avenue West, Guangzhou, 510632, China.

出版信息

Commun Chem. 2024 Feb 14;7(1):31. doi: 10.1038/s42004-024-01107-4.

Abstract

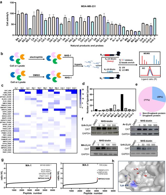
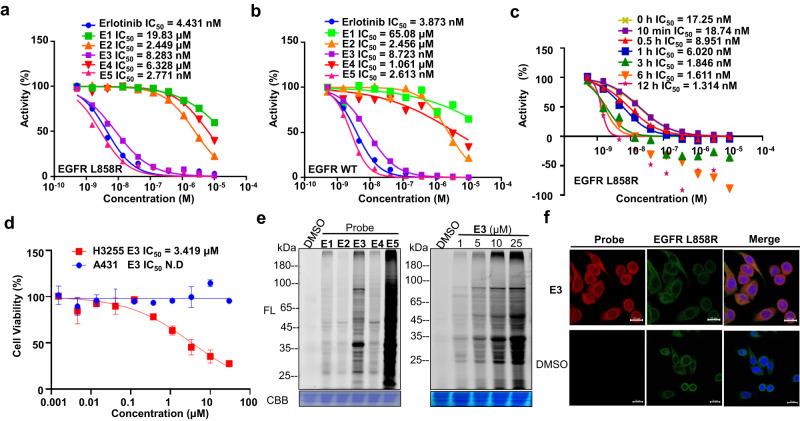
Covalent probes coupled with chemical proteomics represent a powerful method for investigating small molecule and protein interactions. However, the creation of a reactive warhead within various ligands to form covalent probes has been a major obstacle. Herein, we report a convenient and robust process to assemble a unique electrophile, an α-acyloxyenamide, through a one-step late-stage coupling reaction. This procedure demonstrates remarkable tolerance towards other functional groups and facilitates ligand-directed labeling in proteins of interest. The reactive group has been successfully incorporated into a clinical drug targeting the EGFR L858R mutant, erlotinib, and a pan-kinase inhibitor. The resulting probes have been shown to be able to covalently engage a lysine residue proximal to the ATP-binding pocket of the EGFR L858R mutant. A series of active sites, and Mg, ATP-binding sites of kinases, such as K33 of CDK1, CDK2, CDK5 were detected. This is the first report of engaging these conserved catalytic lysine residues in kinases with covalent inhibition. Further application of this methodology to natural products has demonstrated its success in profiling ligandable conserved lysine residues in whole proteome. These findings offer insights for the development of new targeted covalent inhibitors (TCIs).

摘要

与化学蛋白质组学相结合的共价探针是研究小分子与蛋白质相互作用的有力方法。然而,在各种配体中创建反应性弹头以形成共价探针一直是一个主要障碍。在此,我们报告了一种简便且稳健的方法,通过一步后期偶联反应组装一种独特的亲电试剂——α-酰氧基烯酰胺。该方法对其他官能团具有显著的耐受性,并有助于在目标蛋白质中进行配体导向的标记。该反应性基团已成功引入针对EGFR L858R突变体的临床药物厄洛替尼和一种泛激酶抑制剂中。所得探针已被证明能够与EGFR L858R突变体ATP结合口袋附近的赖氨酸残基共价结合。检测到了一系列激酶的活性位点以及Mg、ATP结合位点,如CDK1、CDK2、CDK5的K33。这是首次报道通过共价抑制作用与激酶中这些保守的催化赖氨酸残基结合。将该方法进一步应用于天然产物已证明其在全蛋白质组中分析可配体保守赖氨酸残基方面的成功。这些发现为新型靶向共价抑制剂(TCI)的开发提供了见解。

https://cdn.ncbi.nlm.nih.gov/pmc/blobs/0ce8/10866925/3b2f045e650e/42004_2024_1107_Fig1_HTML.jpg

文献AI研究员

20分钟写一篇综述,助力文献阅读效率提升50倍。

立即体验

用中文搜PubMed

大模型驱动的PubMed中文搜索引擎

马上搜索

文档翻译

学术文献翻译模型,支持多种主流文档格式。

立即体验