Suppr超能文献

鉴定CDKN3作为调节神经母细胞瘤细胞分化的关键基因。

Identification of CDKN3 as a Key Gene that Regulates Neuroblastoma Cell Differentiation.

作者信息

Vernaza Alexandra, Cardus Daniela F, Smith Jadyn L, Partridge Veronica, Baker Amy L, Lewis Emma G, Zhang Angela, Zhao Zhenze, Du Liqin

机构信息

Department of Chemistry and Biochemistry, Texas State University, San Marcos, Texas.

出版信息

J Cancer. 2024 Jan 1;15(5):1153-1168. doi: 10.7150/jca.89660. eCollection 2024.

Abstract

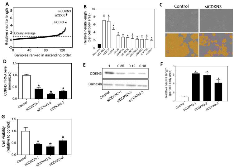
We conducted a high-content screening (HCS) in neuroblastoma BE(2)-C cells to identify cell cycle regulators that control cell differentiation using a library of siRNAs against cell cycle-regulatory genes. We discovered that knocking down expression of cyclin dependent kinase inhibitor 3 (CDKN3) showed the most potent effect in inducing neurite outgrowth, the morphological cell differentiation marker of neuroblastoma cells. We then demonstrated that CDKN3 knockdown increased expression of neuroblastoma molecular differentiation markers, neuron specific enolase (NSE), βIII-tubulin and growth associated protein 43 (GAP43). We further showed that CDKN3 knockdown reduced expression of cell proliferation markers Ki67 and proliferating cell nuclear antigen (PCNA), and reduced colony formation of neuroblastoma cells. More importantly, we observed a correlation of high tumor CDKN3 mRNA levels with poor patient survival in the investigation of public neuroblastoma patient datasets. In exploring the mechanisms that regulate CDKN3 expression, we found that multiple strong differentiation-inducing molecules, including miR-506-3p and retinoic acid, down-regulated CDKN3 expression. In addition, we found that N-Myc promoted CDKN3 expression at the transcriptional level by directly binding to the CDKN3 promoter. Furthermore, we found that CDKN3 and two additional differentiation-regulating cell cycle proteins identified in our HCS, CDC6 and CDK4, form an interactive network to promote expression of each other. In summary, we for the first time discovered the function of CDKN3 in regulating neuroblastoma cell differentiation and characterized the transcriptional regulation of CDKN3 expression by N-Myc in neuroblastoma cells. Our findings support that CDKN3 plays a role in modulating neuroblastoma cell differentiation and that overexpression of CDKN3 may contribute to neuroblastoma progression.

摘要

我们在神经母细胞瘤BE(2)-C细胞中进行了一项高内涵筛选(HCS),以利用针对细胞周期调控基因的小干扰RNA(siRNA)文库鉴定控制细胞分化的细胞周期调节因子。我们发现,敲低细胞周期蛋白依赖性激酶抑制剂3(CDKN3)的表达在诱导神经突生长(神经母细胞瘤细胞的形态学细胞分化标志物)方面显示出最显著的效果。然后我们证明,敲低CDKN3可增加神经母细胞瘤分子分化标志物神经元特异性烯醇化酶(NSE)、βIII微管蛋白和生长相关蛋白43(GAP43)的表达。我们进一步表明,敲低CDKN3可降低细胞增殖标志物Ki67和增殖细胞核抗原(PCNA)的表达,并减少神经母细胞瘤细胞的集落形成。更重要的是,在对公开的神经母细胞瘤患者数据集的研究中,我们观察到肿瘤中CDKN3 mRNA水平高与患者生存率低相关。在探索调节CDKN3表达的机制时,我们发现多种强大的分化诱导分子,包括miR-506-3p和视黄酸,可下调CDKN3的表达。此外,我们发现N-Myc通过直接结合CDKN3启动子在转录水平上促进CDKN3的表达。此外,我们发现CDKN3与我们在HCS中鉴定的另外两种调节分化的细胞周期蛋白CDC6和CDK4形成一个相互作用网络,以促进彼此的表达。总之,我们首次发现了CDKN3在调节神经母细胞瘤细胞分化中的功能,并表征了神经母细胞瘤细胞中N-Myc对CDKN3表达的转录调控。我们的研究结果支持CDKN3在调节神经母细胞瘤细胞分化中起作用,并且CDKN3的过表达可能促进神经母细胞瘤的进展。

https://cdn.ncbi.nlm.nih.gov/pmc/blobs/1d98/10861815/1bc7f3627276/jcav15p1153g001.jpg

文献检索

告别复杂PubMed语法,用中文像聊天一样搜索,搜遍4000万医学文献。AI智能推荐,让科研检索更轻松。

立即免费搜索

文件翻译

保留排版,准确专业,支持PDF/Word/PPT等文件格式,支持 12+语言互译。

免费翻译文档

深度研究

AI帮你快速写综述,25分钟生成高质量综述,智能提取关键信息,辅助科研写作。

立即免费体验