Suppr超能文献

LCN2 和 ELANE 过表达诱导脓毒症。

LCN2 and ELANE overexpression induces sepsis.

机构信息

Department of Anesthesiology, Tianjin University Chest Hospital, Jinnan District, Tianjin, China.

Tianjin Key Laboratory of Cardiovascular Emergency and Critical Care, Jinnan District, Tianjin, China.

出版信息

Medicine (Baltimore). 2024 Feb 16;103(7):e37255. doi: 10.1097/MD.0000000000037255.

Abstract

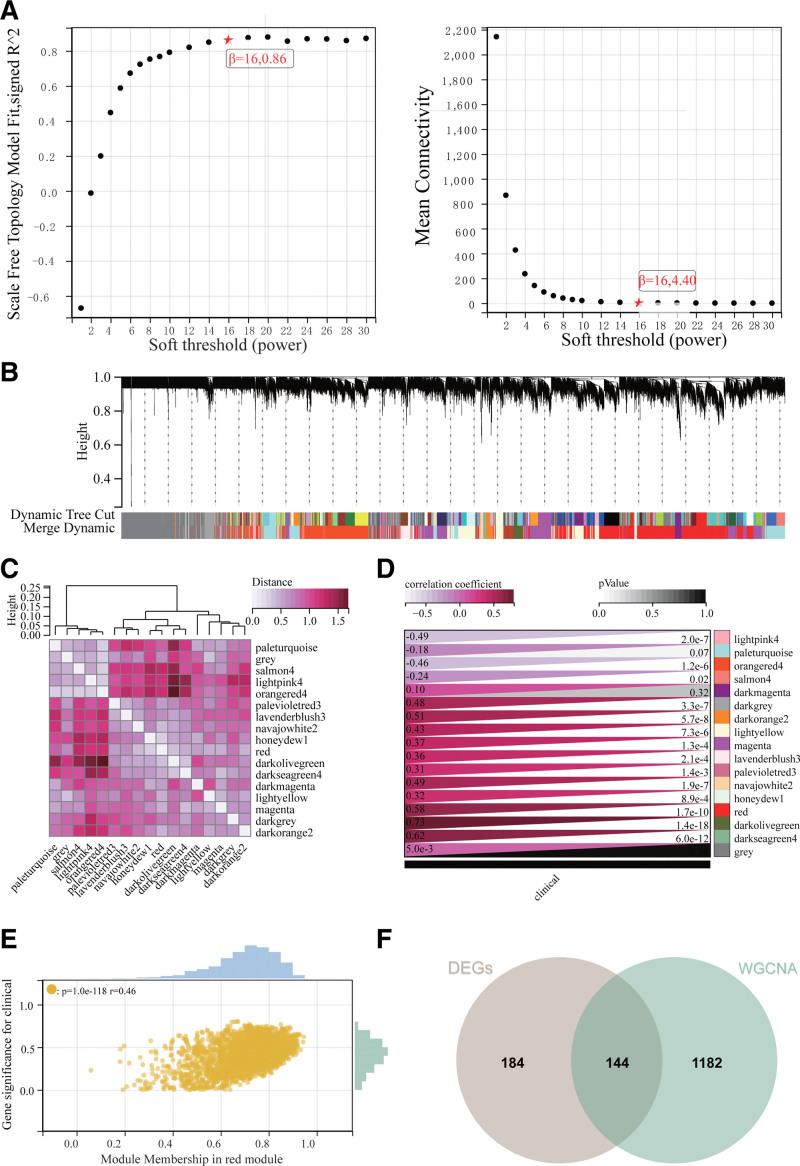
Sepsis is a syndrome characterized by a systemic inflammatory response due to the invasion of pathogenic microorganisms. The relationship between Lipocalin-2 (LCN2), elastase, neutrophil expressed (ELANE) and sepsis remains unclear. The sepsis datasets GSE137340 and GSE154918 profiles were downloaded from gene expression omnibus generated from GPL10558. Batch normalization, differentially expressed Genes (DEGs) screening, weighted gene co-expression network analysis (WGCNA), functional enrichment analysis, Gene Set Enrichment Analysis (GSEA), immune infiltration analysis, construction and analysis of protein-protein interaction (PPI) networks, Comparative Toxicogenomics Database (CTD) analysis were performed. Gene expression heatmaps were generated. TargetScan was used to screen miRNAs of DEGs. 328 DEGs were identified. According to Gene Ontology (GO), in the Biological Process analysis, they were mainly enriched in immune response, apoptosis, inflammatory response, and immune response regulation signaling pathways. In cellular component analysis, they were mainly enriched in vesicles, cytoplasmic vesicles, and secretory granules. In Molecular Function analysis, they were mainly concentrated in hemoglobin binding, Toll-like receptor binding, immunoglobulin binding, and RAGE receptor binding. In Kyoto Encyclopedia of Genes and Genomes (KEGG), they were mainly enriched in NOD-like receptor signaling pathway, Toll-like receptor signaling pathway, TNF signaling pathway, P53 signaling pathway, and legionellosis. Seventeen modules were generated. The PPI network identified 4 core genes (MPO, ELANE, CTSG, LCN2). Gene expression heatmaps revealed that core genes (MPO, ELANE, CTSG, LCN2) were highly expressed in sepsis samples. CTD analysis found that MPO, ELANE, CTSG and LCN2 were associated with sepsis, peritonitis, meningitis, pneumonia, infection, and inflammation. LCN2 and ELANE are highly expressed in sepsis and may serve as molecular targets.

摘要

脓毒症是一种综合征,其特征是由于病原微生物的入侵而导致全身炎症反应。脂钙蛋白 2(LCN2)、弹性蛋白酶、中性粒细胞表达(ELANE)与脓毒症之间的关系尚不清楚。从基因表达综合数据库中下载了 GSE137340 和 GSE154918 数据集,这些数据集是由 GPL10558 生成的。进行了批次归一化、差异表达基因(DEGs)筛选、加权基因共表达网络分析(WGCNA)、功能富集分析、基因集富集分析(GSEA)、免疫浸润分析、蛋白质-蛋白质相互作用(PPI)网络的构建和分析、比较毒理学基因组数据库(CTD)分析。生成基因表达热图。使用 TargetScan 筛选 DEGs 的 miRNA。鉴定出 328 个 DEGs。根据基因本体论(GO),在生物学过程分析中,它们主要富集在免疫反应、细胞凋亡、炎症反应和免疫反应调节信号通路。在细胞成分分析中,它们主要富集在囊泡、细胞质囊泡和分泌颗粒中。在分子功能分析中,它们主要集中在血红蛋白结合、Toll 样受体结合、免疫球蛋白结合和 RAGE 受体结合。在京都基因与基因组百科全书(KEGG)中,它们主要富集在 NOD 样受体信号通路、Toll 样受体信号通路、TNF 信号通路、P53 信号通路和军团菌病。生成了 17 个模块。PPI 网络鉴定出 4 个核心基因(MPO、ELANE、CTSG、LCN2)。基因表达热图显示核心基因(MPO、ELANE、CTSG、LCN2)在脓毒症样本中高表达。CTD 分析发现 MPO、ELANE、CTSG 和 LCN2 与脓毒症、腹膜炎、脑膜炎、肺炎、感染和炎症有关。LCN2 和 ELANE 在脓毒症中高表达,可能作为分子靶标。

https://cdn.ncbi.nlm.nih.gov/pmc/blobs/7b4b/10869048/9aa970b8bfb2/medi-103-e37255-g001.jpg

文献AI研究员

20分钟写一篇综述,助力文献阅读效率提升50倍。

立即体验

用中文搜PubMed

大模型驱动的PubMed中文搜索引擎

马上搜索

文档翻译

学术文献翻译模型,支持多种主流文档格式。

立即体验