Suppr超能文献

原生动物捕食通过触发 SOS 反应增强洋葱伯克霍尔德氏菌的抗应激能力和抗生素耐受性。

Protozoan predation enhances stress resistance and antibiotic tolerance in Burkholderia cenocepacia by triggering the SOS response.

机构信息

Department of Genetics, Physiology and Microbiology. Faculty of Biological Sciences, Complutense University of MadridMadrid 28040, Spain.

出版信息

ISME J. 2024 Jan 8;18(1). doi: 10.1093/ismejo/wrae014.

Abstract

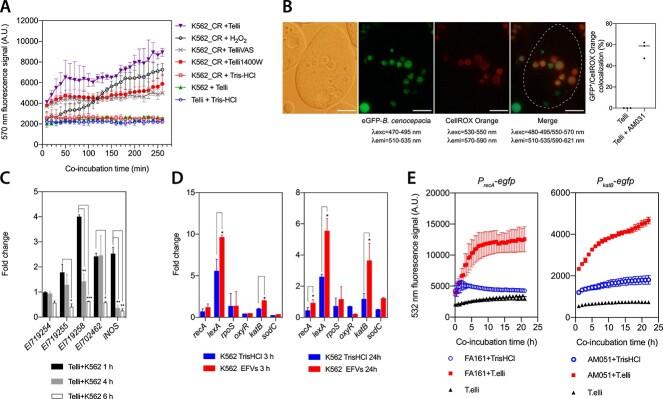
Bacterivorous protists are thought to serve as training grounds for bacterial pathogens by subjecting them to the same hostile conditions that they will encounter in the human host. Bacteria that survive intracellular digestion exhibit enhanced virulence and stress resistance after successful passage through protozoa but the underlying mechanisms are unknown. Here we show that the opportunistic pathogen Burkholderia cenocepacia survives phagocytosis by ciliates found in domestic and hospital sink drains, and viable bacteria are expelled packaged in respirable membrane vesicles with enhanced resistance to oxidative stress, desiccation, and antibiotics, thereby contributing to pathogen dissemination in the environment. Reactive oxygen species generated within the protozoan phagosome promote the formation of persisters tolerant to ciprofloxacin by activating the bacterial SOS response. In addition, we show that genes encoding antioxidant enzymes are upregulated during passage through ciliates increasing bacterial resistance to oxidative radicals. We prove that suppression of the SOS response impairs bacterial intracellular survival and persister formation within protists. This study highlights the significance of protozoan food vacuoles as niches that foster bacterial adaptation in natural and built environments and suggests that persister switch within phagosomes may be a widespread phenomenon in bacteria surviving intracellular digestion.

摘要

噬菌原生动物被认为是细菌病原体的训练场,因为它们使细菌经受了在人体宿主中遇到的相同恶劣条件。在成功通过原生动物后,能够在细胞内消化中存活的细菌表现出增强的毒力和应激抗性,但潜在机制尚不清楚。在这里,我们表明机会性病原体伯克霍尔德菌能够在家庭和医院水槽排水管中发现的纤毛虫的吞噬作用下存活下来,并且活细菌被包装在具有增强的抗氧化应激、干燥和抗生素抗性的可呼吸膜泡中,从而有助于病原体在环境中的传播。在原生动物吞噬体中产生的活性氧物种通过激活细菌 SOS 反应来促进对环丙沙星具有耐受性的持久菌的形成。此外,我们还表明,在通过纤毛虫传递过程中,编码抗氧化酶的基因上调,从而增加了细菌对氧化自由基的抗性。我们证明抑制 SOS 反应会损害细菌在原生动物中的细胞内存活和持久菌的形成。这项研究强调了原生动物食物泡作为促进自然和人工环境中细菌适应的小生境的重要性,并表明吞噬体中的持久菌转换可能是在细胞内消化中存活的细菌中普遍存在的现象。

https://cdn.ncbi.nlm.nih.gov/pmc/blobs/4834/10944698/8c4842059624/wrae014f1.jpg

文献检索

告别复杂PubMed语法,用中文像聊天一样搜索,搜遍4000万医学文献。AI智能推荐,让科研检索更轻松。

立即免费搜索

文件翻译

保留排版,准确专业,支持PDF/Word/PPT等文件格式,支持 12+语言互译。

免费翻译文档

深度研究

AI帮你快速写综述,25分钟生成高质量综述,智能提取关键信息,辅助科研写作。

立即免费体验