Suppr超能文献

CCL2-CCR2 轴和小胶质细胞对远程外周损伤后中枢突触重构的调节。

Modulation of central synapse remodeling after remote peripheral injuries by the CCL2-CCR2 axis and microglia.

机构信息

Department of Cell Biology, Emory University, Atlanta, GA 30322, USA; School of Biological Sciences, Georgia Institute of Technology, Atlanta, GA 30318, USA.

Department of Cell Biology, Emory University, Atlanta, GA 30322, USA.

出版信息

Cell Rep. 2024 Feb 27;43(2):113776. doi: 10.1016/j.celrep.2024.113776. Epub 2024 Feb 15.

Abstract

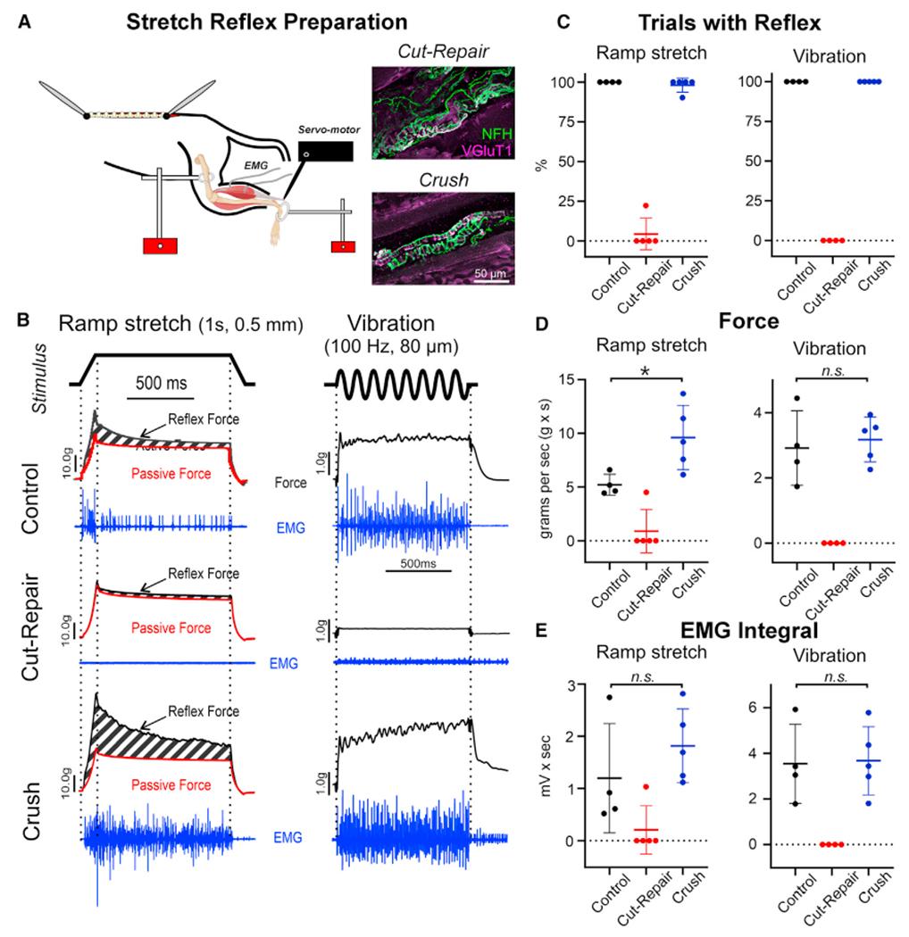
Microglia-mediated synaptic plasticity after CNS injury varies depending on injury severity, but the mechanisms that adjust synaptic plasticity according to injury differences are largely unknown. This study investigates differential actions of microglia on essential spinal motor synaptic circuits following different kinds of nerve injuries. Following nerve transection, microglia and C-C chemokine receptor type 2 signaling permanently remove Ia axons and synapses from the ventral horn, degrading proprioceptive feedback during motor actions and abolishing stretch reflexes. However, Ia synapses and reflexes recover after milder injuries (nerve crush). These different outcomes are related to the length of microglia activation, being longer after nerve cuts, with slower motor-axon regeneration and extended expression of colony-stimulating factor type 1 in injured motoneurons. Prolonged microglia activation induces CCL2 expression, and Ia synapses recover after ccl2 is deleted from microglia. Thus, microglia Ia synapse removal requires the induction of specific microglia phenotypes modulated by nerve regeneration efficiencies. However, synapse preservation was not sufficient to restore the stretch-reflex function.

摘要

中枢神经系统损伤后的小胶质细胞介导的突触可塑性因损伤严重程度而异,但根据损伤差异调整突触可塑性的机制在很大程度上尚不清楚。本研究调查了小胶质细胞在不同类型神经损伤后对基本脊髓运动突触回路的差异作用。神经横断后,小胶质细胞和 C-C 趋化因子受体 2 信号永久地从腹角中去除 Ia 轴突和突触,在运动过程中降低本体感受反馈,并消除牵张反射。然而,在较轻的损伤(神经挤压)后,Ia 突触和反射会恢复。这些不同的结果与小胶质细胞激活的长度有关,在神经切割后更长,运动轴突再生更慢,损伤运动神经元中集落刺激因子 1 的表达延长。小胶质细胞的持续激活诱导 CCL2 的表达,而 ccl2 从小胶质细胞中缺失后 Ia 突触恢复。因此,小胶质细胞 Ia 突触的去除需要特定小胶质细胞表型的诱导,这些表型受神经再生效率的调节。然而,突触的保留不足以恢复牵张反射功能。

https://cdn.ncbi.nlm.nih.gov/pmc/blobs/0110/10947500/db25fcbd09a6/nihms-1970896-f0001.jpg

文献检索

告别复杂PubMed语法,用中文像聊天一样搜索,搜遍4000万医学文献。AI智能推荐,让科研检索更轻松。

立即免费搜索

文件翻译

保留排版,准确专业,支持PDF/Word/PPT等文件格式,支持 12+语言互译。

免费翻译文档

深度研究

AI帮你快速写综述,25分钟生成高质量综述,智能提取关键信息,辅助科研写作。

立即免费体验