Suppr超能文献

β-甘露聚糖酶添加对能量减损饲粮饲养产蛋鸡生产性能、炎症反应、能量代谢和盲肠微生物组成的影响。

Effects of β-mannanase supplementation on productive performance, inflammation, energy metabolism, and cecum microbiota composition of laying hens fed with reduced-energy diets.

机构信息

College of Animal Science and Technology, Qingdao Agricultural University, Qingdao 266109, China.

Qingdao Animal Husbandry Workstation (Qingdao Research Institute of Husbandry and Veterinary), Qingdao 266100, China.

出版信息

Poult Sci. 2024 Apr;103(4):103521. doi: 10.1016/j.psj.2024.103521. Epub 2024 Feb 1.

Abstract

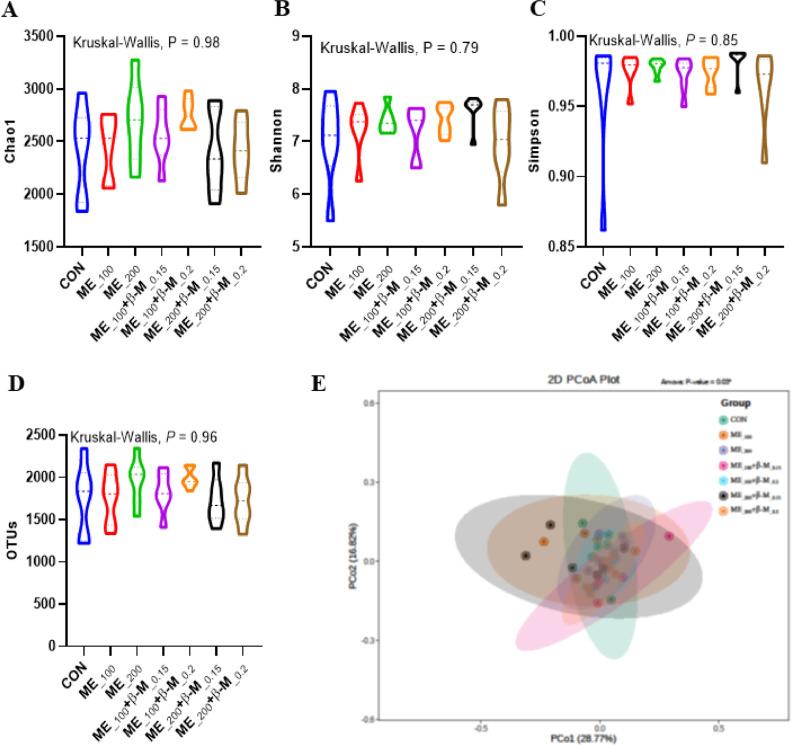
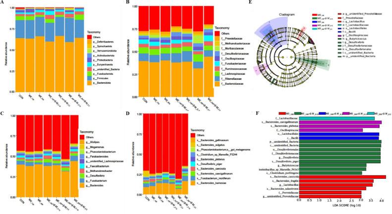
The objective of this study is to investigate the beneficial effects and underlying mechanism of dietary β-mannanase supplementation on the productive performance of laying hens fed with metabolic energy (ME)-reduced diets. A total of 448 Hy-Line gray laying hens were randomly assigned to seven groups. Each group had 8 replicates with 8 hens. The groups included a control diet (CON) with a ME of 2750 kcal/Kg, diets reduced by 100 kcal/Kg or 200 kcal/Kg ME (ME or ME), and diets with 0.15 g/Kg or 0.2 g/Kg β-mannanase (ME+β-M, ME+β-M, ME+β-M, and ME+β-M). The productive performance, egg quality, intestinal morphology, inflammatory response, mRNA expression related to the Nuclear factor kappa B (NF-κB) and AMPK pathway, and cecum microbiome were evaluated in this study. ME-reduced diets negatively impacted the productive performance of laying hens. However, supplementation with β-mannanase improved FCR, decreased ADFI, and restored average egg weight to the level of the CON group. ME-reduced diets increased the levels of interleukin-1β (IL-1β) and IL-6 while decreasing the levels of IL-4 and IL-10 in the jejunum of laying hens. However, dietary β-mannanase supplementation improved jejunum morphology, reduced pro-inflammatory cytokine concentrations, and increased levels of anti-inflammatory factors in laying hens fed with ME-reduced diets. The mRNA levels of IL-6, IFN-γ, TLR4, MyD88, and NF-κB in the jejunum of ME-reduced diets were significantly higher than that in CON, dietary β-mannanase supplementation decreased these genes expression in laying hens fed with ME-reduced diets. Moreover, dietary β-mannanase supplementation also decreased the mRNA levels of AMPKα and AMPKγ, and increased the abundance of mTOR in the jejunum of laying hens fed with ME-reduced diets. Cecum microbiota analysis revealed that dietary β-mannanase increased the abundance of various beneficial bacteria (e.g., g_Pseudoflavonifractor, g_Butyricicoccus, and f_Lactobacillaceae) in laying hens fed with ME-reduced diets. In conclusion, dietary β-mannanase supplementation could improve the productive performance of laying hens fed with a ME-reduced diet by improving intestinal morphology, alleviating intestinal inflammation, changing energy metabolism-related signaling pathways, and increasing cecum-beneficial microbiota.

摘要

本研究旨在探讨饲粮添加β-甘露聚糖酶对代谢能(ME)降低饲粮条件下产蛋鸡生产性能的有益作用及其作用机制。选用 448 只海兰灰产蛋鸡,随机分为 7 组,每组 8 个重复,每个重复 8 只鸡。试验设置对照组(CON)饲粮 ME 为 2750kcal/kg、ME 降低 100kcal/kg 组(ME)、ME 降低 200kcal/kg 组(ME)和饲粮添加 0.15g/kg 或 0.2g/kgβ-甘露聚糖酶组(ME+β-M、ME+β-M、ME+β-M、ME+β-M)。本研究评估了产蛋性能、蛋品质、肠道形态、炎症反应、核因子 kappa B(NF-κB)和 AMPK 通路相关 mRNA 表达及盲肠微生物菌群。ME 降低饲粮降低了产蛋鸡的生产性能,而饲粮添加β-甘露聚糖酶提高了饲料转化率,降低了料重比,恢复了平均蛋重至对照组水平。ME 降低饲粮增加了产蛋鸡空肠中白细胞介素-1β(IL-1β)和 IL-6 的水平,降低了 IL-4 和 IL-10 的水平。然而,饲粮添加β-甘露聚糖酶改善了空肠形态,降低了促炎细胞因子的浓度,增加了 ME 降低饲粮中产蛋鸡的抗炎因子水平。ME 降低饲粮中空肠 IL-6、IFN-γ、TLR4、MyD88 和 NF-κB 的 mRNA 水平显著高于对照组,饲粮添加β-甘露聚糖酶降低了 ME 降低饲粮中产蛋鸡这些基因的表达。此外,饲粮添加β-甘露聚糖酶还降低了 AMPKα 和 AMPKγ 的 mRNA 水平,增加了 ME 降低饲粮中产蛋鸡空肠 mTOR 的丰度。盲肠微生物群分析显示,饲粮添加β-甘露聚糖酶增加了 ME 降低饲粮中产蛋鸡盲肠中各种有益细菌(如 g_Pseudoflavonifractor、g_Butyricicoccus 和 f_Lactobacillaceae)的丰度。综上所述,饲粮添加β-甘露聚糖酶通过改善肠道形态、缓解肠道炎症、改变能量代谢相关信号通路和增加盲肠有益菌群,可提高 ME 降低饲粮条件下产蛋鸡的生产性能。

https://cdn.ncbi.nlm.nih.gov/pmc/blobs/0349/10882124/2aba1f2445fa/gr1.jpg

文献AI研究员

20分钟写一篇综述,助力文献阅读效率提升50倍。

立即体验

用中文搜PubMed

大模型驱动的PubMed中文搜索引擎

马上搜索

文档翻译

学术文献翻译模型,支持多种主流文档格式。

立即体验