Suppr超能文献

针对小儿急性淋巴细胞白血病的自噬靶向治疗策略。

Targeting autophagy as a therapeutic strategy in pediatric acute lymphoblastic leukemia.

机构信息

Department of Oncology and Pathology, Karolinska Institutet, Akademiska stråket 1, BioClinicum J6:14, 17164, Solna, Sweden.

Science for Life Laboratory, Solna, Sweden.

出版信息

Sci Rep. 2024 Feb 18;14(1):4000. doi: 10.1038/s41598-024-54400-6.

Abstract

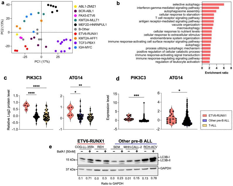
Autophagy is activated in response to a variety of stress conditions including anti-cancer therapies, and tumors cells often depend on autophagy for survival. In this study, we have evaluated inhibition of autophagy as therapeutic strategy in acute lymphoblastic leukemia (ALL) in children, both as a single treatment and in combination with glucocorticoid (GC) Dexamethasone (Dexa). Analysis of proteomics and RNA-seq of ALL cell lines and primary samples identified an upregulation of Vps34 and ATG14 proteins and autophagy and lysosomal pathway enrichment in a genetic subgroup with a recurrent t(12;21) translocation. Cells from this sugbroup were also significantly more sensitive to the selective autophagy or lysosomal inhibitors than cells with other genetic rearrangements. Further, combination of Dexa with either lysosomal or autophagy inhibitors was either synergistic or additive in killing leukemic cells across various genetic and lineage backgrounds, for both cell lines and primary samples, as assessed using viability assays and SynergyFinder as well as apoptotic caspase 3/7-based live-cell assays. Our data demonstrate that targeting autophagy represents a promising strategy for the treatment of pediatric ALL, both as a selective modality for the t(12;21) pre-B-ALL subgroup, and in combination treatments to sensitize to GC-induced cytotoxicity.

摘要

自噬在响应各种应激条件下被激活,包括抗癌治疗,而肿瘤细胞通常依赖自噬来生存。在这项研究中,我们评估了自噬抑制作为儿童急性淋巴细胞白血病(ALL)的治疗策略,无论是作为单一治疗还是与糖皮质激素(GC)地塞米松(Dexa)联合使用。对 ALL 细胞系和原代样本的蛋白质组学和 RNA-seq 分析表明,在具有反复 t(12;21)易位的遗传亚组中,Vps34 和 ATG14 蛋白上调,自噬和溶酶体途径富集。来自该亚组的细胞也比具有其他遗传重排的细胞对选择性自噬或溶酶体抑制剂更敏感。此外,在用活力测定法、协同作用发现者以及基于凋亡半胱天冬酶 3/7 的活细胞测定法评估时,Dexa 与溶酶体或自噬抑制剂联合使用在各种遗传和谱系背景下对杀伤白血病细胞均具有协同作用或增效作用,无论是细胞系还是原代样本。我们的数据表明,靶向自噬代表了治疗儿科 ALL 的一种很有前途的策略,既可以作为 t(12;21)前 B-ALL 亚组的选择性治疗方式,也可以作为联合治疗以增敏 GC 诱导的细胞毒性。

https://cdn.ncbi.nlm.nih.gov/pmc/blobs/438c/10874937/902f232667a5/41598_2024_54400_Fig1_HTML.jpg

文献AI研究员

20分钟写一篇综述,助力文献阅读效率提升50倍。

立即体验

用中文搜PubMed

大模型驱动的PubMed中文搜索引擎

马上搜索

文档翻译

学术文献翻译模型,支持多种主流文档格式。

立即体验