Department of Pediatric Allergy and Immunology, The Second Hospital and Yuying Children's Hospital of Wenzhou Medical University, Wenzhou, China.
Front Immunol. 2024 Feb 2;14:1264071. doi: 10.3389/fimmu.2023.1264071. eCollection 2023.
Group 2 innate lymphoid cells (ILC2s) play a crucial role in house dust mite (HDM)-induced allergic inflammation, and allergen immunotherapy (AIT) holds promise for treating the disease by reducing the frequency of ILC2s. Despite significant progress in AIT for allergic diseases, there remains a need to improve the control of allergic symptoms.
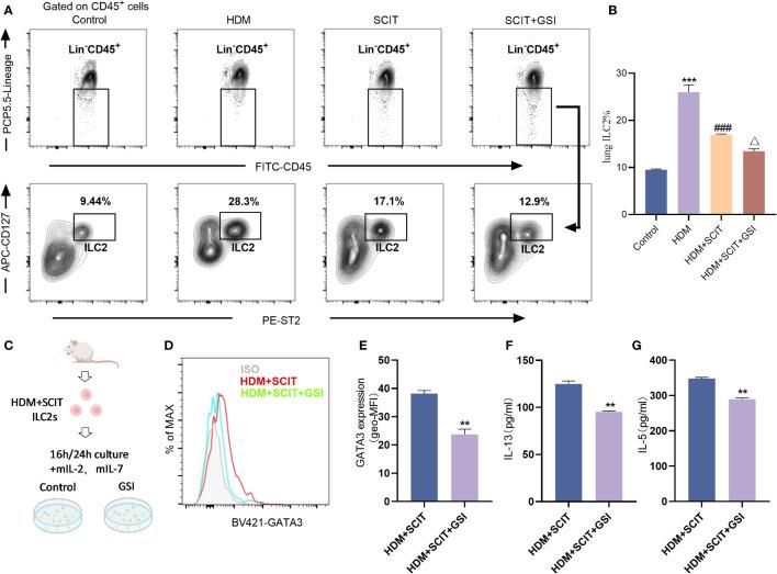
We investigated the synergistic effect of the Notch signaling pathway and subcutaneous immunotherapy (SCIT) in treating allergic airway inflammation in mice and their impact on the ratio of ILC2s in lung tissues. This was achieved by establishing the HDM-induced airway allergic disorders (HAAD) model and SCIT model. Additionally, we conducted investigations into the effect of the Notch signaling pathway on the secretory function of activated ILC2s using fluorescence-activated cell sorting. Furthermore, we explored the coactivation of the Notch signaling pathway with SCIT by sorting ILC2s from the lung tissues of mice after SCIT modeling.
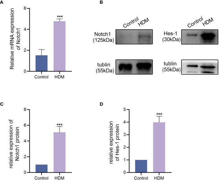
Previously, our group demonstrated that Notch signaling pathway inhibitors can reduce allergic airway inflammation in mice. Notch signaling induces lineage plasticity of mature ILC2s. In this study, we showed that AIT alleviates allergic airway inflammation and suppresses the frequency of ILC2s induced by HDM. Interestingly, AIT combined with a γ-secretase inhibitor (GSI), an inhibitor of the Notch signaling pathway, significantly inhibited the frequency of ILC2s, reduced airway inflammation, and suppressed Th2-type responses in a mouse model. Furthermore, lung ILC2s from HDM-challenged mice with or without AIT were treated with GSI , and we found that GSI dramatically reduced the secretion of type 2 inflammatory factors in ILC2s.
These findings suggest that Notch signaling pathway inhibitors can be used as adjuvant therapy for AIT and may hold potential treatment value in the cooperative control of allergic airway inflammation during early AIT.
2 型固有淋巴细胞(ILC2)在屋尘螨(HDM)诱导的过敏炎症中发挥关键作用,过敏原免疫疗法(AIT)通过减少 ILC2 的频率有望治疗该疾病。尽管 AIT 在治疗过敏性疾病方面取得了重大进展,但仍需要改善过敏症状的控制。
我们研究了 Notch 信号通路与皮下免疫疗法(SCIT)联合治疗小鼠过敏性气道炎症的协同作用及其对肺组织中 ILC2 比例的影响。通过建立 HDM 诱导的气道过敏性疾病(HAAD)模型和 SCIT 模型来实现这一目标。此外,我们通过使用荧光激活细胞分选研究了 Notch 信号通路对激活的 ILC2 分泌功能的影响。此外,我们通过从 SCIT 建模后的小鼠肺组织中分选 ILC2 来探索 Notch 信号通路与 SCIT 的共激活作用。
我们之前的研究表明,Notch 信号通路抑制剂可减轻小鼠过敏性气道炎症。Notch 信号诱导成熟 ILC2 的谱系可塑性。在这项研究中,我们表明 AIT 可减轻过敏性气道炎症并抑制 HDM 诱导的 ILC2 频率。有趣的是,AIT 与 Notch 信号通路抑制剂 γ-分泌酶抑制剂(GSI)联合使用可显著抑制 ILC2 的频率,减轻气道炎症,并抑制小鼠模型中的 Th2 型反应。此外,我们用 GSI 处理来自接受或未接受 AIT 的 HDM 挑战的小鼠的肺 ILC2,发现 GSI 可显著减少 ILC2 中 2 型炎症因子的分泌。
这些发现表明,Notch 信号通路抑制剂可用作 AIT 的辅助治疗方法,并且在早期 AIT 期间协同控制过敏性气道炎症时可能具有潜在的治疗价值。