Jilin Key Laboratory for Immune and Targeting Research on Common Allergic Diseases, Yanbian University, Yanji, 133002, PR China; Department of Anatomy, Histology and Embryology, Yanbian University Medical College, Yanji, 133002, PR China.
Jilin Key Laboratory for Immune and Targeting Research on Common Allergic Diseases, Yanbian University, Yanji, 133002, PR China; Department of Anatomy, Histology and Embryology, Yanbian University Medical College, Yanji, 133002, PR China.
Redox Biol. 2024 May;71:103090. doi: 10.1016/j.redox.2024.103090. Epub 2024 Feb 15.
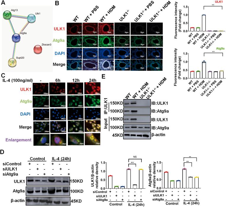
During asthma, there is an intensification of pulmonary epithelial inflammation, mitochondrial oxidative stress, and Golgi apparatus fragmentation. However, the underlying mechanism remains largely unknown. Therefore, this study investigated the roles of ULK1, Atg9a, and Rab9 in epithelial inflammation, mitochondrial oxidative stress, and Golgi apparatus fragmentation. We found that ULK1 gene knockout reduced the infiltration of inflammatory cells, restored the imbalance of the Th1/Th2 ratio, and inhibited the formation of inflammatory bodies in the lung tissue of house dust mite-induced asthma mice. Moreover, we demonstrated that Atg9a interacted with ULK1 at S467. ULK1 phosphorylated Atg9a at S14. Treatment with ULK1 activator (LYN-1604) and ULK1 inhibitor (ULK-101) respectively promoted and inhibited inflammasome activation, indicating that the activation of inflammasome induced by house dust mite in asthma mice is dependent on ULK1. For validation of the in vivo results, we then used a lentivirus containing ULK1 wild type and ULK1-S467A genes to infect Beas-2b-ULK1-knockout cells and establish a stable cell line. The results suggest that the ULK1 S467 site is crucial for IL-4-induced inflammation and oxidative stress. Experimental verification confirmed that Atg9a was the superior signaling pathway of Rab9. Interestingly, we found for the first time that Rab9 played a very important role in inflammation-induced fragmentation of the Golgi apparatus. Inhibiting the activation of the ULK1/Atg9a/Rab9 signaling pathways can inhibit Golgi apparatus fragmentation and mitochondrial oxidative stress in asthma while reducing the production of NLRP3-mediated pulmonary epithelial inflammation.
在哮喘中,肺部上皮炎症、线粒体氧化应激和高尔基器片段化加剧。然而,其潜在机制在很大程度上仍然未知。因此,本研究调查了 ULK1、Atg9a 和 Rab9 在上皮炎症、线粒体氧化应激和高尔基器片段化中的作用。我们发现,ULK1 基因敲除减少了炎症细胞的浸润,恢复了 Th1/Th2 比例的失衡,并抑制了屋尘螨诱导的哮喘小鼠肺组织中炎症小体的形成。此外,我们证明 Atg9a 在 S467 处与 ULK1 相互作用。ULK1 在 S14 处磷酸化 Atg9a。分别用 ULK1 激活剂(LYN-1604)和 ULK1 抑制剂(ULK-101)处理,可分别促进和抑制炎症小体的激活,表明哮喘小鼠中屋尘螨诱导的炎症小体的激活依赖于 ULK1。为了验证体内结果,我们随后使用含有 ULK1 野生型和 ULK1-S467A 基因的慢病毒感染 Beas-2b-ULK1 敲除细胞并建立稳定细胞系。结果表明,ULK1 S467 位点对于 IL-4 诱导的炎症和氧化应激至关重要。实验验证证实,Atg9a 是 Rab9 的主要信号通路。有趣的是,我们首次发现 Rab9 在炎症诱导的高尔基器片段化中起着非常重要的作用。抑制 ULK1/Atg9a/Rab9 信号通路的激活可以抑制哮喘中的高尔基器片段化和线粒体氧化应激,同时减少 NLRP3 介导的肺上皮炎症的产生。