Suppr超能文献

RAD54B 通过 Wnt/β-catenin 通路促进胃癌细胞迁移和血管生成。

RAD54B promotes gastric cancer cell migration and angiogenesis via the Wnt/β-catenin pathway.

机构信息

Department of General Surgery, Changzhou TCM Hospital, Changzhou, Jiangsu, China.

出版信息

Radiol Oncol. 2024 Feb 21;58(1):67-77. doi: 10.2478/raon-2024-0007. eCollection 2024 Mar 1.

Abstract

BACKGROUND

Gastric cancer is an epidemic malignancy that is commonly diagnosed at the late stage. Evidence has elucidated that RAD54B exerts a crucial role in the progress of various tumors, but its specific role and mechanism in gastric cancer remain gloomy.

MATERIALS AND METHODS

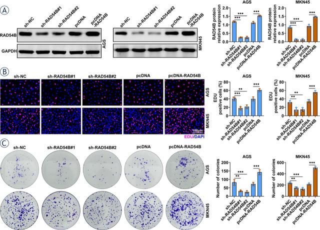
The level of RAD54B was detected by western blot. RAD54B expression was downregulated or upregulated in both MKN45 and AGS cells by the transfection of shRAD54B or overexpression plasmid, respectively. The role of RAD54B in the growth, migration, invasion and tube formation of gastric cancer was evaluated by Edu, colony formation, transwell and tube formation assays. In addition, the molecular mechanism of RAD54B in gastric cancer was also determined by western blot. Moreover, experiment was conducted in xenografted mice.

RESULTS

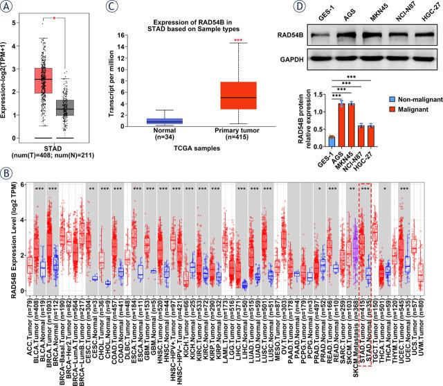
The expression of RAD54B was discovered to be upregulated in gastric cancer based on the ATGC and GEPIA databases, which was also confirmed in gastric cancer cell lines. Moreover, overexpression of RAD54B enhanced the growth, migration, invasion, tube formation and Wnt/β-catenin signaling axis in AGS and MKN45 cells. As expected, knockdown of RAD54B in AGS and MKN45 cells reversed these promotions. More importantly, assay also verified that RAD54B accelerated the growth of gastric cancer and Wnt/β-catenin signaling pathway.

CONCLUSIONS

Both loss-of-function and gain-of-function assays demonstrated that RAD54B facilitated gastric cancer cell progress and angiogenesis through the Wnt/β-catenin axis.

摘要

背景

胃癌是一种常见的恶性肿瘤,通常在晚期诊断。有证据表明,RAD54B 在各种肿瘤的进展中发挥着关键作用,但它在胃癌中的具体作用和机制仍不清楚。

材料与方法

通过 Western blot 检测 RAD54B 的水平。通过转染 shRAD54B 或过表达质粒,分别下调或上调 MKN45 和 AGS 细胞中的 RAD54B 表达。通过 Edu、集落形成、Transwell 和管形成实验评估 RAD54B 在胃癌生长、迁移、侵袭和管形成中的作用。此外,还通过 Western blot 确定了 RAD54B 在胃癌中的分子机制。此外,还在异种移植小鼠中进行了实验。

结果

基于 ATGC 和 GEPIA 数据库发现 RAD54B 在胃癌中表达上调,这在胃癌细胞系中也得到了证实。此外,RAD54B 的过表达增强了 AGS 和 MKN45 细胞的生长、迁移、侵袭、管形成和 Wnt/β-catenin 信号轴。正如预期的那样,AGS 和 MKN45 细胞中 RAD54B 的敲低逆转了这些促进作用。更重要的是,实验还验证了 RAD54B 加速了胃癌的生长和 Wnt/β-catenin 信号通路。

结论

功能丧失和功能获得实验均表明,RAD54B 通过 Wnt/β-catenin 轴促进胃癌细胞的进展和血管生成。

https://cdn.ncbi.nlm.nih.gov/pmc/blobs/2d96/10878776/53e307c02736/j_raon-2024-0007_fig_001.jpg

文献AI研究员

20分钟写一篇综述,助力文献阅读效率提升50倍。

立即体验

用中文搜PubMed

大模型驱动的PubMed中文搜索引擎

马上搜索

文档翻译

学术文献翻译模型,支持多种主流文档格式。

立即体验