Department of General Surgery, State Key Laboratory of Complex Severe and Rare Diseases, Peking Union Medical College Hospital, Chinese Academy of Medical Science and Peking Union Medical College, Beijing, China.
Department of Breast Surgery, Peking Union Medical College Hospital, Chinese Academy of Medical Science and Peking Union Medical College, Beijing, China.
Cell Oncol (Dordr). 2021 Dec;44(6):1425-1437. doi: 10.1007/s13402-021-00651-8. Epub 2021 Nov 18.
Previously, Interferon-induced Protein with Tetratricopeptide Repeats 1 (IFIT1) has been shown to promote cancer development. Here, we aimed to explore the role of IFIT1 in the development and progression of pancreatic cancer, including the underlying mechanisms.
We explored IFIT1 expression in pancreatic cancer samples using The Cancer Genome Atlas (TCGA) and Gene Expression Omnibus (GEO) datasets. Cell Counting Kit-8 (CCK8), colony formation, scratch wound-healing and Transwell assays were performed to assess the proliferation, migration and invasion abilities of pancreatic cancer cells. Gene Set Enrichment Analysis (GSEA) and Western blotting were performed to assess the regulatory effect of IFIT1 on the Wnt/β-catenin pathway.
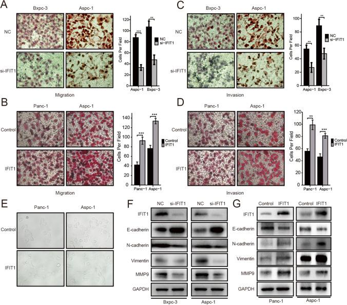
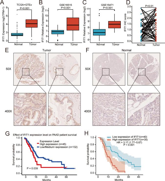
We found that upregulation of IFIT1 expression is common in pancreatic cancer and is negatively associated with overall patient survival. Knockdown of IFIT1 expression led to decreased proliferation, migration and invasion of pancreatic cancer cells. We also found that IFIT1 could regulate Wnt/β-catenin signaling, and that a Wnt/β-catenin agonist could reverse this effect. In addition, we found that IFIT1 can promote epithelial-mesenchymal transition (EMT) of pancreatic cancer cells.
Our data indicate that IFIT1 increases pancreatic cancer cell proliferation, migration and invasion by activating the Wnt/β-catenin pathway. In addition, we found that EMT could be regulated by IFIT1. IFIT1 may serve as a potential therapeutic target for pancreatic cancer.
先前研究表明干扰素诱导蛋白具有四肽重复序列 1(IFIT1)可促进癌症发展。在此,我们旨在探索 IFIT1 在胰腺癌发展和进展中的作用,包括潜在机制。
我们使用癌症基因组图谱(TCGA)和基因表达综合数据库(GEO)数据集探索了 IFIT1 在胰腺癌样本中的表达。使用细胞计数试剂盒-8(CCK8)、集落形成、划痕愈合和 Transwell 测定评估了胰腺癌细胞的增殖、迁移和侵袭能力。基因集富集分析(GSEA)和 Western blot 用于评估 IFIT1 对 Wnt/β-catenin 通路的调控作用。
我们发现 IFIT1 表达上调在胰腺癌中很常见,且与总患者生存呈负相关。IFIT1 表达的敲低导致胰腺癌细胞增殖、迁移和侵袭减少。我们还发现 IFIT1 可调节 Wnt/β-catenin 信号通路,而 Wnt/β-catenin 激动剂可逆转此作用。此外,我们发现 IFIT1 可促进胰腺癌细胞的上皮-间充质转化(EMT)。
我们的数据表明 IFIT1 通过激活 Wnt/β-catenin 通路增加胰腺癌细胞的增殖、迁移和侵袭。此外,我们发现 EMT 可受 IFIT1 调控。IFIT1 可能成为胰腺癌的潜在治疗靶点。