Suppr超能文献

循环内皮细胞的分离为确定血液样本内皮细胞衰老提供了工具。

Isolation of circulating endothelial cells provides tool to determine endothelial cell senescence in blood samples.

机构信息

Mid-German Heart Center, Department of Internal Medicine III, Division of Cardiology, Angiology and Intensive Medical Care, University Hospital Halle, Martin-Luther-University Halle-Wittenberg, Ernst-Grube-Strasse 40, 06120, Halle (Saale), Germany.

Department of Cardiology and Angiology, Hannover Medical School, Carl-Neuberg Straße 1, 30625, Hannover, Germany.

出版信息

Sci Rep. 2024 Feb 21;14(1):4271. doi: 10.1038/s41598-024-54455-5.

Abstract

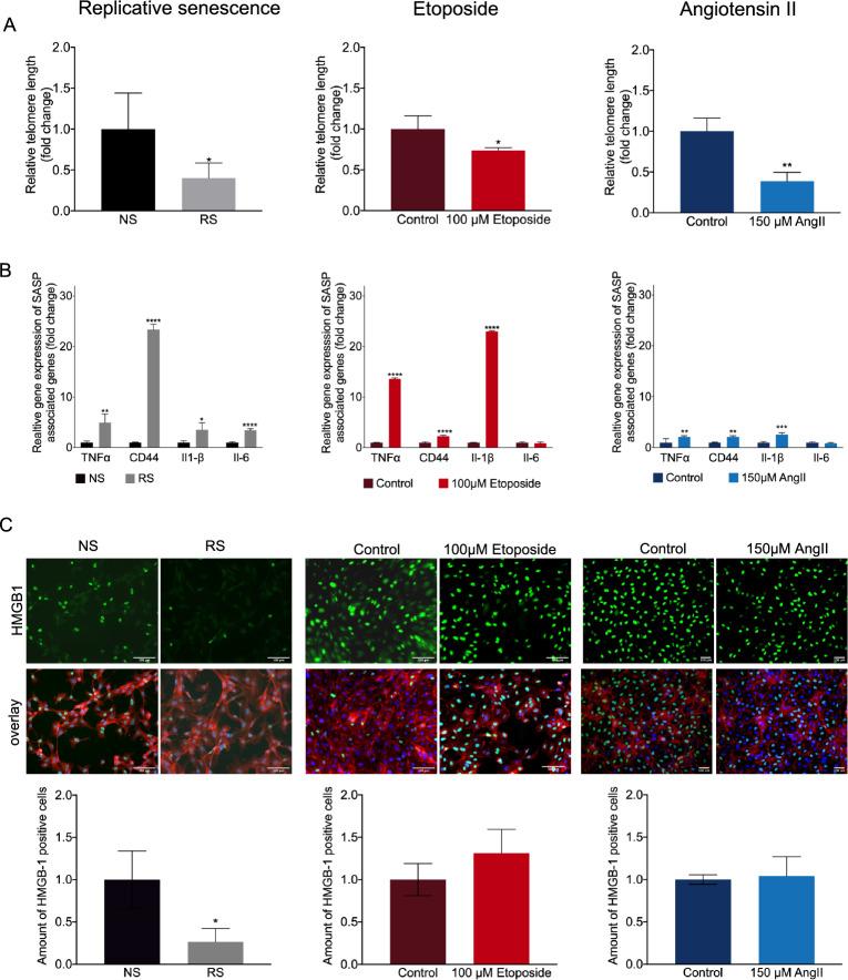
Circulating endothelial cells (CEC) are arising as biomarkers for vascular diseases. However, whether they can be utilized as markers of endothelial cell (EC) senescence in vivo remains unknown. Here, we present a protocol to isolate circulating endothelial cells for a characterization of their senescent signature. Further, we characterize different models of EC senescence induction in vitro and show similar patterns of senescence being upregulated in CECs of aged patients as compared to young volunteers. Replication-(ageing), etoposide-(DNA damage) and angiotensin II-(ROS) induced senescence models showed the expected cell morphology and proliferation-reduction effects. Expression of senescence-associated secretory phenotype markers was specifically upregulated in replication-induced EC senescence. All models showed reduced telomere lengths and induction of the INK4a/ARF locus. Additional p14ARF-p21 pathway activation was observed in replication- and etoposide-induced EC senescence. Next, we established a combined magnetic activated- and fluorescence activated cell sorting (MACS-FACS) based protocol for CEC isolation. Interestingly, CECs isolated from aged volunteers showed similar senescence marker patterns as replication- and etoposide-induced senescence models. Here, we provide first proof of senescence in human blood derived circulating endothelial cells. These results hint towards an exciting future of using CECs as mirror cells for in vivo endothelial cell senescence, of particular interest in the context of endothelial dysfunction and cardiovascular diseases.

摘要

循环内皮细胞 (CEC) 作为血管疾病的生物标志物而出现。然而,它们是否可以作为体内内皮细胞 (EC) 衰老的标志物仍然未知。在这里,我们提出了一种分离循环内皮细胞的方案,以表征其衰老特征。此外,我们还对体外不同的 EC 衰老诱导模型进行了表征,并显示与年轻志愿者相比,老年患者的 CEC 中衰老相关基因标志物呈相似的上调模式。复制(衰老)、依托泊苷(DNA 损伤)和血管紧张素 II(ROS)诱导的衰老模型显示出预期的细胞形态和增殖减少效应。复制诱导的 EC 衰老中特异性地上调了衰老相关分泌表型标志物的表达。所有模型均显示端粒长度缩短和 INK4a/ARF 基因座的诱导。在复制和依托泊苷诱导的 EC 衰老中还观察到额外的 p14ARF-p21 通路激活。接下来,我们建立了一种基于免疫磁珠分离和流式细胞术 (MACS-FACS) 的 CEC 分离方案。有趣的是,从老年志愿者中分离出的 CEC 显示出与复制和依托泊苷诱导的衰老模型相似的衰老标志物模式。在这里,我们首次证明了人血源性循环内皮细胞中的衰老。这些结果暗示了使用 CEC 作为体内内皮细胞衰老的镜像细胞的令人兴奋的未来,特别是在内皮功能障碍和心血管疾病的背景下。

https://cdn.ncbi.nlm.nih.gov/pmc/blobs/5fd7/10882010/96d6e8ee0909/41598_2024_54455_Fig1_HTML.jpg

文献AI研究员

20分钟写一篇综述,助力文献阅读效率提升50倍。

立即体验

用中文搜PubMed

大模型驱动的PubMed中文搜索引擎

马上搜索

文档翻译

学术文献翻译模型,支持多种主流文档格式。

立即体验