• 文献检索
  • 文档翻译
  • 深度研究
  • 学术资讯
  • Suppr Zotero 插件Zotero 插件
  • 邀请有礼
  • 套餐&价格
  • 历史记录
应用&插件
Suppr Zotero 插件Zotero 插件浏览器插件Mac 客户端Windows 客户端微信小程序
定价
高级版会员购买积分包购买API积分包
服务
文献检索文档翻译深度研究API 文档MCP 服务
关于我们
关于 Suppr公司介绍联系我们用户协议隐私条款
关注我们

Suppr 超能文献

核心技术专利:CN118964589B侵权必究
粤ICP备2023148730 号-1Suppr @ 2026

文献检索

告别复杂PubMed语法,用中文像聊天一样搜索,搜遍4000万医学文献。AI智能推荐,让科研检索更轻松。

立即免费搜索

文件翻译

保留排版,准确专业,支持PDF/Word/PPT等文件格式,支持 12+语言互译。

免费翻译文档

深度研究

AI帮你快速写综述,25分钟生成高质量综述,智能提取关键信息,辅助科研写作。

立即免费体验

缺血性中风患者中缺氧和免疫相关生物标志物的鉴定

Identification of hypoxia- and immune-related biomarkers in patients with ischemic stroke.

作者信息

Zhang Haofuzi, Sun Jidong, Zou Peng, Huang Yutao, Yang Qiuzi, Zhang Zhuoyuan, Luo Peng, Jiang Xiaofan

机构信息

Department of Neurosurgery, Xijing Hospital, Fourth Military Medical University, Xi'an, China.

Biochemistry and Molecular Biology, College of Life Science, Northwest University, Xi'an, China.

出版信息

Heliyon. 2024 Feb 7;10(4):e25866. doi: 10.1016/j.heliyon.2024.e25866. eCollection 2024 Feb 29.

DOI:10.1016/j.heliyon.2024.e25866
PMID:38384585
原文链接:https://pmc.ncbi.nlm.nih.gov/articles/PMC10878920/
Abstract

BACKGROUND

The immune microenvironment and hypoxia play crucial roles in the pathophysiology of ischemic stroke (IS). Hence, in this study, we aimed to identify hypoxia- and immune-related biomarkers in IS.

METHODS

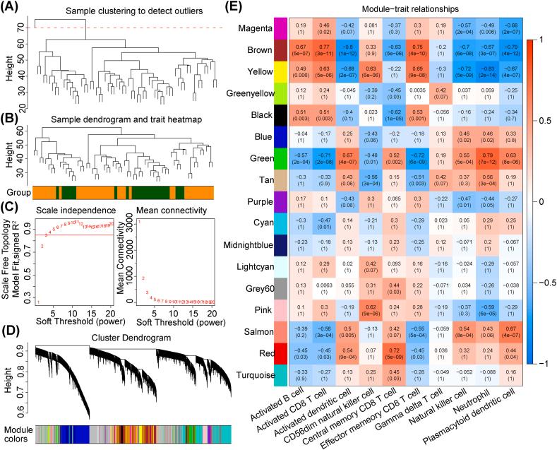
The IS microarray dataset GSE16561 was examined to determine differentially expressed genes (DEGs) utilizing bioinformatics-based analysis. The intersection of hypoxia-related genes and DEGs was conducted to identify differentially expressed hypoxia-related genes (DEHRGs). Then, using weighted correlation network analysis (WGCNA), all of the genes in GSE16561 dataset were examined to create a co-expression network, and module-clinical trait correlations were examined for the purpose of examining the genes linked to immune cells. The immune-related DEHRGs were submitted to gene ontology (GO) and Kyoto Encyclopedia of Genes and Genomes (KEGG) enrichment analyses. A protein-protein interaction (PPI) network was constructed by Cytoscape plugin MCODE, in order to extract hub genes. The miRNet was used to predict hub gene-related transcription factors (TFs) and miRNAs. Finally, a diagnostic model was developed by least absolute shrinkage and selection operator (LASSO) logistic regression.

RESULTS

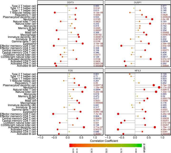
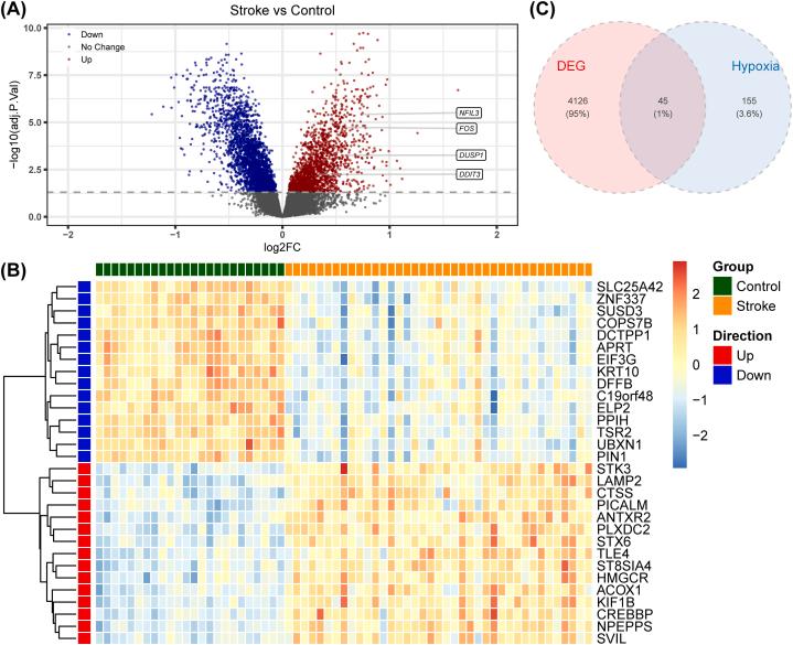
Between the control and IS samples, 4171 DEGs were found. Thereafter, the intersection of hypoxia-related genes and DEGs was conducted to obtain 45 DEHRGs. Ten significantly differentially infiltrated immune cells were found-namely, CD56dim natural killer cells, activated CD8 T cells, activated dendritic cells, activated B cells, central memory CD8 T cells, effector memory CD8 T cells, natural killer cells, gamma delta T cells, plasmacytoid dendritic cells, and neutrophils-between IS and control samples. Subsequently, we identified 27 immune-related DEHRGs through the intersection of DEHRGs and genes in important modules of WGCNA. The immune-related DEHRGs were primarily enriched in response to hypoxia, cellular polysaccharide metabolic process, response to decreased oxygen levels, polysaccharide metabolic process, lipid and atherosclerosis, and HIF-1 signaling pathway H. Using MCODE, FOS, DDIT3, DUSP1, and NFIL3 were found to be hub genes. In the validation cohort and training set, the AUC values of the diagnostic model were 0.9188034 and 0.9395085, respectively.

CONCLUSION

In brief, we identified and validated four hub genes-FOS, DDIT3, DUSP1, and NFIL3-which might be involved in the pathological development of IS, potentially providing novel perspectives for the diagnosis and treatment of IS.

摘要

背景

免疫微环境和缺氧在缺血性脑卒中(IS)的病理生理过程中起关键作用。因此,在本研究中,我们旨在识别IS中与缺氧和免疫相关的生物标志物。

方法

利用基于生物信息学的分析方法检查IS微阵列数据集GSE16561,以确定差异表达基因(DEG)。进行缺氧相关基因与DEG的交集分析,以识别差异表达的缺氧相关基因(DEHRG)。然后,使用加权基因共表达网络分析(WGCNA)检查GSE16561数据集中的所有基因,以创建共表达网络,并检查模块与临床特征的相关性,以研究与免疫细胞相关的基因。将免疫相关的DEHRG提交至基因本体论(GO)和京都基因与基因组百科全书(KEGG)富集分析。通过Cytoscape插件MCODE构建蛋白质-蛋白质相互作用(PPI)网络,以提取枢纽基因。使用miRNet预测枢纽基因相关的转录因子(TF)和微小RNA(miRNA)。最后,通过最小绝对收缩和选择算子(LASSO)逻辑回归建立诊断模型。

结果

在对照样本和IS样本之间,发现了4171个DEG。此后,进行缺氧相关基因与DEG的交集分析,获得45个DEHRG。在IS样本和对照样本之间发现了10种显著差异浸润的免疫细胞,即CD56dim自然杀伤细胞、活化的CD8 T细胞、活化的树突状细胞、活化的B细胞、中枢记忆CD8 T细胞、效应记忆CD8 T细胞、自然杀伤细胞、γδ T细胞、浆细胞样树突状细胞和中性粒细胞。随后,我们通过DEHRG与WGCNA重要模块中的基因的交集,鉴定出27个免疫相关的DEHRG。免疫相关的DEHRG主要富集于对缺氧的反应、细胞多糖代谢过程、对氧水平降低的反应、多糖代谢过程、脂质与动脉粥样硬化以及缺氧诱导因子-1(HIF-1)信号通路。使用MCODE发现,FOS、DDIT3、DUSP1和NFIL3为枢纽基因。在验证队列和训练集中,诊断模型的曲线下面积(AUC)值分别为0.9188034和0.9395085。

结论

简而言之,我们鉴定并验证了四个枢纽基因——FOS、DDIT3、DUSP1和NFIL3,它们可能参与IS的病理发展,可能为IS的诊断和治疗提供新的视角。

https://cdn.ncbi.nlm.nih.gov/pmc/blobs/0b40/10878920/1ed796a0eac1/gr15.jpg
https://cdn.ncbi.nlm.nih.gov/pmc/blobs/0b40/10878920/be1dc2900049/ga1.jpg
https://cdn.ncbi.nlm.nih.gov/pmc/blobs/0b40/10878920/d177af95bdc4/gr1.jpg
https://cdn.ncbi.nlm.nih.gov/pmc/blobs/0b40/10878920/c0e4af97ed27/gr2.jpg
https://cdn.ncbi.nlm.nih.gov/pmc/blobs/0b40/10878920/c117615a983f/gr3.jpg
https://cdn.ncbi.nlm.nih.gov/pmc/blobs/0b40/10878920/f3743d80ee32/gr4.jpg
https://cdn.ncbi.nlm.nih.gov/pmc/blobs/0b40/10878920/5710fc2fb57a/gr5.jpg
https://cdn.ncbi.nlm.nih.gov/pmc/blobs/0b40/10878920/c8b801c77b2a/gr6.jpg
https://cdn.ncbi.nlm.nih.gov/pmc/blobs/0b40/10878920/e96f9a165d6d/gr7.jpg
https://cdn.ncbi.nlm.nih.gov/pmc/blobs/0b40/10878920/9982badaf174/gr8.jpg
https://cdn.ncbi.nlm.nih.gov/pmc/blobs/0b40/10878920/a4ddbb12d0d1/gr9.jpg
https://cdn.ncbi.nlm.nih.gov/pmc/blobs/0b40/10878920/1740cb9a2819/gr10.jpg
https://cdn.ncbi.nlm.nih.gov/pmc/blobs/0b40/10878920/44cd2bbd665b/gr11.jpg
https://cdn.ncbi.nlm.nih.gov/pmc/blobs/0b40/10878920/55a658bb4434/gr12.jpg
https://cdn.ncbi.nlm.nih.gov/pmc/blobs/0b40/10878920/e6fb23a1fbd9/gr13.jpg
https://cdn.ncbi.nlm.nih.gov/pmc/blobs/0b40/10878920/a93438a268ed/gr14.jpg
https://cdn.ncbi.nlm.nih.gov/pmc/blobs/0b40/10878920/1ed796a0eac1/gr15.jpg
https://cdn.ncbi.nlm.nih.gov/pmc/blobs/0b40/10878920/be1dc2900049/ga1.jpg
https://cdn.ncbi.nlm.nih.gov/pmc/blobs/0b40/10878920/d177af95bdc4/gr1.jpg
https://cdn.ncbi.nlm.nih.gov/pmc/blobs/0b40/10878920/c0e4af97ed27/gr2.jpg
https://cdn.ncbi.nlm.nih.gov/pmc/blobs/0b40/10878920/c117615a983f/gr3.jpg
https://cdn.ncbi.nlm.nih.gov/pmc/blobs/0b40/10878920/f3743d80ee32/gr4.jpg
https://cdn.ncbi.nlm.nih.gov/pmc/blobs/0b40/10878920/5710fc2fb57a/gr5.jpg
https://cdn.ncbi.nlm.nih.gov/pmc/blobs/0b40/10878920/c8b801c77b2a/gr6.jpg
https://cdn.ncbi.nlm.nih.gov/pmc/blobs/0b40/10878920/e96f9a165d6d/gr7.jpg
https://cdn.ncbi.nlm.nih.gov/pmc/blobs/0b40/10878920/9982badaf174/gr8.jpg
https://cdn.ncbi.nlm.nih.gov/pmc/blobs/0b40/10878920/a4ddbb12d0d1/gr9.jpg
https://cdn.ncbi.nlm.nih.gov/pmc/blobs/0b40/10878920/1740cb9a2819/gr10.jpg
https://cdn.ncbi.nlm.nih.gov/pmc/blobs/0b40/10878920/44cd2bbd665b/gr11.jpg
https://cdn.ncbi.nlm.nih.gov/pmc/blobs/0b40/10878920/55a658bb4434/gr12.jpg
https://cdn.ncbi.nlm.nih.gov/pmc/blobs/0b40/10878920/e6fb23a1fbd9/gr13.jpg
https://cdn.ncbi.nlm.nih.gov/pmc/blobs/0b40/10878920/a93438a268ed/gr14.jpg
https://cdn.ncbi.nlm.nih.gov/pmc/blobs/0b40/10878920/1ed796a0eac1/gr15.jpg

相似文献

1
Identification of hypoxia- and immune-related biomarkers in patients with ischemic stroke.缺血性中风患者中缺氧和免疫相关生物标志物的鉴定
Heliyon. 2024 Feb 7;10(4):e25866. doi: 10.1016/j.heliyon.2024.e25866. eCollection 2024 Feb 29.
2
Identification and validation of oxidative stress and immune-related hub genes in Alzheimer's disease through bioinformatics analysis.通过生物信息学分析鉴定和验证阿尔茨海默病中的氧化应激和免疫相关枢纽基因。
Sci Rep. 2023 Jan 12;13(1):657. doi: 10.1038/s41598-023-27977-7.
3
Dysregulation and imbalance of innate and adaptive immunity are involved in the cardiomyopathy progression.先天性和适应性免疫的失调与失衡参与了心肌病的进展。
Front Cardiovasc Med. 2022 Sep 6;9:973279. doi: 10.3389/fcvm.2022.973279. eCollection 2022.
4
Identification of novel biomarkers and immune infiltration characteristics of ischemic stroke based on comprehensive bioinformatic analysis and machine learning.基于综合生物信息分析和机器学习的缺血性中风新型生物标志物及免疫浸润特征的鉴定
Biochem Biophys Rep. 2023 Dec 7;37:101595. doi: 10.1016/j.bbrep.2023.101595. eCollection 2024 Mar.
5
Six potential biomarkers in septic shock: a deep bioinformatics and prospective observational study.脓毒性休克的 6 个潜在生物标志物:一项深入的生物信息学和前瞻性观察研究。
Front Immunol. 2023 Jun 8;14:1184700. doi: 10.3389/fimmu.2023.1184700. eCollection 2023.
6
Identification of Effective Diagnostic Biomarkers and Immune Cell Infiltration in Atopic Dermatitis by Comprehensive Bioinformatics Analysis.通过综合生物信息学分析鉴定特应性皮炎中有效的诊断生物标志物和免疫细胞浸润
Front Mol Biosci. 2022 Jul 14;9:917077. doi: 10.3389/fmolb.2022.917077. eCollection 2022.
7
Identification of hub biomarkers and immune cell infiltration characteristics of polymyositis by bioinformatics analysis.基于生物信息学分析鉴定多发性肌炎的枢纽生物标志物和免疫细胞浸润特征。
Front Immunol. 2022 Sep 26;13:1002500. doi: 10.3389/fimmu.2022.1002500. eCollection 2022.
8
Bioinformatics analysis of the immune cell infiltration characteristics and correlation with crucial diagnostic markers in pulmonary arterial hypertension.肺高血压免疫细胞浸润特征的生物信息学分析及其与关键诊断标志物的相关性。
BMC Pulm Med. 2023 Aug 15;23(1):300. doi: 10.1186/s12890-023-02584-4.
9
Identifying immune cell infiltration and effective diagnostic biomarkers in Crohn's disease by bioinformatics analysis.通过生物信息学分析鉴定克罗恩病中的免疫细胞浸润和有效诊断生物标志物。
Front Immunol. 2023 Aug 9;14:1162473. doi: 10.3389/fimmu.2023.1162473. eCollection 2023.
10
Bioinformatics-based Analysis and Verification of Chromatin Regulators and the Mechanism of Immune Infiltration Associated with Myocardial Infarction.基于生物信息学的心肌梗死相关染色质调节因子分析验证及免疫浸润机制研究
Curr Med Chem. 2025;32(1):188-209. doi: 10.2174/0109298673265089231117054348.

引用本文的文献

1
Identification of novel inflammatory response-related biomarkers in patients with ischemic stroke based on WGCNA and machine learning.基于加权基因共表达网络分析和机器学习的缺血性中风患者新型炎症反应相关生物标志物的鉴定
Eur J Med Res. 2025 Mar 22;30(1):195. doi: 10.1186/s40001-025-02454-1.

本文引用的文献

1
Celecoxib and Etoricoxib may reduce risk of ischemic stroke in patients with rheumatoid arthritis: A nationwide retrospective cohort study.塞来昔布和依托考昔可能降低类风湿关节炎患者缺血性卒中风险:一项全国性回顾性队列研究。
Front Neurol. 2022 Oct 20;13:1018521. doi: 10.3389/fneur.2022.1018521. eCollection 2022.
2
Differential Regulation of the Immune System in Peripheral Blood Following Ischemic Stroke.缺血性脑卒中后外周血免疫系统的差异调节。
Biomed Res Int. 2022 Jun 8;2022:2747043. doi: 10.1155/2022/2747043. eCollection 2022.
3
AKG Attenuates Cerebral Ischemia-Reperfusion Injury through c-Fos/IL-10/Stat3 Signaling Pathway.
AKG 通过 c-Fos/IL-10/Stat3 信号通路减轻脑缺血再灌注损伤。
Oxid Med Cell Longev. 2022 May 10;2022:6839385. doi: 10.1155/2022/6839385. eCollection 2022.
4
Is Immune Suppression Involved in the Ischemic Stroke? A Study Based on Computational Biology.免疫抑制与缺血性中风有关吗?一项基于计算生物学的研究。
Front Aging Neurosci. 2022 Feb 10;14:830494. doi: 10.3389/fnagi.2022.830494. eCollection 2022.
5
Biological Functions and Regulatory Mechanisms of Hypoxia-Inducible Factor-1α in Ischemic Stroke.缺氧诱导因子-1α 在缺血性脑卒中中的生物学功能及其调控机制。
Front Immunol. 2021 Dec 13;12:801985. doi: 10.3389/fimmu.2021.801985. eCollection 2021.
6
Diagnostic and prognostic value of serum miR-9-5p and miR-128-3p levels in early-stage acute ischemic stroke.血清 miR-9-5p 和 miR-128-3p 水平在早期急性缺血性脑卒中的诊断和预后价值。
Clinics (Sao Paulo). 2021 Oct 29;76:e2958. doi: 10.6061/clinics/2021/e2958. eCollection 2021.
7
LncRNA ITSN1-2 knockdown inhibits OGD/R-induced inflammation and apoptosis in mouse hippocampal neurons via sponging miR-195-5p.lncRNA ITSN1-2 敲低通过海绵吸附 miR-195-5p 抑制 OGD/R 诱导的小鼠海马神经元炎症和细胞凋亡。
Neuroreport. 2021 Nov 2;32(16):1325-1334. doi: 10.1097/WNR.0000000000001732.
8
Diagnostic Values of miR-221-3p in Serum and Cerebrospinal Fluid for Post-Stroke Depression and Analysis of Risk Factors.血清和脑脊液中miR-221-3p对脑卒中后抑郁的诊断价值及危险因素分析
Iran J Public Health. 2021 Jun;50(6):1241-1249. doi: 10.18502/ijph.v50i6.6423.
9
Depleting SOX2 improves ischemic stroke via lncRNA PVT1/microRNA-24-3p/STAT3 axis.敲低 SOX2 通过长链非编码 RNA PVT1/微小 RNA-24-3p/STAT3 轴改善缺血性脑卒中。
Mol Med. 2021 Sep 14;27(1):107. doi: 10.1186/s10020-021-00346-8.
10
Study on potential differentially expressed genes in stroke by bioinformatics analysis.基于生物信息学分析的中风潜在差异表达基因研究
Neurol Sci. 2022 Feb;43(2):1155-1166. doi: 10.1007/s10072-021-05470-1. Epub 2021 Jul 27.