Suppr超能文献

一个新的与铁死亡相关的基因特征,用于预测胃癌患者的总生存期。

A novel ferroptosis-related gene signature for overall survival prediction in patients with gastric cancer.

机构信息

Nanjing University of Chinese Medicine, Nanjing, 210023, Jiangsu, China.

College of Traditional Chinese Medicine, Nanjing University of Chinese Medicine, Nanjing, 210023, Jiangsu, China.

出版信息

Sci Rep. 2024 Feb 23;14(1):4422. doi: 10.1038/s41598-024-53515-0.

Abstract

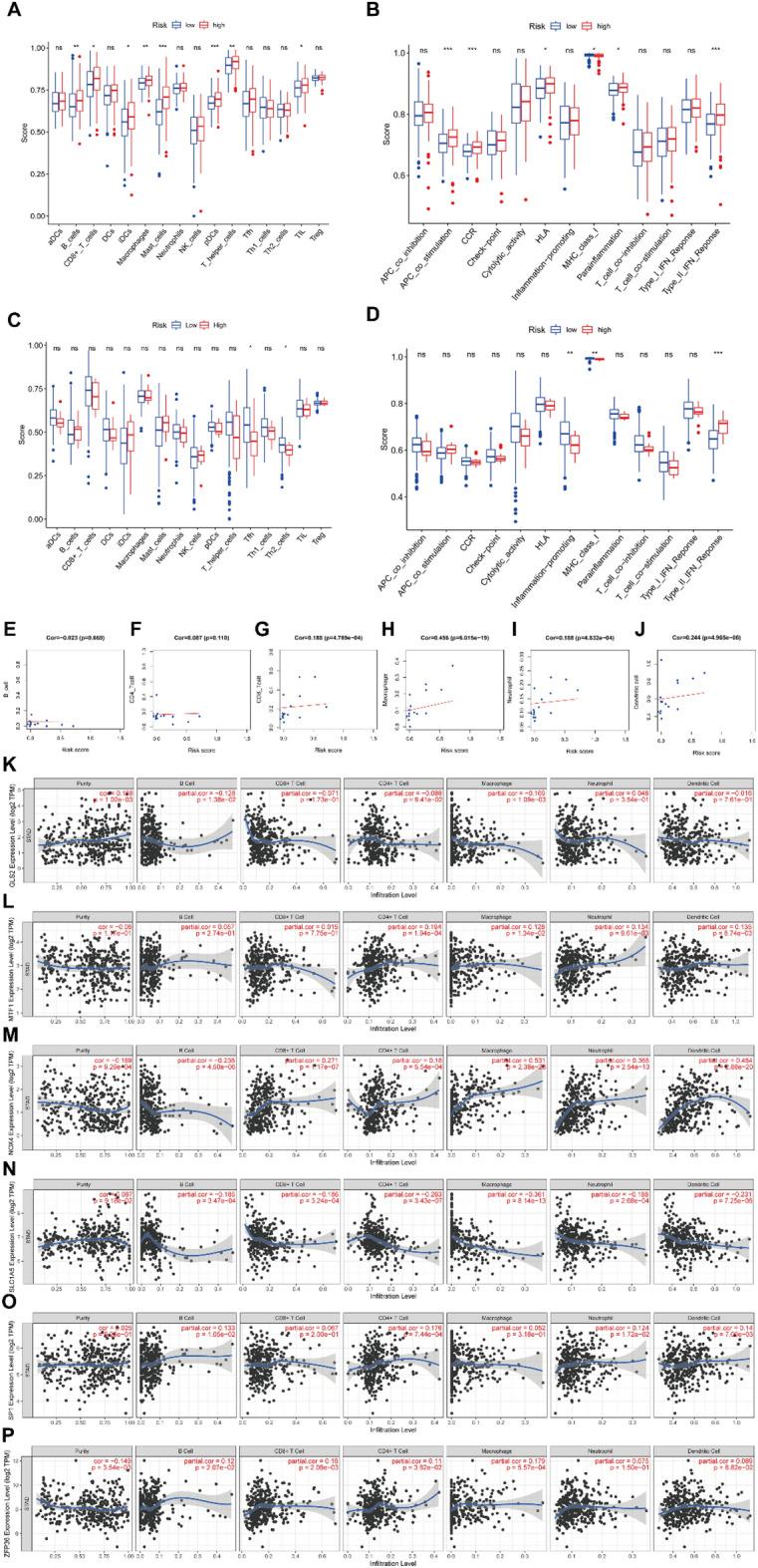
The global diagnosis rate and mortality of gastric cancer (GC) are among the highest. Ferroptosis and iron-metabolism have a profound impact on tumor development and are closely linked to cancer treatment and patient's prognosis. In this study, we identified six PRDEGs (prognostic ferroptosis- and iron metabolism-related differentially expressed genes) using LASSO-penalized Cox regression analysis. The TCGA cohort was used to establish a prognostic risk model, which allowed us to categorize GC patients into the high- and the low-risk groups based on the median value of the risk scores. Our study demonstrated that patients in the low-risk group had a higher probability of survival compared to those in the high-risk group. Furthermore, the low-risk group exhibited a higher tumor mutation burden (TMB) and a longer 5-year survival period when compared to the high-risk group. In summary, the prognostic risk model, based on the six genes associated with ferroptosis and iron-metabolism, performs well in predicting the prognosis of GC patients.

摘要

全球胃癌(GC)的诊断率和死亡率均处于较高水平。铁死亡和铁代谢对肿瘤的发展有深远影响,与癌症的治疗和患者的预后密切相关。在这项研究中,我们使用 LASSO 惩罚 Cox 回归分析鉴定了六个 PRDEGs(与铁死亡和铁代谢相关的预后差异表达基因)。TCGA 队列被用来建立一个预后风险模型,该模型可以根据风险评分的中位数将 GC 患者分为高风险和低风险组。我们的研究表明,低风险组的患者比高风险组的患者有更高的生存概率。此外,与高风险组相比,低风险组的肿瘤突变负荷(TMB)更高,5 年生存率更长。总之,基于与铁死亡和铁代谢相关的六个基因的预后风险模型,能够很好地预测 GC 患者的预后。

https://cdn.ncbi.nlm.nih.gov/pmc/blobs/d9f1/10883968/494ca281b2e1/41598_2024_53515_Fig1_HTML.jpg

文献AI研究员

20分钟写一篇综述,助力文献阅读效率提升50倍。

立即体验

用中文搜PubMed

大模型驱动的PubMed中文搜索引擎

马上搜索

文档翻译

学术文献翻译模型,支持多种主流文档格式。

立即体验