Department of Molecular Genetics, Weizmann Institute of Science, Rehovot, 7610001, Israel.
Department of Obstetrics and Gynecology, Emek Medical Center, Afula, Israel.
Oncogene. 2024 Apr;43(15):1098-1112. doi: 10.1038/s41388-024-02981-x. Epub 2024 Feb 22.
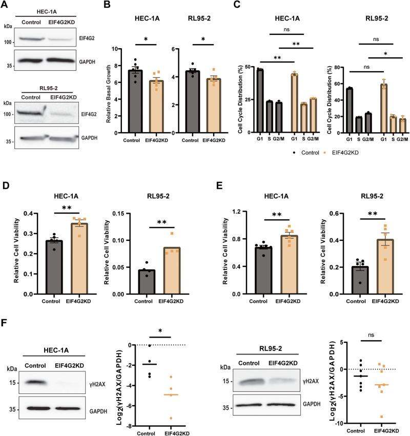
The non-canonical translation initiation factor EIF4G2 plays essential roles in cellular stress responses via translation of selective mRNA cohorts. Currently there is limited and conflicting information regarding its involvement in cancer development and progression. Here we assessed its role in endometrial cancer (EC), in a cohort of 280 EC patients across different types, grades, and stages, and found that low EIF4G2 expression highly correlated with poor overall- and recurrence-free survival in Grade 2 EC patients, monitored over a period of up to 12 years. To establish a causative connection between low EIF4G2 expression and cancer progression, we stably knocked-down EIF4G2 in two human EC cell lines in parallel. EIF4G2 depletion resulted in increased resistance to conventional therapies and increased the prevalence of molecular markers for aggressive cell subsets, altering their transcriptional and proteomic landscapes. Prominent among the proteins with decreased abundance were Kinesin-1 motor proteins, KIF5B and KLC1, 2, 3. Multiplexed imaging of the EC patient tumor cohort showed a correlation between decreased expression of the kinesin proteins, and poor survival in patients with tumors of certain grades and stages. These findings reveal potential novel biomarkers for Grade 2 EC with ramifications for patient stratification and therapeutic interventions.
非规范翻译起始因子 EIF4G2 通过翻译选择性的 mRNA 群组,在细胞应激反应中发挥重要作用。目前,关于其在癌症发展和进展中的作用的信息有限且存在冲突。在这里,我们评估了它在子宫内膜癌(EC)中的作用,在 280 名不同类型、分级和分期的 EC 患者的队列中发现,EIF4G2 低表达与 2 级 EC 患者的总生存率和无复发生存率密切相关,监测时间长达 12 年。为了在癌症进展中建立低 EIF4G2 表达与癌症进展之间的因果关系,我们在两种人 EC 细胞系中平行稳定敲低 EIF4G2。EIF4G2 耗竭导致对常规治疗的耐药性增加,并增加了侵袭性细胞亚群的分子标志物的发生率,改变了它们的转录组和蛋白质组图谱。在丰度降低的蛋白质中,突出的是驱动蛋白-1 马达蛋白 KIF5B 和 KLC1,2,3。对 EC 患者肿瘤队列的多重成像显示,在某些分级和分期的肿瘤患者中,驱动蛋白蛋白表达降低与生存不良相关。这些发现揭示了 2 级 EC 的潜在新型生物标志物,对患者分层和治疗干预具有重要意义。