Suppr超能文献

内质网应激相关基因与肺癌风险相关:一项多组学数据整合研究

Endoplasmic reticulum stress-related genes contribute to lung cancer risk: a multiomics data integration study.

作者信息

Li Zhaoxun, Wang Suqin, Yang Zhen, Yang Fujun, Tan Jiayan, Wei Yaqin, Gabazza Esteban C, Santarpia Mariacarmela, Wu Yimu, Jiang Gening, Li Ya

机构信息

Department of Thoracic Surgery, Shanghai Pulmonary Hospital, Tongji University School of Medicine, Shanghai, China.

Department of Clinical Laboratory, First Affiliated Hospital of Kunming Medical University, Kunming, China.

出版信息

Transl Lung Cancer Res. 2025 Jun 30;14(6):2210-2226. doi: 10.21037/tlcr-2025-474. Epub 2025 Jun 26.

Abstract

BACKGROUND

The role of endoplasmic reticulum stress (ERS) in lung cancer remains inadequately explored, with existing studies reporting conflicting results. This study aimed to investigate the causal relationships between ERS-related genes and lung cancer risk.

METHODS

This study used two large-scale genome-wide association studies (GWAS) datasets on lung cancer and integrated multiomics data, including methylation, expression and protein quantitative trait loci, to determine the causal relationships between methylation, gene expression, protein abundance, and lung cancer risk via summary data-based Mendelian randomization (SMR) and colocalization analyses. The findings revealed regulatory effects of methylation on gene and protein expression. Moreover, using cancer databases, key genes and proteins with prognostic significance were validated, and their correlations with immune cell infiltration within the tumor microenvironment were examined.

RESULTS

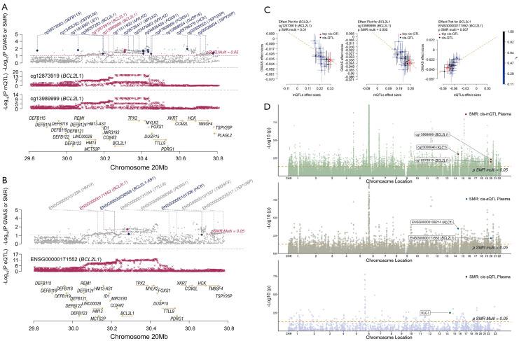
We identified 168 methylation sites associated with lung cancer risk linked to 97 genes. Among these, 20 genes showed altered messenger RNA levels, and 9 had modified protein abundance. Reduced methylation at cg23090046 correlated with increased transcription, protein abundance, and lung cancer risk. Similarly, reduced methylation at cg12873919 and cg13989999 was associated with elevated transcription and heightened lung cancer risk. Patients with high expression exhibited greater M2 macrophage infiltration, while those with high expression exhibited greater B-cell immune suppression, with the high expression of both genes being associated with poor prognosis [: hazard ratio (HR) =1.29, 95% confident interval (CI): 1.14-1.45; : HR =1.17, 95% CI: 1.01-1.36].

CONCLUSIONS

This study systematically investigated the causal relationship between ERS-related genes and lung cancer risk, revealing that elevated expression of and may contribute to increased lung cancer risk and be associated with poor prognosis in affected patients.

摘要

背景

内质网应激(ERS)在肺癌中的作用仍未得到充分研究,现有研究报告的结果相互矛盾。本研究旨在探讨ERS相关基因与肺癌风险之间的因果关系。

方法

本研究使用了两个关于肺癌的大规模全基因组关联研究(GWAS)数据集,并整合了多组学数据,包括甲基化、表达和蛋白质定量性状位点,通过基于汇总数据的孟德尔随机化(SMR)和共定位分析来确定甲基化、基因表达、蛋白质丰度与肺癌风险之间的因果关系。研究结果揭示了甲基化对基因和蛋白质表达的调控作用。此外,利用癌症数据库,验证了具有预后意义的关键基因和蛋白质,并检测了它们与肿瘤微环境中免疫细胞浸润的相关性。

结果

我们鉴定出168个与肺癌风险相关的甲基化位点,这些位点与97个基因相关。其中,20个基因的信使RNA水平发生了改变,9个基因的蛋白质丰度发生了改变。cg23090046处甲基化水平降低与转录增加、蛋白质丰度增加和肺癌风险增加相关。同样,cg12873919和cg13989999处甲基化水平降低与转录增加和肺癌风险升高相关。高表达的患者表现出更大程度的M2巨噬细胞浸润,而高表达的患者表现出更大程度的B细胞免疫抑制,这两个基因的高表达均与预后不良相关[:风险比(HR)=1.29,95%置信区间(CI):1.14 - 1.45;: HR =1.17,95% CI:1.01 - 1.36]。

结论

本研究系统地探讨了ERS相关基因与肺癌风险之间的因果关系,揭示和的高表达可能导致肺癌风险增加,并与受影响患者的不良预后相关。

https://cdn.ncbi.nlm.nih.gov/pmc/blobs/5e6c/12261378/e9d07108f4b4/tlcr-14-06-2210-f1.jpg

文献检索

告别复杂PubMed语法,用中文像聊天一样搜索,搜遍4000万医学文献。AI智能推荐,让科研检索更轻松。

立即免费搜索

文件翻译

保留排版,准确专业,支持PDF/Word/PPT等文件格式,支持 12+语言互译。

免费翻译文档

深度研究

AI帮你快速写综述,25分钟生成高质量综述,智能提取关键信息,辅助科研写作。

立即免费体验