Suppr超能文献

真菌病毒BmPV36对……的细胞结构和转录的影响

The Effects of Mycovirus BmPV36 on the Cell Structure and Transcription of .

作者信息

Wang Yajiao, Li Qiusheng, Wu Yuxing, Han Sen, Xiao Ying, Kong Lingxiao

机构信息

Institute of Plant Protection, Hebei Academy of Agricultural and Forestry Sciences, Baoding 071000, China.

出版信息

J Fungi (Basel). 2024 Feb 6;10(2):133. doi: 10.3390/jof10020133.

Abstract

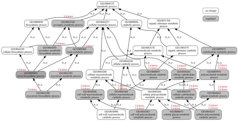
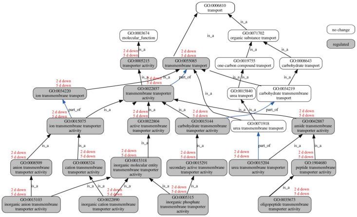
partitivirus 36 (BmPV36) is a mycovirus that can significantly reduce the virulence of the host , but its hypovirulence mechanism is not clear. To investigate the response of to BmPV36, the effects of BmPV36 on host cell structure and gene expression were studied via transmission electron microscopy and transcriptome sequencing using BmPV36-carrying and virus-free mycelium on the second and fifth culture. The results of transmission electron microscopy showed that the cell wall microfibrils of were shortened, the cell membrane was broken, and membrane-bound vesicles and vacuoles appeared in the cells after carrying BmPV36. Transcriptome sequencing results showed that after carrying BmPV36, membrane-related genes were significantly up-regulated, but membrane transport-related genes were significantly down-regulated. Genes related to carbohydrate macromolecule polysaccharide metabolic and catabolic processes were significantly down-regulated, as were genes related to the synthesis of toxins and cell wall degrading enzymes. Therefore, we speculated that BmPV36 reduces the virulence of by destroying the host's cell structure, inhibiting the synthesis of toxins and cell wall degrading enzymes, and reducing cell metabolism. Gaining insights into the hypovirulence mechanism of mycoviruses will provide environmentally friendly strategies for the control of fungal diseases.

摘要

分病毒36(BmPV36)是一种可显著降低宿主毒力的真菌病毒,但其低毒力机制尚不清楚。为了研究[具体对象]对BmPV36的反应,利用携带BmPV36和不含病毒的菌丝体在第二代和第五代培养时,通过透射电子显微镜和转录组测序研究了BmPV36对宿主细胞结构和基因表达的影响。透射电子显微镜结果显示,携带BmPV36后,[具体对象]的细胞壁微纤丝缩短,细胞膜破裂,细胞内出现膜结合囊泡和液泡。转录组测序结果表明,携带BmPV36后,[具体对象]的膜相关基因显著上调,但膜转运相关基因显著下调。与碳水化合物大分子多糖代谢和分解代谢过程相关的基因显著下调,与毒素合成和细胞壁降解酶相关的基因也显著下调。因此,我们推测BmPV36通过破坏宿主细胞结构、抑制毒素和细胞壁降解酶的合成以及降低细胞代谢来降低[具体对象]的毒力。深入了解真菌病毒的低毒力机制将为控制真菌病害提供环境友好型策略。

https://cdn.ncbi.nlm.nih.gov/pmc/blobs/8a5c/10890528/90659bdcc2c9/jof-10-00133-g001.jpg

文献AI研究员

20分钟写一篇综述,助力文献阅读效率提升50倍。

立即体验

用中文搜PubMed

大模型驱动的PubMed中文搜索引擎

马上搜索

文档翻译

学术文献翻译模型,支持多种主流文档格式。

立即体验