Department of Life Sciences, University of Modena and Reggio Emilia, Modena, Italy.
Department of Neurobiology, School of Biology/Chemistry, Osnabrück University, Osnabrück, Germany.
Nat Commun. 2024 Feb 23;15(1):1679. doi: 10.1038/s41467-024-45851-6.
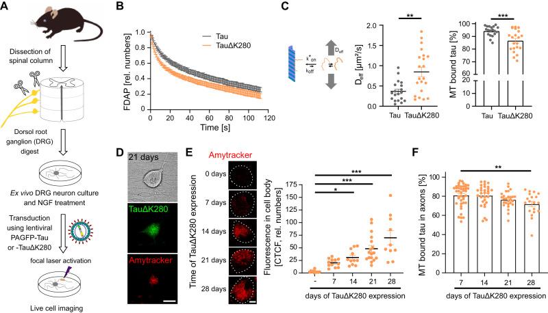
Tauopathies such as Alzheimer's disease are characterized by aggregation and increased phosphorylation of the microtubule-associated protein tau. Tau's pathological changes are closely linked to neurodegeneration, making tau a prime candidate for intervention. We developed an approach to monitor pathological changes of aggregation-prone human tau in living neurons. We identified 2-phenyloxazole (PHOX) derivatives as putative polypharmacological small molecules that interact with tau and modulate tau kinases. We found that PHOX15 inhibits tau aggregation, restores tau's physiological microtubule interaction, and reduces tau phosphorylation at disease-relevant sites. Molecular dynamics simulations highlight cryptic channel-like pockets crossing tau protofilaments and suggest that PHOX15 binding reduces the protofilament's ability to adopt a PHF-like conformation by modifying a key glycine triad. Our data demonstrate that live-cell imaging of a tauopathy model enables screening of compounds that modulate tau-microtubule interaction and allows identification of a promising polypharmacological drug candidate that simultaneously inhibits tau aggregation and reduces tau phosphorylation.
tau 病,如阿尔茨海默病,其特征是微管相关蛋白 tau 的聚集和磷酸化增加。tau 的病变与神经退行性变密切相关,使其成为干预的主要候选者。我们开发了一种方法来监测活神经元中易聚集的人 tau 的病理变化。我们确定了 2-苯并恶唑(PHOX)衍生物作为与 tau 相互作用并调节 tau 激酶的潜在多药效小分子。我们发现 PHOX15 抑制 tau 聚集,恢复 tau 的生理微管相互作用,并减少 tau 在相关疾病部位的磷酸化。分子动力学模拟突出了穿过 tau 原纤维的隐蔽通道样口袋,并表明 PHOX15 结合通过修饰关键甘氨酸三联体来降低原纤维采用 PHF 样构象的能力。我们的数据表明,tau 病模型的活细胞成像能够筛选调节 tau-微管相互作用的化合物,并确定一种有前途的多药效药物候选物,该候选物同时抑制 tau 聚集并减少 tau 磷酸化。