Suppr超能文献

研究含肾脏保护混合物的宠物食品对猫慢性肾病的疗效及其可能机制。

Investigating the Efficacy of Kidney-Protective Mixture-Containing Pet Treats in Feline Chronic Kidney Disease and Its Possible Mechanism.

作者信息

Tsai Ching-Wen, Huang Hsiao-Wen, Lee Ya-Jane, Chen Ming-Ju

机构信息

Department of Animal Science and Technology, National Taiwan University, Taipei 106037, Taiwan.

Institute of Veterinary Clinical Science, School of Veterinary Medicine, National Taiwan University, Taipei 106328, Taiwan.

出版信息

Animals (Basel). 2024 Feb 16;14(4):630. doi: 10.3390/ani14040630.

Abstract

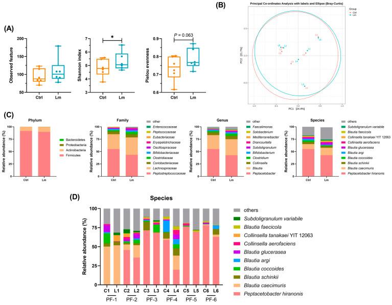
Microbiota-based strategies are a novel auxiliary therapeutic and preventative way of moderating chronic kidney disease (CKD). mixture (Lm) was previously demonstrated to exert a renal-protective function in the CKD mice model. The efficacy of probiotics in pet foods is a relatively new area of study, and thus verifying the potential health benefits is necessary. This study evaluated the efficacy of Lm treats in feline CKD and elucidated the mechanisms underlying host-microbe interactions. CKD cats (2 and 3 stages) were administrated probiotic pet treats daily (10 g) for 8 weeks. The results demonstrated that during the eight weeks of Lm administration, creatinine was reduced or maintained in all cats with CKD. Similarly, gut-derived uremic toxin (GDUT), indoxyl sulfate (IS), were potential clinical significance in IS after Lm treatment (confidence intervals = 90%). The life quality of the cats also improved. Feline gut microbiome data, metabolic functional pathway, and renal function indicator analyses revealed the possible mechanisms involved in modulating CKD feline microbial composition. Further regulation of the microbial functions in amino acid metabolism after Lm administration contributed to downregulating deleterious GDUTs. The current study provides potential adjuvant therapeutic insights into probiotic pet foods or treats for pets with CKD.

摘要

基于微生物群的策略是调节慢性肾脏病(CKD)的一种新型辅助治疗和预防方法。此前已证明乳酸乳球菌(Lm)在CKD小鼠模型中发挥肾脏保护功能。益生菌在宠物食品中的功效是一个相对较新的研究领域,因此有必要验证其潜在的健康益处。本研究评估了Lm治疗猫CKD的疗效,并阐明了宿主-微生物相互作用的潜在机制。对CKD猫(2期和3期)每天给予益生菌宠物零食(10克),持续8周。结果表明,在给予Lm的八周内,所有CKD猫的肌酐水平均有所降低或保持稳定。同样,肠道源性尿毒症毒素(GDUT)硫酸吲哚酚(IS)在Lm治疗后的IS中具有潜在临床意义(置信区间=90%)。猫的生活质量也有所改善。猫肠道微生物组数据、代谢功能途径和肾功能指标分析揭示了调节CKD猫微生物组成的可能机制。Lm给药后对氨基酸代谢中微生物功能的进一步调节有助于下调有害的GDUTs。本研究为患有CKD的宠物的益生菌宠物食品或零食提供了潜在的辅助治疗见解。

https://cdn.ncbi.nlm.nih.gov/pmc/blobs/c25e/10886156/81f2125e84a0/animals-14-00630-g001.jpg

文献AI研究员

20分钟写一篇综述,助力文献阅读效率提升50倍。

立即体验

用中文搜PubMed

大模型驱动的PubMed中文搜索引擎

马上搜索

文档翻译

学术文献翻译模型,支持多种主流文档格式。

立即体验