Ji Xianxiu, Zhu Ren, Gao Caixia, Xie Huikang, Gong Xiaomei, Luo Jie
Department of Oncology, Shanghai Pulmonary Hospital, School of Medicine, Tongji University, Shanghai 200433, China.
Department of Medical Administration, Shanghai Pulmonary Hospital, School of Medicine, Tongji University, Shanghai 200433, China.
Cancers (Basel). 2024 Feb 6;16(4):695. doi: 10.3390/cancers16040695.
The diagnosis of lung adenocarcinoma (LUAD) is often delayed due to the typically asymptomatic nature of the early-stage disease, causing advanced-stage LUAD diagnosis in most patients. Hypoxia is widely recognized as a driving force in cancer progression. Exosomes originating from hypoxic tumor cells promote tumorigenesis by influencing glycolysis, migration, invasion, and immune infiltration. Given these insights, our study aimed to explore the role of hypoxia-derived exosomal long non-coding RNA (lncRNA) OIP5-AS1 in LUAD cell lines and mouse models.
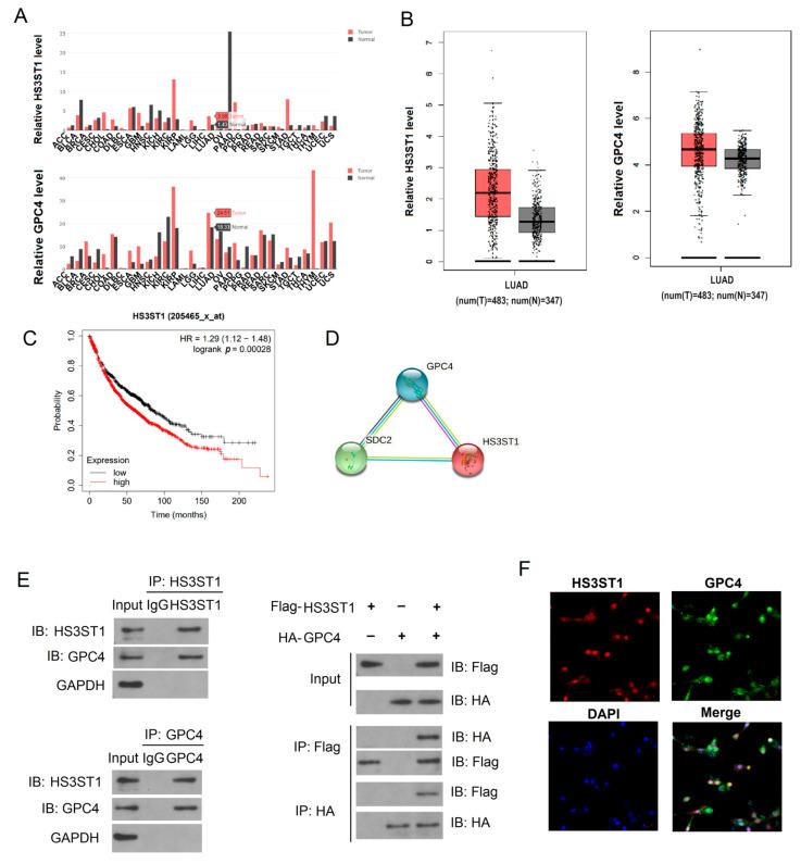
Exosomes were meticulously isolated and authenticated based on their morphology and biomarkers. The interaction between heparan sulfate (glucosamine) 3-O-sulfotransferase 1 (HS3ST1) and Glypican 4 (GPC4) was examined using immunoprecipitation. The influence of the hypoxia-derived exosomal lncRNA OIP5-AS1 on glycolysis was assessed in LUAD cell lines. The effect of the hypoxia-derived exosomal lncRNA OIP5-AS1 on cell proliferation and metastasis was evaluated using colony formation, cell viability, cell cycle, and apoptosis analyses. Its effects on tumor size were confirmed in xenograft animal models.
Our study revealed the mechanism of the hypoxia-derived exosomal lncRNA OIP5-AS1 in LUAD progression. We discovered that GPC4 promotes HS3ST1-mediated glycolysis and that the hypoxia-derived exosomal lncRNA OIP5-AS1 enhances glycolysis by regulating miR-200c-3p in LUAD cells. Notably, this lncRNA stimulates LUAD cell proliferation and metastasis and fosters LUAD tumor size via miR-200c-3p. Our findings underscore the potential role of the hypoxia-derived exosomal lncRNA OIP5-AS1 in LUAD progression.
The hypoxia-derived exosomal lncRNA OIP5-AS1 promotes LUAD by regulating HS3ST1-GPC4-mediated glycolysis via miR-200c-3p.
由于早期肺癌腺癌(LUAD)通常无症状,其诊断常常延迟,导致大多数患者在晚期才被诊断出LUAD。缺氧被广泛认为是癌症进展的驱动力。源自缺氧肿瘤细胞的外泌体通过影响糖酵解、迁移、侵袭和免疫浸润来促进肿瘤发生。基于这些认识,我们的研究旨在探讨缺氧衍生的外泌体长链非编码RNA(lncRNA)OIP5-AS1在LUAD细胞系和小鼠模型中的作用。
基于外泌体的形态和生物标志物进行精心分离和鉴定。使用免疫沉淀法检测硫酸乙酰肝素(氨基葡萄糖)3-O-磺基转移酶1(HS3ST1)与磷脂酰肌醇蛋白聚糖4(GPC4)之间的相互作用。在LUAD细胞系中评估缺氧衍生的外泌体lncRNA OIP5-AS1对糖酵解的影响。使用集落形成、细胞活力、细胞周期和凋亡分析评估缺氧衍生的外泌体lncRNA OIP5-AS1对细胞增殖和转移的影响。在异种移植动物模型中证实其对肿瘤大小的影响。
我们的研究揭示了缺氧衍生的外泌体lncRNA OIP5-AS1在LUAD进展中的机制。我们发现GPC4促进HS3ST1介导的糖酵解,并且缺氧衍生的外泌体lncRNA OIP5-AS1通过调节LUAD细胞中的miR-200c-3p增强糖酵解。值得注意的是,这种lncRNA通过miR-200c-3p刺激LUAD细胞增殖和转移并促进LUAD肿瘤大小。我们的研究结果强调了缺氧衍生的外泌体lncRNA OIP5-AS1在LUAD进展中的潜在作用。
缺氧衍生的外泌体lncRNA OIP5-AS1通过miR-200c-3p调节HS3ST1-GPC4介导的糖酵解来促进LUAD。