• 文献检索
  • 文档翻译
  • 深度研究
  • 学术资讯
  • Suppr Zotero 插件Zotero 插件
  • 邀请有礼
  • 套餐&价格
  • 历史记录
应用&插件
Suppr Zotero 插件Zotero 插件浏览器插件Mac 客户端Windows 客户端微信小程序
定价
高级版会员购买积分包购买API积分包
服务
文献检索文档翻译深度研究API 文档MCP 服务
关于我们
关于 Suppr公司介绍联系我们用户协议隐私条款
关注我们

Suppr 超能文献

核心技术专利:CN118964589B侵权必究
粤ICP备2023148730 号-1Suppr @ 2026

文献检索

告别复杂PubMed语法,用中文像聊天一样搜索,搜遍4000万医学文献。AI智能推荐,让科研检索更轻松。

立即免费搜索

文件翻译

保留排版,准确专业,支持PDF/Word/PPT等文件格式,支持 12+语言互译。

免费翻译文档

深度研究

AI帮你快速写综述,25分钟生成高质量综述,智能提取关键信息,辅助科研写作。

立即免费体验

嗜酸性粒细胞促进 CD8+T 细胞记忆生成以增强抗细菌免疫。

Eosinophils promote CD8 T cell memory generation to potentiate anti-bacterial immunity.

机构信息

Institute of Immunology, Zhejiang University School of Medicine, Hangzhou, 310058, China.

National Key Laboratory of Immunity and Inflammation, Institute of Immunology, Naval Medical University, Shanghai, 200433, China.

出版信息

Signal Transduct Target Ther. 2024 Feb 28;9(1):43. doi: 10.1038/s41392-024-01752-0.

DOI:10.1038/s41392-024-01752-0
PMID:38413575
原文链接:https://pmc.ncbi.nlm.nih.gov/articles/PMC10899176/
Abstract

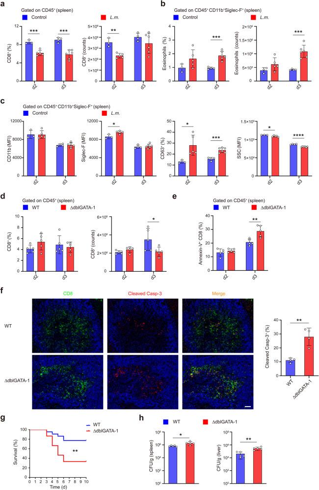
Memory CD8 T cell generation is crucial for pathogen elimination and effective vaccination against infection. The cellular and molecular circuitry that underlies the generation of memory CD8 T cells remains elusive. Eosinophils can modulate inflammatory allergic responses and interact with lymphocytes to regulate their functions in immune defense. Here we report that eosinophils are required for the generation of memory CD8 T cells by inhibiting CD8 T cell apoptosis. Eosinophil-deficient mice display significantly impaired memory CD8 T cell response and weakened resistance against Listeria monocytogenes (L.m.) infection. Mechanistically, eosinophils secrete interleukin-4 (IL-4) to inhibit JNK/Caspase-3 dependent apoptosis of CD8 T cells upon L.m. infection in vitro. Furthermore, active eosinophils are recruited into the spleen and secrete more IL-4 to suppress CD8 T cell apoptosis during early stage of L.m. infection in vivo. Adoptive transfer of wild-type (WT) eosinophils but not IL-4-deficient eosinophils into eosinophil-deficient mice could rescue the impaired CD8 T cell memory responses. Together, our findings suggest that eosinophil-derived IL-4 promotes the generation of CD8 T cell memory and enhances immune defense against L.m. infection. Our study reveals a new adjuvant role of eosinophils in memory T cell generation and provides clues for enhancing the vaccine potency via targeting eosinophils and related cytokines.

摘要

记忆性 CD8 T 细胞的产生对于清除病原体和有效预防感染至关重要。然而,记忆性 CD8 T 细胞产生的细胞和分子机制仍不清楚。嗜酸性粒细胞可以调节炎症性过敏反应,并与淋巴细胞相互作用,调节其在免疫防御中的功能。在这里,我们报道嗜酸性粒细胞通过抑制 CD8 T 细胞凋亡来产生记忆性 CD8 T 细胞。嗜酸性粒细胞缺陷小鼠表现出明显受损的记忆性 CD8 T 细胞反应和对李斯特菌(L.m.)感染的抵抗力减弱。在机制上,嗜酸性粒细胞在体外 L.m.感染时分泌白细胞介素-4(IL-4)以抑制 JNK/Caspase-3 依赖性 CD8 T 细胞凋亡。此外,在体内 L.m.感染的早期阶段,活性嗜酸性粒细胞被募集到脾脏并分泌更多的 IL-4 来抑制 CD8 T 细胞凋亡。将野生型(WT)嗜酸性粒细胞而非 IL-4 缺陷型嗜酸性粒细胞过继转移到嗜酸性粒细胞缺陷小鼠中,可以挽救受损的 CD8 T 细胞记忆反应。总之,我们的研究结果表明,嗜酸性粒细胞衍生的 IL-4 促进了 CD8 T 细胞记忆的产生,并增强了对 L.m.感染的免疫防御。我们的研究揭示了嗜酸性粒细胞在记忆性 T 细胞产生中的新的辅助作用,并为通过靶向嗜酸性粒细胞和相关细胞因子来增强疫苗效力提供了线索。

https://cdn.ncbi.nlm.nih.gov/pmc/blobs/0ce8/10899176/cd46dcea3ccb/41392_2024_1752_Fig7_HTML.jpg
https://cdn.ncbi.nlm.nih.gov/pmc/blobs/0ce8/10899176/401b4fd5b3fb/41392_2024_1752_Fig1_HTML.jpg
https://cdn.ncbi.nlm.nih.gov/pmc/blobs/0ce8/10899176/ac00a3498eda/41392_2024_1752_Fig2_HTML.jpg
https://cdn.ncbi.nlm.nih.gov/pmc/blobs/0ce8/10899176/80cd7d5eb915/41392_2024_1752_Fig3_HTML.jpg
https://cdn.ncbi.nlm.nih.gov/pmc/blobs/0ce8/10899176/ae4e10713708/41392_2024_1752_Fig4_HTML.jpg
https://cdn.ncbi.nlm.nih.gov/pmc/blobs/0ce8/10899176/5effe3855f26/41392_2024_1752_Fig5_HTML.jpg
https://cdn.ncbi.nlm.nih.gov/pmc/blobs/0ce8/10899176/e96d69f17773/41392_2024_1752_Fig6_HTML.jpg
https://cdn.ncbi.nlm.nih.gov/pmc/blobs/0ce8/10899176/cd46dcea3ccb/41392_2024_1752_Fig7_HTML.jpg
https://cdn.ncbi.nlm.nih.gov/pmc/blobs/0ce8/10899176/401b4fd5b3fb/41392_2024_1752_Fig1_HTML.jpg
https://cdn.ncbi.nlm.nih.gov/pmc/blobs/0ce8/10899176/ac00a3498eda/41392_2024_1752_Fig2_HTML.jpg
https://cdn.ncbi.nlm.nih.gov/pmc/blobs/0ce8/10899176/80cd7d5eb915/41392_2024_1752_Fig3_HTML.jpg
https://cdn.ncbi.nlm.nih.gov/pmc/blobs/0ce8/10899176/ae4e10713708/41392_2024_1752_Fig4_HTML.jpg
https://cdn.ncbi.nlm.nih.gov/pmc/blobs/0ce8/10899176/5effe3855f26/41392_2024_1752_Fig5_HTML.jpg
https://cdn.ncbi.nlm.nih.gov/pmc/blobs/0ce8/10899176/e96d69f17773/41392_2024_1752_Fig6_HTML.jpg
https://cdn.ncbi.nlm.nih.gov/pmc/blobs/0ce8/10899176/cd46dcea3ccb/41392_2024_1752_Fig7_HTML.jpg

相似文献

1
Eosinophils promote CD8 T cell memory generation to potentiate anti-bacterial immunity.嗜酸性粒细胞促进 CD8+T 细胞记忆生成以增强抗细菌免疫。
Signal Transduct Target Ther. 2024 Feb 28;9(1):43. doi: 10.1038/s41392-024-01752-0.
2
Sepsis leads to lasting changes in phenotype and function of memory CD8 T cells.脓毒症导致记忆 CD8 T 细胞表型和功能的持久改变。
Elife. 2021 Oct 15;10:e70989. doi: 10.7554/eLife.70989.
3
Accurate enumeration of pathogen-specific and virtual memory CD8 T cells after infection.感染后病原体特异性和虚拟记忆CD8 T细胞的准确计数。
J Immunol. 2025 May 1;214(5):995-1007. doi: 10.1093/jimmun/vkaf007.
4
Depletion of conventional CD4 T cells is required for robust priming and dissemination of tumor antigen-specific CD8 T cells in the setting of anti-CD4 therapy.在抗 CD4 治疗的情况下,需要耗尽常规 CD4 T 细胞,才能有效地引发和传播肿瘤抗原特异性 CD8 T 细胞。
J Immunother Cancer. 2024 Nov 9;12(11):e010170. doi: 10.1136/jitc-2024-010170.
5
Acellular Pertussis Vaccines Induce CD8 and CD4 Regulatory T Cells That Suppress Protective Tissue-Resident Memory CD4 T Cells, in Part via IL-10.无细胞百日咳疫苗可诱导CD8和CD4调节性T细胞,这些细胞部分通过白细胞介素-10抑制保护性组织驻留记忆CD4 T细胞。
Eur J Immunol. 2025 Jul;55(7):e51630. doi: 10.1002/eji.202451630.
6
Interleukin-17A signaling promotes CD8+ T cell cytotoxicity against West Nile virus infection through enhancing PI3K-mTOR-mediated metabolism.白细胞介素-17A信号通过增强PI3K-mTOR介导的代谢促进CD8 + T细胞对西尼罗河病毒感染的细胞毒性。
PLoS Pathog. 2025 Jul 9;21(7):e1013218. doi: 10.1371/journal.ppat.1013218. eCollection 2025 Jul.
7
High antigen burden drives CD8+ T cell dysfunction in a mouse model of chronic hepatitis B virus infection.在慢性乙型肝炎病毒感染小鼠模型中,高抗原负荷会导致CD8 + T细胞功能障碍。
J Virol. 2025 Jul 22;99(7):e0071125. doi: 10.1128/jvi.00711-25. Epub 2025 Jun 12.
8
Th2 cell extracellular vesicles promote eosinophil survival through the cytokine cargo IL-3 and prolong airway eosinophilia.Th2细胞外囊泡通过细胞因子IL-3促进嗜酸性粒细胞存活,并延长气道嗜酸性粒细胞增多症。
bioRxiv. 2024 Jul 24:2024.07.23.600647. doi: 10.1101/2024.07.23.600647.
9
Bacterial type IV secretion system induces specific and nonspecific protective immunity.细菌IV型分泌系统诱导特异性和非特异性保护性免疫。
mBio. 2025 Jun 25:e0044825. doi: 10.1128/mbio.00448-25.
10
The POSH scaffold protein is essential for signal coordination leading to CD8 T cell differentiation and survival.POSH支架蛋白对于导致CD8 T细胞分化和存活的信号协调至关重要。
Front Immunol. 2025 Jul 2;16:1630599. doi: 10.3389/fimmu.2025.1630599. eCollection 2025.

引用本文的文献

1
TSLP mitigates post-infarction myocardial remodeling by promoting eosinophil recruitment and inhibiting JAK1-STAT5-mediated ferroptosis.胸腺基质淋巴细胞生成素通过促进嗜酸性粒细胞募集和抑制JAK1-STAT5介导的铁死亡来减轻心肌梗死后的心肌重塑。
Apoptosis. 2025 Jul 5. doi: 10.1007/s10495-025-02137-6.
2
Fungi and cancer: unveiling the complex role of fungal infections in tumor biology and therapeutic resistance.真菌与癌症:揭示真菌感染在肿瘤生物学和治疗耐药性中的复杂作用
Front Cell Infect Microbiol. 2025 Jun 10;15:1596688. doi: 10.3389/fcimb.2025.1596688. eCollection 2025.
3
CCR2 monocytes promote memory CD8 T-cell differentiation via membrane-bound TGF-β.

本文引用的文献

1
IL-5-producing CD4 T cells and eosinophils cooperate to enhance response to immune checkpoint blockade in breast cancer.产生 IL-5 的 CD4 T 细胞和嗜酸性粒细胞共同作用,增强乳腺癌对免疫检查点阻断的反应。
Cancer Cell. 2023 Jan 9;41(1):106-123.e10. doi: 10.1016/j.ccell.2022.11.014. Epub 2022 Dec 15.
2
Active eosinophils regulate host defence and immune responses in colitis.活性嗜酸性粒细胞可调节结肠炎中的宿主防御和免疫反应。
Nature. 2023 Mar;615(7950):151-157. doi: 10.1038/s41586-022-05628-7. Epub 2022 Dec 12.
3
SUSD2 suppresses CD8 T cell antitumor immunity by targeting IL-2 receptor signaling.
CCR2单核细胞通过膜结合型转化生长因子-β促进记忆性CD8 T细胞分化。
Cell Mol Immunol. 2025 Jun 3. doi: 10.1038/s41423-025-01299-2.
4
Mass cytometry analysis reveals a cross-tissue immune landscape in -induced pneumonia.质谱流式细胞术分析揭示了流感诱导性肺炎中的跨组织免疫格局。
Microbiol Spectr. 2025 Jun 3;13(6):e0266524. doi: 10.1128/spectrum.02665-24. Epub 2025 Apr 16.
5
Evaluation of the influenza vaccine protection in the house dust mite-induced chronic allergic asthma mice model and the evaluation of squalene oil in water emulsion as an adjuvant candidate.屋尘螨诱导的慢性过敏性哮喘小鼠模型中流感疫苗保护作用的评估以及水包油角鲨烯乳剂作为佐剂候选物的评估。
Respir Res. 2025 Apr 10;26(1):132. doi: 10.1186/s12931-025-03209-6.
6
Prognosis prediction of α-FAtE score for locoregional immunotherapy in hepatocellular carcinoma.α-FAtE评分对肝细胞癌局部区域免疫治疗的预后预测
Front Immunol. 2025 Jan 10;15:1496095. doi: 10.3389/fimmu.2024.1496095. eCollection 2024.
7
Exploring the role of alternative lengthening of telomere-related genes in diagnostic modeling for non-alcoholic fatty liver disease.探索端粒相关基因的替代延长在非酒精性脂肪性肝病诊断模型中的作用。
Sci Rep. 2024 Dec 5;14(1):30309. doi: 10.1038/s41598-024-81129-z.
8
Eosinophils respond to, but are not essential for control of an acute serovar Typhimurium infection in mice.嗜酸性粒细胞可以对急性鼠伤寒血清型感染作出反应,但对于控制这种感染不是必需的。
Infect Immun. 2024 Oct 15;92(10):e0032524. doi: 10.1128/iai.00325-24. Epub 2024 Sep 9.
9
Advancing toward a unified eosinophil signature from transcriptional profiling.从转录谱分析推进到统一的嗜酸性粒细胞特征。
J Leukoc Biol. 2024 Nov 27;116(6):1324-1333. doi: 10.1093/jleuko/qiae188.
SUSD2 通过靶向 IL-2 受体信号抑制 CD8 T 细胞抗肿瘤免疫。
Nat Immunol. 2022 Nov;23(11):1588-1599. doi: 10.1038/s41590-022-01326-8. Epub 2022 Oct 20.
4
The primordial differentiation of tumor-specific memory CD8 T cells as bona fide responders to PD-1/PD-L1 blockade in draining lymph nodes.肿瘤特异性记忆 CD8 T 细胞在引流淋巴结中作为真正响应 PD-1/PD-L1 阻断的原始分化。
Cell. 2022 Oct 27;185(22):4049-4066.e25. doi: 10.1016/j.cell.2022.09.020. Epub 2022 Oct 7.
5
PD-1 combination therapy with IL-2 modifies CD8 T cell exhaustion program.PD-1 联合 IL-2 治疗可改变 CD8 T 细胞衰竭程序。
Nature. 2022 Oct;610(7930):173-181. doi: 10.1038/s41586-022-05257-0. Epub 2022 Sep 28.
6
Persistent Antigen Harbored by Alveolar Macrophages Enhances the Maintenance of Lung-Resident Memory CD8 T Cells.肺泡巨噬细胞中持续存在的抗原增强肺驻留记忆 CD8 T 细胞的维持。
J Immunol. 2022 Nov 1;209(9):1778-1787. doi: 10.4049/jimmunol.2200082. Epub 2022 Sep 26.
7
Single-cell profiling identifies mechanisms of inflammatory heterogeneity in chronic rhinosinusitis.单细胞分析鉴定慢性鼻-鼻窦炎炎症异质性的机制。
Nat Immunol. 2022 Oct;23(10):1484-1494. doi: 10.1038/s41590-022-01312-0. Epub 2022 Sep 22.
8
T cell receptor and IL-2 signaling strength control memory CD8 T cell functional fitness via chromatin remodeling.T 细胞受体和 IL-2 信号强度通过染色质重塑控制记忆 CD8 T 细胞的功能适应性。
Nat Commun. 2022 Apr 26;13(1):2240. doi: 10.1038/s41467-022-29718-2.
9
Hepatic recruitment of eosinophils and their protective function during acute liver injury.肝内嗜酸性粒细胞的募集及其在急性肝损伤中的保护作用。
J Hepatol. 2022 Aug;77(2):344-352. doi: 10.1016/j.jhep.2022.02.024. Epub 2022 Mar 5.
10
CXCL10 chemokine regulates heterogeneity of the CD8 T cell response and viral set point during chronic infection.趋化因子 CXCL10 调节慢性感染期间 CD8 T 细胞反应的异质性和病毒基准。
Immunity. 2022 Jan 11;55(1):82-97.e8. doi: 10.1016/j.immuni.2021.11.002. Epub 2021 Nov 29.