• 文献检索
  • 文档翻译
  • 深度研究
  • 学术资讯
  • Suppr Zotero 插件Zotero 插件
  • 邀请有礼
  • 套餐&价格
  • 历史记录
应用&插件
Suppr Zotero 插件Zotero 插件浏览器插件Mac 客户端Windows 客户端微信小程序
定价
高级版会员购买积分包购买API积分包
服务
文献检索文档翻译深度研究API 文档MCP 服务
关于我们
关于 Suppr公司介绍联系我们用户协议隐私条款
关注我们

Suppr 超能文献

核心技术专利:CN118964589B侵权必究
粤ICP备2023148730 号-1Suppr @ 2026

文献检索

告别复杂PubMed语法,用中文像聊天一样搜索,搜遍4000万医学文献。AI智能推荐,让科研检索更轻松。

立即免费搜索

文件翻译

保留排版,准确专业,支持PDF/Word/PPT等文件格式,支持 12+语言互译。

免费翻译文档

深度研究

AI帮你快速写综述,25分钟生成高质量综述,智能提取关键信息,辅助科研写作。

立即免费体验

用锕-225标记的碳酸酐酶IX抗体进行肿瘤靶向α粒子治疗。

Tumor targeted alpha particle therapy with an actinium-225 labelled antibody for carbonic anhydrase IX.

作者信息

Morgan Katherine A, Wichmann Christian W, Osellame Laura D, Cao Zhipeng, Guo Nancy, Scott Andrew M, Donnelly Paul S

机构信息

School of Chemistry and Bio21 Molecular Science and Biotechnology Institute, University of Melbourne Melbourne Australia.

Tumour Targeting Laboratory, Olivia Newton-John Cancer Research Institute Melbourne Australia.

出版信息

Chem Sci. 2024 Jan 26;15(9):3372-3381. doi: 10.1039/d3sc06365h. eCollection 2024 Feb 28.

DOI:10.1039/d3sc06365h
PMID:38425522
原文链接:https://pmc.ncbi.nlm.nih.gov/articles/PMC10901495/
Abstract

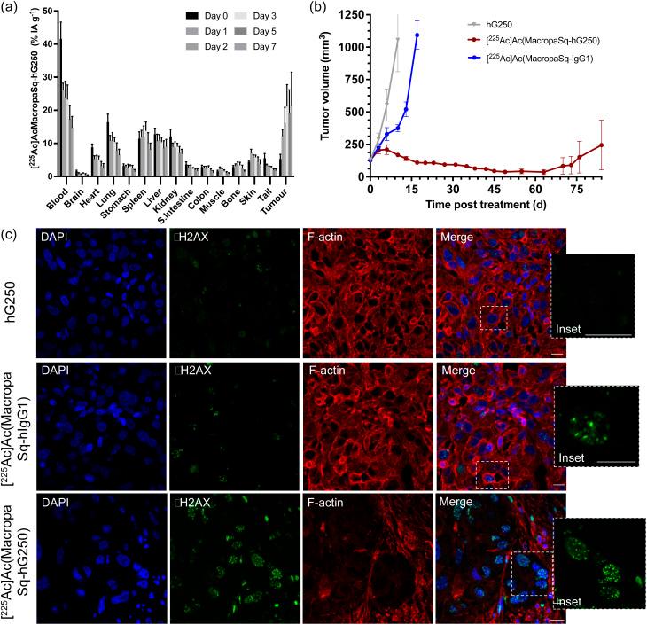
Selective antibody targeted delivery of α particle emitting actinium-225 to tumors has significant therapeutic potential. This work highlights the design and synthesis of a new bifunctional macrocyclic diazacrown ether chelator, HMacropaSqOEt, that can be conjugated to antibodies and forms stable complexes with actinium-225. The macrocyclic diazacrown ether chelator incorporates a linker comprised of a short polyethylene glycol fragment and a squaramide ester that allows selective reaction with lysine residues on antibodies to form stable vinylogous amide linkages. This new HMacropaSqOEt chelator was used to modify a monoclonal antibody, girentuximab (hG250), that binds to carbonic anhydrase IX, an enzyme that is overexpressed on the surface of cancers such as clear cell renal cell carcinoma. This new antibody conjugate (HMacropaSq-hG250) had an average chelator to antibody ratio of 4 : 1 and retained high affinity for carbonic anhydrase IX. HMacropaSq-hG250 was radiolabeled quantitatively with [Ac]Ac within one minute at room temperature with micromolar concentrations of antibody and the radioactive complex is stable in human serum for >7 days. Evaluation of [Ac]Ac(MacropaSq-hG250) in a mouse xenograft model, that overexpresses carbonic anhydrase IX, demonstrated a highly significant therapeutic response. It is likely that HMacropaSqOEt could be used to modify other antibodies providing a readily adaptable platform for other actinium-225 based therapeutics.

摘要

将发射α粒子的锕-225通过选择性抗体靶向递送至肿瘤具有显著的治疗潜力。这项工作重点介绍了一种新型双功能大环二氮杂冠醚螯合剂HMacropaSqOEt的设计与合成,该螯合剂可与抗体偶联并与锕-225形成稳定的络合物。大环二氮杂冠醚螯合剂包含一个由短聚乙二醇片段和一个方酰胺酯组成的连接体,该连接体允许与抗体上的赖氨酸残基进行选择性反应,以形成稳定的烯醇酰胺键。这种新型HMacropaSqOEt螯合剂用于修饰一种单克隆抗体吉妥昔单抗(hG250),该抗体可与碳酸酐酶IX结合,碳酸酐酶IX是一种在透明细胞肾细胞癌等癌症表面过度表达的酶。这种新型抗体偶联物(HMacropaSq-hG250)的螯合剂与抗体的平均比例为4∶1,并保留了对碳酸酐酶IX的高亲和力。在室温下,HMacropaSq-hG250在一分钟内用微摩尔浓度的抗体与[Ac]Ac进行定量放射性标记,并且放射性络合物在人血清中稳定超过7天。在过表达碳酸酐酶IX的小鼠异种移植模型中对[Ac]Ac(MacropaSq-hG250)进行评估,显示出高度显著的治疗反应。HMacropaSqOEt很可能可用于修饰其他抗体,为其他基于锕-225的治疗方法提供一个易于适配的平台。

https://cdn.ncbi.nlm.nih.gov/pmc/blobs/9063/10901495/4d219f484a5c/d3sc06365h-f3.jpg
https://cdn.ncbi.nlm.nih.gov/pmc/blobs/9063/10901495/78aea022d196/d3sc06365h-f1.jpg
https://cdn.ncbi.nlm.nih.gov/pmc/blobs/9063/10901495/07d13d36b360/d3sc06365h-s1.jpg
https://cdn.ncbi.nlm.nih.gov/pmc/blobs/9063/10901495/f11ebbeec7ae/d3sc06365h-s2.jpg
https://cdn.ncbi.nlm.nih.gov/pmc/blobs/9063/10901495/7153842d3511/d3sc06365h-f2.jpg
https://cdn.ncbi.nlm.nih.gov/pmc/blobs/9063/10901495/4d219f484a5c/d3sc06365h-f3.jpg
https://cdn.ncbi.nlm.nih.gov/pmc/blobs/9063/10901495/78aea022d196/d3sc06365h-f1.jpg
https://cdn.ncbi.nlm.nih.gov/pmc/blobs/9063/10901495/07d13d36b360/d3sc06365h-s1.jpg
https://cdn.ncbi.nlm.nih.gov/pmc/blobs/9063/10901495/f11ebbeec7ae/d3sc06365h-s2.jpg
https://cdn.ncbi.nlm.nih.gov/pmc/blobs/9063/10901495/7153842d3511/d3sc06365h-f2.jpg
https://cdn.ncbi.nlm.nih.gov/pmc/blobs/9063/10901495/4d219f484a5c/d3sc06365h-f3.jpg

相似文献

1
Tumor targeted alpha particle therapy with an actinium-225 labelled antibody for carbonic anhydrase IX.用锕-225标记的碳酸酐酶IX抗体进行肿瘤靶向α粒子治疗。
Chem Sci. 2024 Jan 26;15(9):3372-3381. doi: 10.1039/d3sc06365h. eCollection 2024 Feb 28.
2
Carbonic Anhydrase IX-Targeted α-Radionuclide Therapy with 225Ac Inhibits Tumor Growth in a Renal Cell Carcinoma Model.用225Ac进行碳酸酐酶IX靶向α放射性核素治疗可抑制肾细胞癌模型中的肿瘤生长。
Pharmaceuticals (Basel). 2022 May 2;15(5):570. doi: 10.3390/ph15050570.
3
A 99mTc-Labeled Ligand of Carbonic Anhydrase IX Selectively Targets Renal Cell Carcinoma In Vivo.一种碳酸酐酶IX的99mTc标记配体在体内可选择性靶向肾细胞癌。
J Nucl Med. 2016 Jun;57(6):943-9. doi: 10.2967/jnumed.115.170514. Epub 2016 Feb 18.
4
HBZmacropa-NCS: A Bifunctional Chelator for Actinium-225 Targeted Alpha Therapy.HBZmacropa-NCS:一种用于锕-225 靶向α治疗的双功能螯合剂。
Bioconjug Chem. 2022 Jun 15;33(6):1222-1231. doi: 10.1021/acs.bioconjchem.2c00190. Epub 2022 Jun 7.
5
Optical Imaging of Renal Cell Carcinoma with Anti-Carbonic Anhydrase IX Monoclonal Antibody Girentuximab.碳酸酐酶 IX 单克隆抗体 Girentuximab 对肾细胞癌的光学成像。
J Nucl Med. 2014 Jun;55(6):1035-40. doi: 10.2967/jnumed.114.137356. Epub 2014 Apr 21.
6
In vitro evaluation of the monoclonal antibody Cu-IgG M75 against human carbonic anhydrase IX and its in vivo imaging.抗人碳酸酐酶IX单克隆抗体Cu-IgG M75的体外评价及其体内成像
Appl Radiat Isot. 2018 Mar;133:9-13. doi: 10.1016/j.apradiso.2017.12.013. Epub 2017 Dec 16.
7
Synthesis and Evaluation of a Macrocyclic Actinium-225 Chelator, Quality Control and In Vivo Evaluation of Ac-crown-αMSH Peptide.大环鐠-225 螯合剂的合成与评价,Ac-crown-αMSH 肽的质量控制和体内评价。
Chemistry. 2020 Sep 4;26(50):11435-11440. doi: 10.1002/chem.202002999. Epub 2020 Aug 28.
8
Antibody-Based Delivery of Cytokine Payloads to Carbonic Anhydrase IX Leads to Cancer Cures in Immunocompetent Tumor-Bearing Mice.抗体为载体的细胞因子药物投递至碳酸酐酶 IX 可治愈免疫活性荷瘤小鼠的肿瘤。
Mol Cancer Ther. 2019 Sep;18(9):1544-1554. doi: 10.1158/1535-7163.MCT-18-1301. Epub 2019 Jun 18.
9
Radiolabeling of the antibody IgG M75 for epitope of human carbonic anhydrase IX by Cu and Cu and its biological testing.通过铜和铜对用于人碳酸酐酶IX表位的抗体IgG M75进行放射性标记及其生物学测试。
Appl Radiat Isot. 2019 Jan;143:87-97. doi: 10.1016/j.apradiso.2018.10.021. Epub 2018 Oct 25.
10
Enhanced Therapeutic Activity of Non-Internalizing Small-Molecule-Drug Conjugates Targeting Carbonic Anhydrase IX in Combination with Targeted Interleukin-2.靶向碳酸酐酶 IX 的非内化小分子药物偶联物与靶向白细胞介素-2 联合增强治疗活性。
Clin Cancer Res. 2018 Aug 1;24(15):3656-3667. doi: 10.1158/1078-0432.CCR-17-3457. Epub 2018 Apr 24.

引用本文的文献

1
Locoregional radionuclide therapy of glioblastoma with [At]At-PDA-FAPI.用[砹]砹-PDA-FAPI对胶质母细胞瘤进行局部区域放射性核素治疗。
Sci Rep. 2025 May 25;15(1):18248. doi: 10.1038/s41598-025-03356-2.
2
Tumor microenvironment-responsive precise delivery nanocarrier potentiating synchronous radionuclide therapy and chemotherapy against cancer.肿瘤微环境响应型精准递送纳米载体增强同步放射性核素治疗和化疗抗癌效果
J Nanobiotechnology. 2025 Apr 15;23(1):290. doi: 10.1186/s12951-025-03364-4.
3
Preclinical and Clinical Feasibility Studies as the First Step Before Forthcoming Intravesical Instillation of [At]At-anti-CA-IX Antibody (ATO-101™) Study in Patients with Non-Muscle-Invasive Bladder Cancer Unresponsive to Standard of Care.

本文引用的文献

1
Theranostic Nuclear Medicine with Gallium-68, Lutetium-177, Copper-64/67, Actinium-225, and Lead-212/203 Radionuclides.镓 68、镥 177、铜 64/67、锕 225 和铅 212/203 放射性核素的治疗诊断核医学。
Chem Rev. 2023 Oct 25;123(20):12004-12035. doi: 10.1021/acs.chemrev.3c00456. Epub 2023 Oct 5.
2
HBZmacropa-NCS: A Bifunctional Chelator for Actinium-225 Targeted Alpha Therapy.HBZmacropa-NCS:一种用于锕-225 靶向α治疗的双功能螯合剂。
Bioconjug Chem. 2022 Jun 15;33(6):1222-1231. doi: 10.1021/acs.bioconjchem.2c00190. Epub 2022 Jun 7.
3
Carbonic Anhydrase IX-Targeted α-Radionuclide Therapy with 225Ac Inhibits Tumor Growth in a Renal Cell Carcinoma Model.
临床前和临床可行性研究作为即将在对标准治疗无反应的非肌肉浸润性膀胱癌患者中进行[At]At-抗CA-IX抗体(ATO-101™)膀胱内灌注研究之前的第一步。
Cancers (Basel). 2025 Mar 31;17(7):1190. doi: 10.3390/cancers17071190.
4
A Look to the Future: Potential Theranostic Applications in Head and Neck Tumors.展望未来:头颈部肿瘤的潜在诊疗一体化应用
Cancers (Basel). 2025 Feb 19;17(4):695. doi: 10.3390/cancers17040695.
用225Ac进行碳酸酐酶IX靶向α放射性核素治疗可抑制肾细胞癌模型中的肿瘤生长。
Pharmaceuticals (Basel). 2022 May 2;15(5):570. doi: 10.3390/ph15050570.
4
Advancing Chelation Strategies for Large Metal Ions for Nuclear Medicine Applications.推进用于核医学应用的大金属离子螯合策略。
Acc Chem Res. 2022 Mar 15;55(6):904-915. doi: 10.1021/acs.accounts.2c00003. Epub 2022 Mar 1.
5
Lutetium-177-PSMA-617 for Metastatic Castration-Resistant Prostate Cancer.镥 177-PSMA-617 治疗转移性去势抵抗性前列腺癌。
N Engl J Med. 2021 Sep 16;385(12):1091-1103. doi: 10.1056/NEJMoa2107322. Epub 2021 Jun 23.
6
Towards Targeted Alpha Therapy with Actinium-225: Chelators for Mild Condition Radiolabeling and Targeting PSMA-A Proof of Concept Study.迈向用锕-225进行靶向α治疗:用于轻度条件下放射性标记和靶向前列腺特异性膜抗原的螯合剂——概念验证研究
Cancers (Basel). 2021 Apr 20;13(8):1974. doi: 10.3390/cancers13081974.
7
[Ga]Ga-DOTA-TOC: The First FDA-Approved Ga-Radiopharmaceutical for PET Imaging.[镓]镓-多胺基多羧基大环配体-生长抑素:首个获美国食品药品监督管理局批准用于正电子发射断层显像的镓放射性药物。
Pharmaceuticals (Basel). 2020 Mar 3;13(3):38. doi: 10.3390/ph13030038.
8
Peptide Receptor Radiotherapy: Current Approaches and Future Directions.肽受体放射性核素治疗:当前方法与未来方向。
Curr Treat Options Oncol. 2019 Aug 29;20(10):77. doi: 10.1007/s11864-019-0677-7.
9
Dosimetry of Lu-PSMA-617 in Metastatic Castration-Resistant Prostate Cancer: Correlations Between Pretherapeutic Imaging and Whole-Body Tumor Dosimetry with Treatment Outcomes.镥-PSMA-617 治疗转移性去势抵抗性前列腺癌的剂量学研究:治疗前影像学检查与全身肿瘤剂量学与治疗结果的相关性。
J Nucl Med. 2019 Apr;60(4):517-523. doi: 10.2967/jnumed.118.219352. Epub 2018 Oct 5.
10
α-Emitters for Radiotherapy: From Basic Radiochemistry to Clinical Studies-Part 1.α 发射器在放射治疗中的应用:从基础放射化学到临床研究——第 1 部分。
J Nucl Med. 2018 Jun;59(6):878-884. doi: 10.2967/jnumed.116.186338. Epub 2018 Mar 15.