Suppr超能文献

从携带GNAO1 p.G203R变异的患者诱导多能干细胞中获得的皮质神经元表现出分化和功能特性的改变。

Cortical neurons obtained from patient-derived iPSCs with GNAO1 p.G203R variant show altered differentiation and functional properties.

作者信息

Benedetti Maria Cristina, D'andrea Tiziano, Colantoni Alessio, Silachev Denis, de Turris Valeria, Boussadia Zaira, Babenko Valentina A, Volovikov Egor A, Belikova Lilia, Bogomazova Alexandra N, Pepponi Rita, Whye Dosh, Buttermore Elizabeth D, Tartaglia Gian Gaetano, Lagarkova Maria A, Katanaev Vladimir L, Musayev Ilya, Martinelli Simone, Fucile Sergio, Rosa Alessandro

机构信息

Department of Biology and Biotechnologies "Charles Darwin", Sapienza University of Rome, Rome, Italy.

Center for Life Nano- & Neuro-Science, Fondazione Istituto Italiano di Tecnologia (IIT), Rome, Italy.

出版信息

Heliyon. 2024 Feb 21;10(5):e26656. doi: 10.1016/j.heliyon.2024.e26656. eCollection 2024 Mar 15.

Abstract

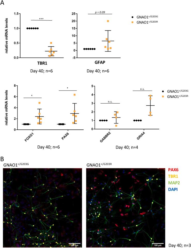
Pathogenic variants in the gene, encoding the alpha subunit of an inhibitory heterotrimeric guanine nucleotide-binding protein (Go) highly expressed in the mammalian brain, have been linked to encephalopathy characterized by different combinations of neurological symptoms, including developmental delay, hypotonia, epilepsy and hyperkinetic movement disorder with life-threatening paroxysmal exacerbations. Currently, there are only symptomatic treatments, and little is known about the pathophysiology of -related disorders. Here, we report the characterization of a new model system based on patient-derived induced pluripotent stem cells (hiPSCs) carrying the recurrent p.G203R amino acid substitution in Gαo, and a CRISPR-Cas9-genetically corrected isogenic control line. RNA-Seq analysis highlighted aberrant cell fate commitment in neuronal progenitor cells carrying the p.G203R pathogenic variant. Upon differentiation into cortical neurons, patients' cells showed reduced expression of early neural genes and increased expression of astrocyte markers, as well as premature and defective differentiation processes leading to aberrant formation of neuronal rosettes. Of note, comparable defects in gene expression and in the morphology of neural rosettes were observed in hiPSCs from an unrelated individual harboring the same variant. Functional characterization showed lower basal intracellular free calcium concentration ([Ca]), reduced frequency of spontaneous activity, and a smaller response to several neurotransmitters in 40- and 50-days differentiated p.G203R neurons compared to control cells. These findings suggest that the pathogenic variant causes a neurodevelopmental phenotype characterized by aberrant differentiation of both neuronal and glial populations leading to a significant alteration of neuronal communication and signal transduction.

摘要

该基因编码一种抑制性异源三聚体鸟嘌呤核苷酸结合蛋白(Go)的α亚基,在哺乳动物大脑中高度表达,其致病性变异与脑病有关,该脑病具有不同组合的神经症状,包括发育迟缓、肌张力减退、癫痫和伴有危及生命的阵发性加重的运动亢进性运动障碍。目前,只有对症治疗,而对于相关疾病的病理生理学知之甚少。在此,我们报告了一个新的模型系统的特征,该系统基于携带Gαo中复发性p.G203R氨基酸替代的患者来源的诱导多能干细胞(hiPSC),以及一个经CRISPR-Cas9基因校正的同基因对照系。RNA测序分析突出了携带p.G203R致病性变异的神经元祖细胞中异常的细胞命运决定。在分化为皮质神经元后,患者细胞显示早期神经基因表达降低,星形胶质细胞标志物表达增加,以及导致神经元玫瑰花结异常形成的过早和有缺陷的分化过程。值得注意的是,在来自另一个携带相同变异的无关个体的hiPSC中,观察到了基因表达和神经玫瑰花结形态方面的类似缺陷。功能特征表明,与对照细胞相比,在分化40天和50天的p.G203R神经元中,基础细胞内游离钙浓度([Ca])较低,自发活动频率降低,对几种神经递质的反应较小。这些发现表明,该致病性变异导致一种神经发育表型,其特征是神经元和神经胶质细胞群体的异常分化,导致神经元通讯和信号转导的显著改变。

https://cdn.ncbi.nlm.nih.gov/pmc/blobs/dbef/10907651/29d2404031eb/gr1.jpg

文献AI研究员

20分钟写一篇综述,助力文献阅读效率提升50倍。

立即体验

用中文搜PubMed

大模型驱动的PubMed中文搜索引擎

马上搜索

文档翻译

学术文献翻译模型,支持多种主流文档格式。

立即体验