Suppr超能文献

大麦中家族基因的全基因组鉴定与表征

Genome-wide identification and characterization of family genes in barley.

作者信息

Cao TingTing, Du QingWei, Ge RongChao, Li RuiFen

机构信息

College of Life Science, Hebei Normal University, Hebei, China.

Institute of Biotechnology, Beijing Academy of Agriculture and Forestry Sciences, Beijing, China.

出版信息

PeerJ. 2024 Feb 29;12:e16812. doi: 10.7717/peerj.16812. eCollection 2024.

Abstract

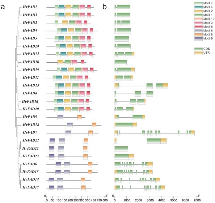
Fatty acid desaturases (FADs) play pivotal roles in determining plant stress tolerance. Barley is the most salt-tolerant cereal crop. In this study, we performed genome-wide identification and characterization analysis of the gene family in barley (). A total of 24 were identified and divided into four subfamilies based on their amino acid sequence similarity. unevenly distributed on six of seven barley chromosomes, and three clusters of mainly occurred on the chromosome 2, 3 and 6. Segmental duplication events were found to be a main cause for the gene family expansion. The same subfamily showed the relatively consistent exon-intron composition and conserved motifs of . Cis-element analysis in promoters indicated that the expression of may be subject to complex regulation, especially stress-responsive elements that may involve in saline-alkaline stress response. Combined transcriptomic data with quantitative experiments, at least five s highly expressed in roots under salt or alkali treatment, suggesting they may participate in saline or alkaline tolerance in barley. This study provides novel and valuable insights for underlying salt/alkali-tolerant mechanisms in barley.

摘要

脂肪酸去饱和酶(FADs)在决定植物胁迫耐受性方面发挥着关键作用。大麦是最耐盐的谷类作物。在本研究中,我们对大麦中的该基因家族进行了全基因组鉴定和特征分析。共鉴定出24个该基因,并根据其氨基酸序列相似性将其分为四个亚家族。这些基因不均匀地分布在大麦七条染色体中的六条上,并且三个基因簇主要出现在2号、3号和6号染色体上。发现片段重复事件是该基因家族扩张的主要原因。同一亚家族显示出相对一致的外显子-内含子组成和保守基序。对该基因启动子的顺式元件分析表明,该基因的表达可能受到复杂调控,尤其是可能参与盐碱胁迫响应的胁迫响应元件。结合转录组数据和定量实验,至少有五个该基因在盐或碱处理下在根中高度表达,表明它们可能参与大麦的耐盐或耐碱过程。本研究为大麦潜在的耐盐/耐碱机制提供了新颖且有价值的见解。

https://cdn.ncbi.nlm.nih.gov/pmc/blobs/c39d/10909363/c0e93467b923/peerj-12-16812-g001.jpg

文献AI研究员

20分钟写一篇综述,助力文献阅读效率提升50倍。

立即体验

用中文搜PubMed

大模型驱动的PubMed中文搜索引擎

马上搜索

文档翻译

学术文献翻译模型,支持多种主流文档格式。

立即体验