Suppr超能文献

通过单细胞和批量 RNA 测序的综合分析鉴定和验证 RNA 结合蛋白 SLC3A2 调控白癜风黑素细胞铁死亡

Identification and validation of RNA-binding protein SLC3A2 regulates melanocyte ferroptosis in vitiligo by integrated analysis of single-cell and bulk RNA-sequencing.

机构信息

Department of Dermatology and Venereology, People's Hospital of Xinjiang Uygur Autonomous Region, Ürümqi, China.

Xinjiang Clinical Research Center for Dermatology and Venereology, Xinjiang, China.

出版信息

BMC Genomics. 2024 Mar 4;25(1):236. doi: 10.1186/s12864-024-10147-y.

Abstract

BACKGROUND

The pathogenesis of vitiligo remains unclear. The genes encoding vitiligo-related RNA-binding proteins (RBPs) and their underlying pathogenic mechanism have not been determined.

RESULTS

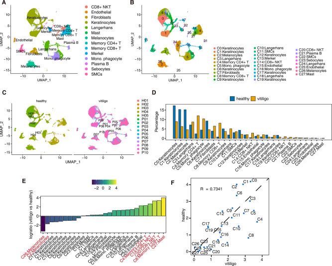
Single-cell transcriptome sequencing (scRNA-seq) data from the CNCB database was obtained to identify distinct cell types and subpopulations and the relative proportion changes in vitiligo and healthy samples. We identified 14 different cell types and 28 cell subpopulations. The proportion of each cell subpopulation significantly differed between the patients with vitiligo and healthy groups. Using RBP genes for unsupervised clustering, we obtained the specific RBP genes of different cell types in vitiligo and healthy groups. The RBP gene expression was highly heterogeneous; there were significant differences in some cell types, such as keratinocytes, Langerhans, and melanocytes, while there were no significant differences in other cells, such as T cells and fibroblasts, in the two groups. The melanocyte-specific RBP genes were enriched in the apoptosis and immune-related pathways in the patients with vitiligo. Combined with the bulk RNA-seq data of melanocytes, key RBP genes related to melanocytes were identified, including eight upregulated RBP genes (CDKN2A, HLA-A, RPL12, RPL29, RPL31, RPS19, RPS21, and RPS28) and one downregulated RBP gene (SLC3A2). Cell experiments were conducted to explore the role of the key RBP gene SLC3A2 in vitiligo. Cell experiments confirmed that melanocyte proliferation decreased, whereas apoptosis increased, after SLC3A2 knockdown. SLC3A2 knockdown in melanocytes also decreased the SOD activity and melanin content; increased the Fe, ROS, and MDA content; significantly increased the expression levels of TYR and COX2; and decreased the expression levels of glutathione and GPX4.

CONCLUSION

We identified the RBP genes of different cell subsets in patients with vitiligo and confirmed that downregulating SLC3A2 can promote ferroptosis in melanocytes. These findings provide new insights into the pathogenesis of vitiligo.

摘要

背景

白癜风的发病机制尚不清楚。编码白癜风相关 RNA 结合蛋白(RBPs)的基因及其潜在的致病机制尚未确定。

结果

从 CNCB 数据库中获取单细胞转录组测序(scRNA-seq)数据,以鉴定不同的细胞类型和亚群,以及白癜风和健康样本中相对比例的变化。我们鉴定出 14 种不同的细胞类型和 28 种细胞亚群。白癜风患者和健康组之间各细胞亚群的比例有显著差异。使用 RBP 基因进行无监督聚类,我们获得了白癜风和健康组中不同细胞类型的特定 RBP 基因。RBP 基因表达高度异质;在某些细胞类型中,如角质形成细胞、朗格汉斯细胞和黑素细胞,存在显著差异,而在另一些细胞类型中,如 T 细胞和成纤维细胞,两组之间没有显著差异。黑素细胞特异性 RBP 基因在白癜风患者中富集于凋亡和免疫相关途径。结合黑素细胞的 bulk RNA-seq 数据,鉴定出与黑素细胞相关的关键 RBP 基因,包括 8 个上调的 RBP 基因(CDKN2A、HLA-A、RPL12、RPL29、RPL31、RPS19、RPS21 和 RPS28)和 1 个下调的 RBP 基因(SLC3A2)。进行细胞实验以探索关键 RBP 基因 SLC3A2 在白癜风中的作用。细胞实验证实,SLC3A2 敲低后黑素细胞增殖减少,凋亡增加。SLC3A2 敲低还降低了黑素细胞中的 SOD 活性和黑色素含量;增加了 Fe、ROS 和 MDA 含量;显著增加了 TYR 和 COX2 的表达水平;降低了谷胱甘肽和 GPX4 的表达水平。

结论

我们鉴定了白癜风患者不同细胞亚群的 RBP 基因,并证实下调 SLC3A2 可以促进黑素细胞发生铁死亡。这些发现为白癜风的发病机制提供了新的见解。

https://cdn.ncbi.nlm.nih.gov/pmc/blobs/d062/10910712/1017479152a9/12864_2024_10147_Fig1_HTML.jpg

文献检索

告别复杂PubMed语法,用中文像聊天一样搜索,搜遍4000万医学文献。AI智能推荐,让科研检索更轻松。

立即免费搜索

文件翻译

保留排版,准确专业,支持PDF/Word/PPT等文件格式,支持 12+语言互译。

免费翻译文档

深度研究

AI帮你快速写综述,25分钟生成高质量综述,智能提取关键信息,辅助科研写作。

立即免费体验