Li Rufeng, Du Yuefeng, Li Kang, Xiong Xiaofan, Zhang Lingyu, Guo Chen, Gao Shanfeng, Yao Yufei, Xu Yungang, Yang Juan
Department of Cell Biology and Genetics, School of Basic Medical Sciences, Xi'an Jiaotong University Health Science Center, Xi'an 710061, P.R. China.
Department of Urology, the First Affiliated Hospital of Xi'an Jiaotong University, Xi'an 710061, P.R. China.
Mol Ther Nucleic Acids. 2024 Feb 19;35(1):102158. doi: 10.1016/j.omtn.2024.102158. eCollection 2024 Mar 12.
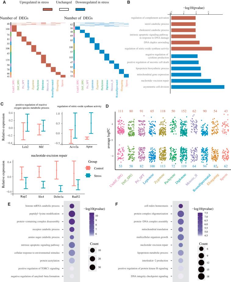
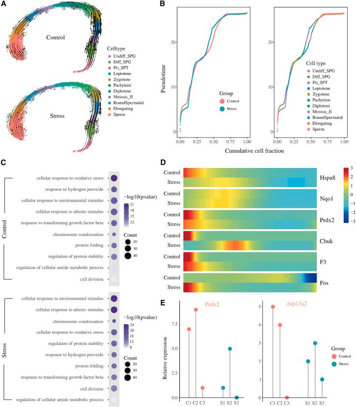
Male infertility has emerged as a global issue, partly attributed to psychological stress. However, the cellular and molecular mechanisms underlying the adverse effects of psychological stress on male reproductive function remain elusive. We created a psychologically stressed model using terrified-sound and profiled the testes from stressed and control rats using single-cell RNA sequencing. Comparative and comprehensive transcriptome analyses of 11,744 testicular cells depicted the cellular landscape of spermatogenesis and revealed significant molecular alterations of spermatogenesis suffering from psychological stress. At the cellular level, stressed rats exhibited delayed spermatogenesis at the spermatogonia and pachytene phases, resulting in reduced sperm production. Additionally, psychological stress rewired cellular interactions among germ cells, negatively impacting reproductive development. Molecularly, we observed the down-regulation of anti-oxidation-related genes and up-regulation of genes promoting reactive oxygen species (ROS) generation in the stress group. These alterations led to elevated ROS levels in testes, affecting the expression of key regulators such as ATF2 and STAR, which caused reproductive damage through apoptosis or inhibition of testosterone synthesis. Overall, our study aimed to uncover the cellular and molecular mechanisms by which psychological stress disrupts spermatogenesis, offering insights into the mechanisms of psychological stress-induced male infertility in other species and promises in potential therapeutic targets.
男性不育已成为一个全球性问题,部分原因可归咎于心理压力。然而,心理压力对男性生殖功能产生不利影响的细胞和分子机制仍不清楚。我们利用恐怖声音创建了一个心理应激模型,并使用单细胞RNA测序对应激大鼠和对照大鼠的睾丸进行了分析。对11744个睾丸细胞进行的比较和全面转录组分析描绘了精子发生的细胞图谱,并揭示了遭受心理压力的精子发生过程中显著的分子改变。在细胞水平上,应激大鼠在精原细胞期和粗线期表现出精子发生延迟,导致精子产量减少。此外,心理压力重塑了生殖细胞之间的细胞相互作用,对生殖发育产生负面影响。在分子水平上,我们观察到应激组中抗氧化相关基因的下调和促进活性氧(ROS)生成的基因的上调。这些改变导致睾丸中ROS水平升高,影响了关键调节因子如ATF2和STAR的表达,通过凋亡或抑制睾酮合成导致生殖损伤。总体而言,我们的研究旨在揭示心理压力破坏精子发生的细胞和分子机制,为其他物种中心理压力诱导的男性不育机制提供见解,并为潜在治疗靶点带来希望。