Suppr超能文献

HOXC9 特征性地抑制肿瘤免疫微环境,与多个免疫生物标志物的整合预测肺腺癌对 PD-1 阻断联合化疗的反应。

HOXC9 characterizes a suppressive tumor immune microenvironment and integration with multiple immune biomarkers predicts response to PD-1 blockade plus chemotherapy in lung adenocarcinoma.

机构信息

Department of Radiation Oncology, Shanghai Pulmonary Hospital, School of Medicine, Tongji University, Shanghai 200433, China.

Department of Radiation Oncology, Shanghai Proton and Heavy Ion Center, Fudan University Cancer Hospital, Shanghai 201315, China.

出版信息

Aging (Albany NY). 2024 Mar 5;16(5):4841-4861. doi: 10.18632/aging.205637.

Abstract

BACKGROUND

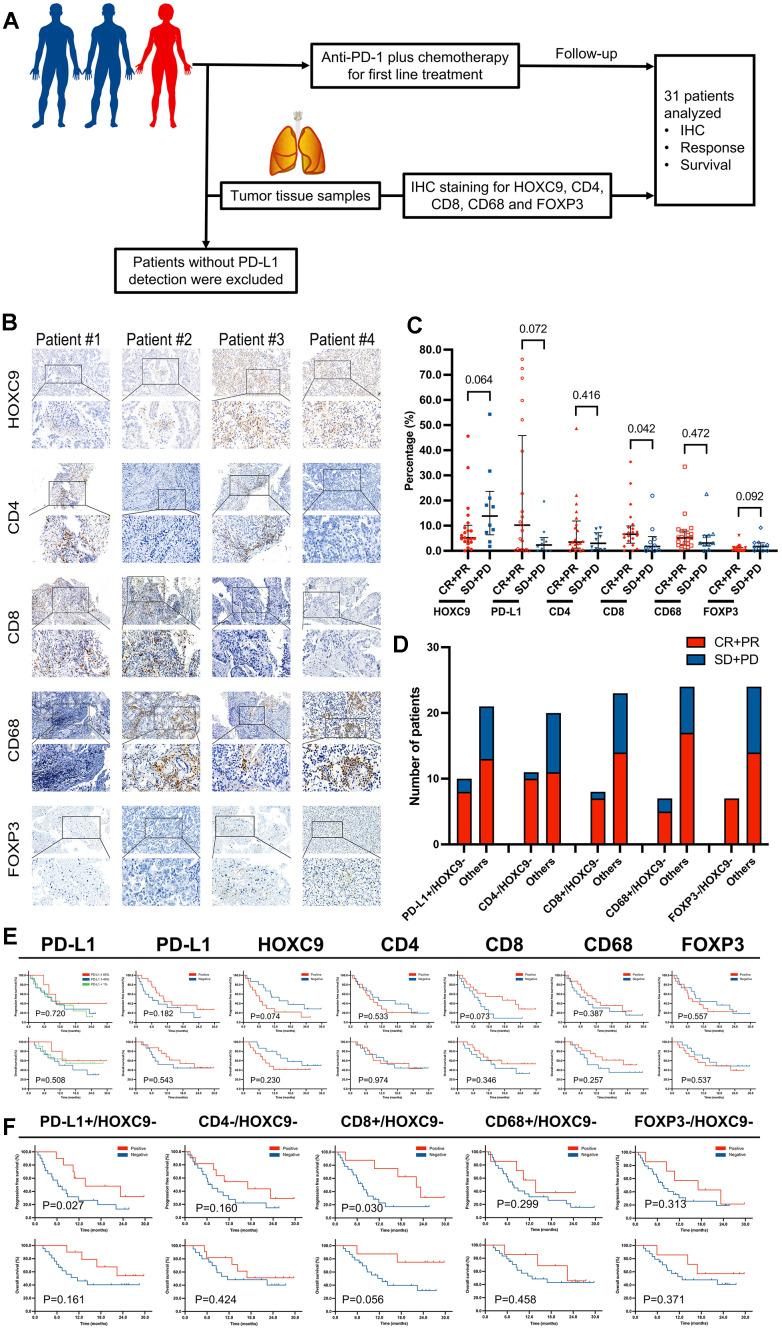
The quest for dependable biomarkers to predict responses to immune checkpoint inhibitors (ICIs) combined with chemotherapy in advanced non-small cell lung cancer remains unfulfilled. HOXC9, known for its role in oncogenesis and creating a suppressive tumor microenvironment (TME), shows promise in enhancing predictive precision when included as a TME biomarker. This study explores the predictive significance of HOXC9 for ICI plus chemotherapy efficacy in lung adenocarcinoma (LUAD).

METHODS

Following the bioinformatic findings, assays were performed to ascertain the effects of Hoxc9 on oncogenesis and response to programmed death 1 (PD-1) blockade. Furthermore, a cohort of LUAD patients were prospectively enrolled to receive anti-PD-1 plus chemotherapy. Based on the expression levels, baseline characteristics, and clinical outcomes, the predictive potential of HOXC9, PD-L1, CD4, CD8, CD68, and FOXP3 was integrally analyzed. HOXC9 not only mediated oncogenesis, but also corelated with suppressive TME. CMT167 and LLC cell lines unveiled the impacts of Hoxc9 on proliferation, invasion, and migration. Subsequently, tumor-bearing murine models were established to validate the inverse relationship between Hoxc9 expression and effective CD8+ T cells.

RESULTS

Inhibition of Hoxc9 significantly curtailed tumor growth (P<0.05), independent of PD-1 blockade. In patient studies, while individual markers fell short in prognosticating survival, a notable elevation in CD8-positive expression was observed in responders (P=0.042). Yet, the amalgamation of HOXC9 with other markers provided a more distinct differentiation between responders and non-responders. Notably, patients displaying PD-L1+/HOXC9- and CD8+/HOXC9- phenotypes exhibited significantly prolonged progression-free survival.

CONCLUSIONS

The expression of HOXC9 may serve as a biomarker to amplifying predictive efficacy for ICIs plus chemotherapy, which is also a viable oncogene and therapeutic target for immunotherapy in LUAD.

摘要

背景

在晚期非小细胞肺癌中,寻找可靠的生物标志物来预测免疫检查点抑制剂(ICI)联合化疗的反应仍然没有实现。HOXC9 因其在肿瘤发生和创造抑制性肿瘤微环境(TME)中的作用而备受关注,当作为 TME 生物标志物纳入时,它显示出提高预测精度的潜力。本研究探讨了 HOXC9 对肺腺癌(LUAD)ICI 联合化疗疗效的预测意义。

方法

根据生物信息学的发现,进行了检测以确定 Hoxc9 对肿瘤发生和对程序性死亡 1(PD-1)阻断的反应的影响。此外,前瞻性地招募了一批 LUAD 患者接受抗 PD-1 加化疗。根据表达水平、基线特征和临床结果,综合分析了 HOXC9、PD-L1、CD4、CD8、CD68 和 FOXP3 的预测潜力。HOXC9 不仅介导了肿瘤发生,而且与抑制性 TME 相关。CMT167 和 LLC 细胞系揭示了 Hoxc9 对增殖、侵袭和迁移的影响。随后,建立了荷瘤小鼠模型,以验证 Hoxc9 表达与有效 CD8+T 细胞之间的反比关系。

结果

抑制 Hoxc9 显著抑制肿瘤生长(P<0.05),与 PD-1 阻断无关。在患者研究中,虽然单个标志物在预测生存方面都不够准确,但在应答者中观察到 CD8 阳性表达显著升高(P=0.042)。然而,HOXC9 与其他标志物的组合提供了更明显的应答者和非应答者之间的区分。值得注意的是,显示 PD-L1+/HOXC9-和 CD8+/HOXC9-表型的患者表现出明显延长的无进展生存期。

结论

HOXC9 的表达可用作预测 ICI 联合化疗疗效的生物标志物,也是 LUAD 中免疫治疗的可行致癌基因和治疗靶点。

https://cdn.ncbi.nlm.nih.gov/pmc/blobs/4795/10968688/9652a0a2d554/aging-16-205637-g001.jpg

文献AI研究员

20分钟写一篇综述,助力文献阅读效率提升50倍。

立即体验

用中文搜PubMed

大模型驱动的PubMed中文搜索引擎

马上搜索

文档翻译

学术文献翻译模型,支持多种主流文档格式。

立即体验