Takano Kari-Ann, Wong Anita A L, Brown Rebecca, Situ Kathy, Chua Bernadette Anne, Abu Angel Elma, Pham Truc T, Reyes Glania Carel, Ramachandran Sangeetha, Kamata Masakazu, Li Melody M H, Wu Ting-Ting, Rao Dinesh S, Arumugaswami Vaithilingaraja, Dorshkind Kenneth, Cole Steve, Morizono Kouki
Division of Hematology and Oncology, Department of Medicine, David Geffen School of Medicine, University of California, Los Angeles, Los Angeles, CA 90095, USA; UCLA AIDS Institute, David Geffen School of Medicine, University of California, Los Angeles, Los Angeles, CA 90095, USA.
Department of Microbiology, Immunology, and Molecular Genetics, University of California, Los Angeles, Los Angeles, CA 90095, USA.
Mol Ther. 2024 May 1;32(5):1311-1327. doi: 10.1016/j.ymthe.2024.03.002. Epub 2024 Mar 6.
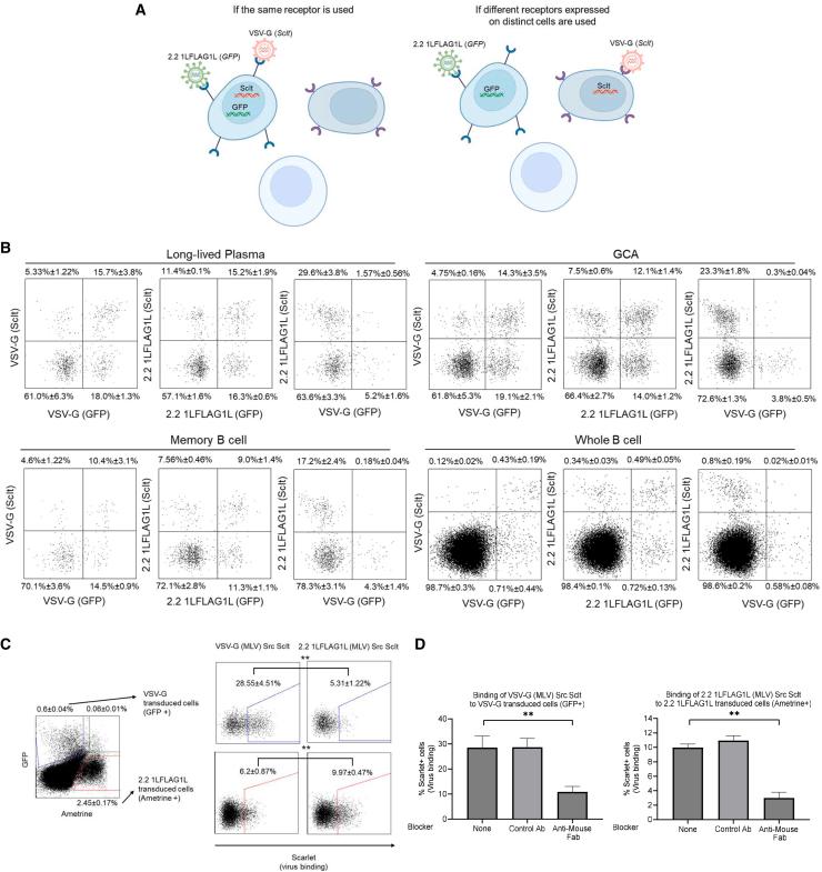
While studying transgene expression after systemic administration of lentiviral vectors, we found that splenic B cells are robustly transduced, regardless of the types of pseudotyped envelope proteins. However, the administration of two different pseudotypes resulted in transduction of two distinct B cell populations, suggesting that each pseudotype uses unique and specific receptors for its attachment and entry into splenic B cells. Single-cell RNA sequencing analysis of the transduced cells demonstrated that different pseudotypes transduce distinct B cell subpopulations characterized by specific B cell receptor (BCR) genotypes. Functional analysis of the BCRs of the transduced cells demonstrated that BCRs specific to the pseudotyping envelope proteins mediate viral entry, enabling the vectors to selectively transduce the B cell populations that are capable of producing antibodies specific to their envelope proteins. Lentiviral vector entry via the BCR activated the transduced B cells and induced proliferation and differentiation into mature effectors, such as memory B and plasma cells. BCR-mediated viral entry into clonally specific B cell subpopulations raises new concepts for understanding the biodistribution of transgene expression after systemic administration of lentiviral vectors and offers new opportunities for BCR-targeted gene delivery by pseudotyped lentiviral vectors.
在研究慢病毒载体全身给药后的转基因表达时,我们发现脾脏B细胞能被高效转导,而与假型包膜蛋白的类型无关。然而,两种不同假型的给药导致了两种不同B细胞群体的转导,这表明每种假型利用独特且特定的受体进行附着并进入脾脏B细胞。对转导细胞的单细胞RNA测序分析表明,不同的假型转导以特定B细胞受体(BCR)基因型为特征的不同B细胞亚群。对转导细胞的BCR进行功能分析表明,假型包膜蛋白特异性的BCR介导病毒进入,使载体能够选择性地转导能够产生针对其包膜蛋白特异性抗体的B细胞群体。通过BCR的慢病毒载体进入激活了转导的B细胞,并诱导其增殖和分化为成熟效应细胞,如记忆B细胞和浆细胞。BCR介导的病毒进入克隆特异性B细胞亚群为理解慢病毒载体全身给药后转基因表达的生物分布提出了新的概念,并为假型慢病毒载体进行BCR靶向基因递送提供了新的机会。