• 文献检索
  • 文档翻译
  • 深度研究
  • 学术资讯
  • Suppr Zotero 插件Zotero 插件
  • 邀请有礼
  • 套餐&价格
  • 历史记录
应用&插件
Suppr Zotero 插件Zotero 插件浏览器插件Mac 客户端Windows 客户端微信小程序
定价
高级版会员购买积分包购买API积分包
服务
文献检索文档翻译深度研究API 文档MCP 服务
关于我们
关于 Suppr公司介绍联系我们用户协议隐私条款
关注我们

Suppr 超能文献

核心技术专利:CN118964589B侵权必究
粤ICP备2023148730 号-1Suppr @ 2026

文献检索

告别复杂PubMed语法,用中文像聊天一样搜索,搜遍4000万医学文献。AI智能推荐,让科研检索更轻松。

立即免费搜索

文件翻译

保留排版,准确专业,支持PDF/Word/PPT等文件格式,支持 12+语言互译。

免费翻译文档

深度研究

AI帮你快速写综述,25分钟生成高质量综述,智能提取关键信息,辅助科研写作。

立即免费体验

通过在假型慢病毒衍生纳米颗粒中递送CRISPR-Cas9核糖核蛋白复合物进行细胞靶向基因修饰

Cell-targeted gene modification by delivery of CRISPR-Cas9 ribonucleoprotein complexes in pseudotyped lentivirus-derived nanoparticles.

作者信息

Nielsen Ian Helstrup, Rovsing Anne Bruun, Janns Jacob Hørlück, Thomsen Emil Aagaard, Ruzo Albert, Bøggild Andreas, Nedergaard Frederikke, Møller Charlotte Thornild, Boesen Thomas, Degn Søren Egedal, Shah Jagesh V, Mikkelsen Jacob Giehm

机构信息

Department of Biomedicine, Aarhus University, Høegh-Guldbergs Gade 10, 8000 Aarhus C, Denmark.

Sana Biotechnology, Inc, Cambridge, MA 02139, USA.

出版信息

Mol Ther Nucleic Acids. 2024 Aug 31;35(4):102318. doi: 10.1016/j.omtn.2024.102318. eCollection 2024 Dec 10.

DOI:10.1016/j.omtn.2024.102318
PMID:39329149
原文链接:https://pmc.ncbi.nlm.nih.gov/articles/PMC11426049/
Abstract

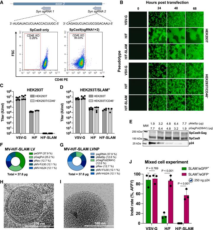
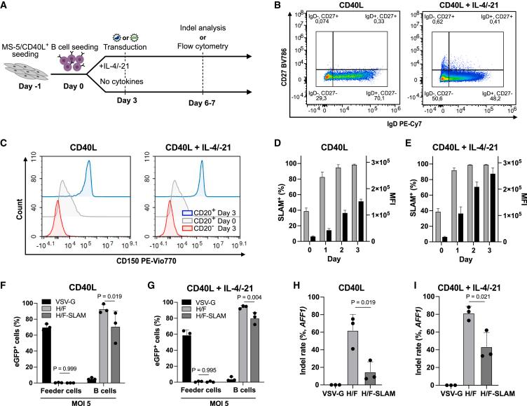
To fully utilize the potential of CRISPR-Cas9-mediated genome editing, time-restricted and targeted delivery is crucial. By modulating the pseudotype of engineered lentivirus-derived nanoparticles (LVNPs), we demonstrate efficient cell-targeted delivery of Cas9/single guide RNA (sgRNA) ribonucleoprotein (RNP) complexes, supporting gene modification in a defined subset of cells in mixed cell populations. LVNPs pseudotyped with severe acute respiratory syndrome coronavirus 2 (SARS-CoV-2) spike protein resulted in angiotensin-converting enzyme 2 (ACE2)-dependent insertion or deletion (indel) formation in an ACE2/ACE2 population of cells, whereas Nipah virus glycoprotein pseudotyping resulted in Ephrin-B2/B3-specific gene knockout. Additionally, LVNPs pseudotyped with Edmonston strain measles virus glycoproteins (MV-H/F) delivered Cas9/sgRNA RNPs to CD46 cells with and without additional expression of SLAM (signaling lymphocytic activation molecule; CD150). However, an engineered SLAM-specific measles virus pseudotype (measles virus-hemagglutinin/fusion [MV-H/F]-SLAM) efficiently targeted LVNPs to SLAM cells. Lentiviral vectors (LVs) pseudotyped with MV-H/F-SLAM efficiently transduced >80% of interleukin (IL)-4/IL-21-stimulated primary B cells cultured on CD40 ligand (CD40L)-expressing feeder cells. Notably, LVNPs pseudotyped with MV-H/F and MV-H/F-SLAM reached indel rates of >80% and >60% in stimulated primary B cells, respectively. Collectively, our findings demonstrate the modularity of LVNP-directed delivery of ready-to-function Cas9/sgRNA complexes. Using a panel of different pseudotypes, we provide evidence that LVNPs can be engineered to induce effective indel formation in a subpopulation of cells defined by the expression of surface receptors.

摘要

为了充分发挥CRISPR-Cas9介导的基因组编辑的潜力,限时靶向递送至关重要。通过调节工程化慢病毒衍生纳米颗粒(LVNPs)的假型,我们证明了Cas9/单导向RNA(sgRNA)核糖核蛋白(RNP)复合物的高效细胞靶向递送,支持在混合细胞群体中特定细胞亚群的基因修饰。用严重急性呼吸综合征冠状病毒2(SARS-CoV-2)刺突蛋白假型化的LVNPs在细胞的血管紧张素转换酶2(ACE2)/ACE2群体中导致了依赖于ACE2的插入或缺失(indel)形成,而尼帕病毒糖蛋白假型化导致了Ephrin-B2/B3特异性基因敲除。此外,用埃德蒙斯顿株麻疹病毒糖蛋白(MV-H/F)假型化的LVNPs将Cas9/sgRNA RNPs递送至表达和不额外表达信号淋巴细胞激活分子(SLAM;CD150)的CD46细胞。然而,一种工程化的SLAM特异性麻疹病毒假型(麻疹病毒-血凝素/融合蛋白[MV-H/F]-SLAM)有效地将LVNPs靶向至SLAM细胞。用MV-H/F-SLAM假型化的慢病毒载体(LVs)有效转导了在表达CD40配体(CD40L)的饲养细胞上培养的>80%的白细胞介素(IL)-4/IL-21刺激的原代B细胞。值得注意的是,用MV-H/F和MV-H/F-SLAM假型化的LVNPs在刺激的原代B细胞中的indel率分别达到>80%和>60%。总的来说,我们的研究结果证明了LVNP介导的即功能就绪的Cas9/sgRNA复合物递送的模块化。通过使用一组不同的假型,我们提供了证据表明LVNPs可以被工程化以在由表面受体表达定义的细胞亚群中诱导有效的indel形成。

https://cdn.ncbi.nlm.nih.gov/pmc/blobs/312c/11426049/837ed6e45e50/gr6.jpg
https://cdn.ncbi.nlm.nih.gov/pmc/blobs/312c/11426049/62383f3742c5/fx1.jpg
https://cdn.ncbi.nlm.nih.gov/pmc/blobs/312c/11426049/ab32ad346f48/gr1.jpg
https://cdn.ncbi.nlm.nih.gov/pmc/blobs/312c/11426049/408936894bf4/gr2.jpg
https://cdn.ncbi.nlm.nih.gov/pmc/blobs/312c/11426049/69b8c29d6e3e/gr3.jpg
https://cdn.ncbi.nlm.nih.gov/pmc/blobs/312c/11426049/2b5a0a23923d/gr4.jpg
https://cdn.ncbi.nlm.nih.gov/pmc/blobs/312c/11426049/428227aa4b81/gr5.jpg
https://cdn.ncbi.nlm.nih.gov/pmc/blobs/312c/11426049/837ed6e45e50/gr6.jpg
https://cdn.ncbi.nlm.nih.gov/pmc/blobs/312c/11426049/62383f3742c5/fx1.jpg
https://cdn.ncbi.nlm.nih.gov/pmc/blobs/312c/11426049/ab32ad346f48/gr1.jpg
https://cdn.ncbi.nlm.nih.gov/pmc/blobs/312c/11426049/408936894bf4/gr2.jpg
https://cdn.ncbi.nlm.nih.gov/pmc/blobs/312c/11426049/69b8c29d6e3e/gr3.jpg
https://cdn.ncbi.nlm.nih.gov/pmc/blobs/312c/11426049/2b5a0a23923d/gr4.jpg
https://cdn.ncbi.nlm.nih.gov/pmc/blobs/312c/11426049/428227aa4b81/gr5.jpg
https://cdn.ncbi.nlm.nih.gov/pmc/blobs/312c/11426049/837ed6e45e50/gr6.jpg

相似文献

1
Cell-targeted gene modification by delivery of CRISPR-Cas9 ribonucleoprotein complexes in pseudotyped lentivirus-derived nanoparticles.通过在假型慢病毒衍生纳米颗粒中递送CRISPR-Cas9核糖核蛋白复合物进行细胞靶向基因修饰
Mol Ther Nucleic Acids. 2024 Aug 31;35(4):102318. doi: 10.1016/j.omtn.2024.102318. eCollection 2024 Dec 10.
2
Engineered lentivirus-derived nanoparticles (LVNPs) for delivery of CRISPR/Cas ribonucleoprotein complexes supporting base editing, prime editing and in vivo gene modification.用于递送支持碱基编辑、引导编辑和体内基因修饰的CRISPR/Cas核糖核蛋白复合物的工程化慢病毒衍生纳米颗粒(LVNPs)。
Nucleic Acids Res. 2023 Oct 13;51(18):10059-10074. doi: 10.1093/nar/gkad676.
3
Measles virus glycoprotein-pseudotyped lentiviral vector-mediated gene transfer into quiescent lymphocytes requires binding to both SLAM and CD46 entry receptors.麻疹病毒糖蛋白假型慢病毒载体介导的基因转移到静止淋巴细胞需要结合 SLAM 和 CD46 进入受体。
J Virol. 2011 Jun;85(12):5975-85. doi: 10.1128/JVI.00324-11. Epub 2011 Mar 30.
4
Measles virus glycoprotein-pseudotyped lentiviral vectors are highly superior to vesicular stomatitis virus G pseudotypes for genetic modification of monocyte-derived dendritic cells.麻疹病毒糖蛋白假型慢病毒载体比水疱性口炎病毒 G 假型更适合于单核细胞来源的树突状细胞的基因修饰。
J Virol. 2012 May;86(9):5192-203. doi: 10.1128/JVI.06283-11. Epub 2012 Feb 15.
5
Efficient transduction of healthy and malignant plasma cells by lentiviral vectors pseudotyped with measles virus glycoproteins.麻疹病毒糖蛋白假型慢病毒载体对健康和恶性浆细胞的高效转导。
Leukemia. 2012 Jul;26(7):1663-70. doi: 10.1038/leu.2012.36. Epub 2012 Feb 9.
6
Lentiviral Protein Transfer Vectors Are an Efficient Vaccine Platform and Induce a Strong Antigen-Specific Cytotoxic T Cell Response.慢病毒蛋白转导载体是一种高效的疫苗平台,可诱导强烈的抗原特异性细胞毒性T细胞反应。
J Virol. 2015 Sep;89(17):9044-60. doi: 10.1128/JVI.00844-15. Epub 2015 Jun 17.
7
Pseudotyping lentiviral vectors with the wild-type measles virus glycoproteins improves titer and selectivity.用野生型麻疹病毒糖蛋白对慢病毒载体进行假型化可提高滴度和选择性。
Gene Ther. 2009 May;16(5):700-5. doi: 10.1038/gt.2009.11. Epub 2009 Feb 12.
8
Resting lymphocyte transduction with measles virus glycoprotein pseudotyped lentiviral vectors relies on CD46 and SLAM.静止淋巴细胞转导麻疹病毒糖蛋白假型慢病毒载体依赖于 CD46 和 SLAM。
Virology. 2011 May 10;413(2):149-52. doi: 10.1016/j.virol.2011.02.010. Epub 2011 Apr 5.
9
Stable transduction of quiescent T cells without induction of cycle progression by a novel lentiviral vector pseudotyped with measles virus glycoproteins.一种新型的以麻疹病毒糖蛋白为假型的慢病毒载体可稳定转导静止T细胞而不诱导细胞周期进程。
Blood. 2008 Dec 15;112(13):4843-52. doi: 10.1182/blood-2008-05-155945. Epub 2008 Sep 23.
10
Lentiviral Vector Pseudotypes: Precious Tools to Improve Gene Modification of Hematopoietic Cells for Research and Gene Therapy.慢病毒载体假型:改进造血细胞基因修饰的宝贵工具,用于研究和基因治疗。
Viruses. 2020 Sep 11;12(9):1016. doi: 10.3390/v12091016.

引用本文的文献

1
Multiparametric Optimization of Human Primary B-Cell Cultures Using Design of Experiments.利用实验设计对人原代B细胞培养进行多参数优化
Scand J Immunol. 2025 Aug;102(2):e70043. doi: 10.1111/sji.70043.
2
Development and validation of optimized lentivirus-like particles for gene editing tool delivery with Gag-Only strategy.采用仅含Gag策略开发和验证用于基因编辑工具递送的优化类慢病毒颗粒。
Eur J Med Res. 2025 Apr 4;30(1):242. doi: 10.1186/s40001-025-02499-2.
3
Current and future treatments for sickle cell disease: From hematopoietic stem cell transplantation to in vivo gene therapy.

本文引用的文献

1
Envelope protein-specific B cell receptors direct lentiviral vector tropism in vivo.包膜蛋白特异性B细胞受体在体内引导慢病毒载体嗜性。
Mol Ther. 2024 May 1;32(5):1311-1327. doi: 10.1016/j.ymthe.2024.03.002. Epub 2024 Mar 6.
2
In vivo human T cell engineering with enveloped delivery vehicles.包膜递送载体在体内的人 T 细胞工程。
Nat Biotechnol. 2024 Nov;42(11):1684-1692. doi: 10.1038/s41587-023-02085-z. Epub 2024 Jan 11.
3
Engineered virus-like particles for transient delivery of prime editor ribonucleoprotein complexes in vivo.
镰状细胞病的当前及未来治疗方法:从造血干细胞移植到体内基因治疗。
Mol Ther. 2025 May 7;33(5):2172-2191. doi: 10.1016/j.ymthe.2025.03.016. Epub 2025 Mar 12.
4
Synergistic strategies for glioblastoma treatment: CRISPR-based multigene editing combined with immune checkpoint blockade.胶质母细胞瘤治疗的协同策略:基于CRISPR的多基因编辑联合免疫检查点阻断
J Nanobiotechnology. 2025 Feb 7;23(1):94. doi: 10.1186/s12951-025-03112-8.
5
Cell-specific delivery of CRISPR-Cas9 with pseudotyped lentiviral particles: Just change the envelope.利用假型慢病毒颗粒进行CRISPR-Cas9的细胞特异性递送:只需更换包膜。
Mol Ther Nucleic Acids. 2024 Nov 27;35(4):102395. doi: 10.1016/j.omtn.2024.102395. eCollection 2024 Dec 10.
工程病毒样颗粒用于体内瞬时递呈 Prime 编辑器核糖核蛋白复合物
Nat Biotechnol. 2024 Oct;42(10):1526-1537. doi: 10.1038/s41587-023-02078-y. Epub 2024 Jan 8.
4
Engineered lentivirus-derived nanoparticles (LVNPs) for delivery of CRISPR/Cas ribonucleoprotein complexes supporting base editing, prime editing and in vivo gene modification.用于递送支持碱基编辑、引导编辑和体内基因修饰的CRISPR/Cas核糖核蛋白复合物的工程化慢病毒衍生纳米颗粒(LVNPs)。
Nucleic Acids Res. 2023 Oct 13;51(18):10059-10074. doi: 10.1093/nar/gkad676.
5
Delivering genes with human immunodeficiency virus-derived vehicles: still state-of-the-art after 25 years.用人类免疫缺陷病毒载体递送基因:25 年后仍处于最先进水平。
J Biomed Sci. 2022 Oct 9;29(1):79. doi: 10.1186/s12929-022-00865-4.
6
In vivo engineered B cells secrete high titers of broadly neutralizing anti-HIV antibodies in mice.在体工程化 B 细胞在小鼠体内分泌高滴度的广谱中和抗 HIV 抗体。
Nat Biotechnol. 2022 Aug;40(8):1241-1249. doi: 10.1038/s41587-022-01328-9. Epub 2022 Jun 9.
7
An optimized measles virus glycoprotein-pseudotyped lentiviral vector production system to promote efficient transduction of human primary B cells.优化麻疹病毒糖蛋白假型慢病毒载体生产系统以促进人原代 B 细胞的高效转导。
STAR Protoc. 2022 Mar 8;3(1):101228. doi: 10.1016/j.xpro.2022.101228. eCollection 2022 Mar 18.
8
Inference of CRISPR Edits from Sanger Trace Data.从 Sanger 测序数据推断 CRISPR 编辑。
CRISPR J. 2022 Feb;5(1):123-130. doi: 10.1089/crispr.2021.0113. Epub 2022 Feb 2.
9
Engineered virus-like particles for efficient in vivo delivery of therapeutic proteins.工程病毒样颗粒用于高效体内递送治疗性蛋白。
Cell. 2022 Jan 20;185(2):250-265.e16. doi: 10.1016/j.cell.2021.12.021. Epub 2022 Jan 11.
10
The N501Y spike substitution enhances SARS-CoV-2 infection and transmission.N501Y 刺突突变增强了 SARS-CoV-2 的感染和传播。
Nature. 2022 Feb;602(7896):294-299. doi: 10.1038/s41586-021-04245-0. Epub 2021 Nov 24.