Suppr超能文献

表没食子儿茶素-3-没食子酸酯通过抑制核因子-κB信号通路保护脓毒症诱导的心肌功能障碍。

Epigallocatechin-3-gallate protects sepsis-induced myocardial dysfunction by inhibiting the nuclear factor-κB signaling pathway.

作者信息

Chen Bei, Li Ya-Fei, Fang Zhang, Cai Wen-Yi, Tian Zhi-Qiang, Li Dianfu, Wang Ze-Mu

机构信息

Department of Cardiology, The First Affiliated Hospital of Nanjing Medical University, Nanjing, 210029, Jiangsu Province, China.

Department of Cardiology, The Affiliated Suzhou Hospital of Nanjing Medical University, Suzhou Municipal Hospital, Gusu School, Nanjing Medical University, Suzhou, 215000, Jiangsu Province, China.

出版信息

Heliyon. 2024 Feb 27;10(5):e27163. doi: 10.1016/j.heliyon.2024.e27163. eCollection 2024 Mar 15.

Abstract

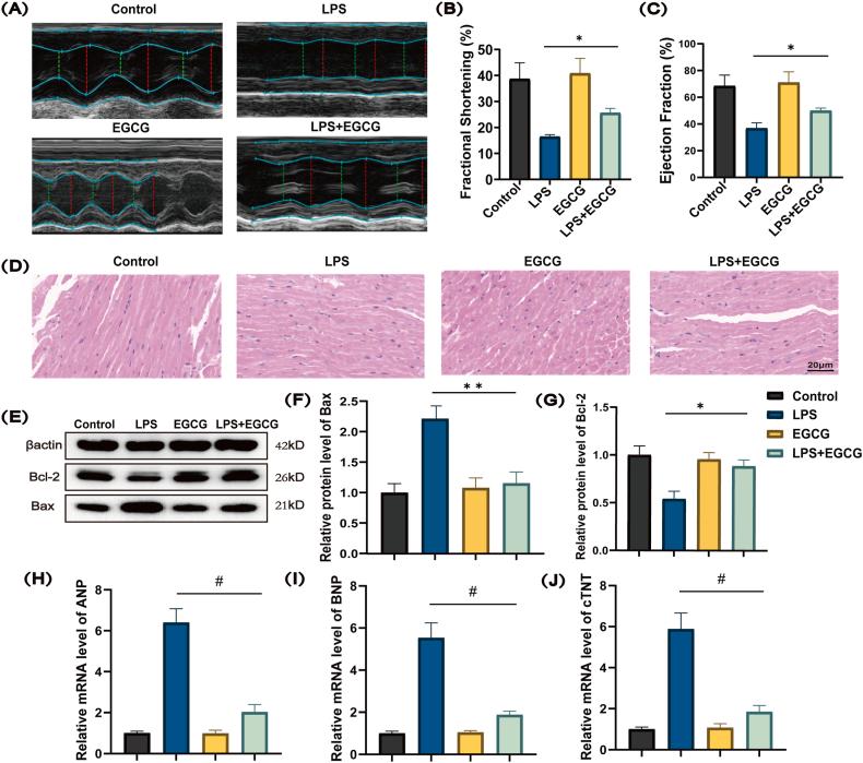
Sepsis-induced myocardial dysfunction (SIMD) has become one of the most lethal complications of sepsis, while the treatment was limited by a shortage of pertinent drugs. Epigallocatechin-3-gallate (EGCG) is the highest content of active substances in green tea, and its application in cardiovascular diseases has broad prospects. This study was conducted to test the hypothesis that EGCG was able to inhibit lipopolysaccharide (LPS) induced myocardial dysfunction and investigate the underlying molecular mechanisms. The cardiac systolic function was assessed by echocardiography. The cardiomyocyte apoptosis was determined by TUNEL staining. The expression of inflammatory factors and apoptosis-related protein, cardiac markers were examined by Western Blot and qRT-PCR. EGCG effectively improve LPS-induced cardiac function damage, enhance left ventricular systolic function, and restore myocardial cell vitality. It can effectively inhibit the upregulation of TLR4 expression induced by LPS and inhibit IκB α/NF- κB/p65 signaling pathway, thereby inhibiting cardiomyocyte apoptosis and improving myocarditis. In conclusion, EGCG protects against SIMD through anti-inflammatory and anti-apoptosis effects; it was mediated by the inhibition of the TLR4/NF-κB signal pathway. Our results demonstrated that EGCG might be a possible medicine for SIMD prevention and treatment.

摘要

脓毒症诱导的心肌功能障碍(SIMD)已成为脓毒症最致命的并发症之一,而治疗因缺乏相关药物而受到限制。表没食子儿茶素-3-没食子酸酯(EGCG)是绿茶中活性物质含量最高的成分,其在心血管疾病中的应用前景广阔。本研究旨在验证EGCG能够抑制脂多糖(LPS)诱导的心肌功能障碍这一假说,并探讨其潜在的分子机制。通过超声心动图评估心脏收缩功能。采用TUNEL染色法测定心肌细胞凋亡。通过蛋白质免疫印迹法(Western Blot)和实时定量聚合酶链反应(qRT-PCR)检测炎症因子、凋亡相关蛋白及心脏标志物的表达。EGCG可有效改善LPS诱导的心脏功能损伤,增强左心室收缩功能,恢复心肌细胞活力。它能有效抑制LPS诱导的TLR4表达上调,并抑制IκBα/NF-κB/p65信号通路,从而抑制心肌细胞凋亡,改善心肌炎。总之,EGCG通过抗炎和抗凋亡作用预防SIMD;其作用是通过抑制TLR4/NF-κB信号通路介导的。我们的结果表明,EGCG可能是一种预防和治疗SIMD的潜在药物。

https://cdn.ncbi.nlm.nih.gov/pmc/blobs/ac93/10915574/a579a268cc73/gr1.jpg

文献AI研究员

20分钟写一篇综述,助力文献阅读效率提升50倍。

立即体验

用中文搜PubMed

大模型驱动的PubMed中文搜索引擎

马上搜索

文档翻译

学术文献翻译模型,支持多种主流文档格式。

立即体验