Department of Obstetrics and Gynecology, Tangdu Hospital, Air Force Medical University, NO. 569, Xinsi Road, Baqiao District, Xi'an, 710038, Shaanxi Province, China.
Department of Obstetrics, Gynecology and Reproductive Sciences, University of Maryland, 22 S. Greene Street, Suite P6H302, Baltimore, MD, 21201, USA.
Cell Biol Toxicol. 2024 Mar 7;40(1):15. doi: 10.1007/s10565-024-09855-8.
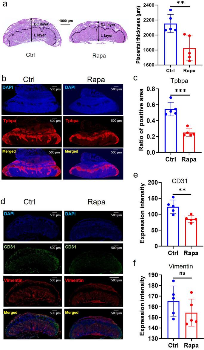
Fetal growth restriction (FGR) is a common complication of pregnancy and can have significant impact on obstetric and neonatal outcomes. Increasing evidence has shown that the inhibited mechanistic target of rapamycin (mTOR) signaling in placenta is associated with FGR. However, interpretation of existing research is limited due to inconsistent methodologies and varying understanding of the mechanism by which mTOR activity contributes to FGR. Hereby, we have demonstrated that different anatomic regions of human and mouse placentas exhibited different levels of mTOR activity in normal compared to FGR pregnancies. When using the rapamycin-induced FGR mouse model, we found that placentas of FGR pregnancies exhibited abnormal morphological changes and reduced mTOR activity in the decidual-junctional layer. Using transcriptomics and lipidomics, we revealed that lipid and energy metabolism was significantly disrupted in the placentas of FGR mice. Finally, we demonstrated that maternal physical exercise during gestation in our FGR mouse model was associated with increased fetal and placental weight as well as increased placental mTOR activity and lipid metabolism. Collectively, our data indicate that the inhibited placental mTOR signaling contributes to FGR with altered lipid metabolism in mouse placentas, and maternal exercise could be an effective method to reduce the occurrence of FGR or alleviate the adverse outcomes associated with FGR.
胎儿生长受限(FGR)是妊娠的常见并发症,对产科和新生儿结局有重大影响。越来越多的证据表明,胎盘中抑制的雷帕霉素靶蛋白(mTOR)信号与 FGR 有关。然而,由于方法学不一致以及对 mTOR 活性导致 FGR 的机制理解不同,现有研究的解释受到限制。在此,我们证明了正常妊娠和 FGR 妊娠相比,人胎盘和鼠胎盘的不同解剖区域的 mTOR 活性存在差异。当使用雷帕霉素诱导的 FGR 小鼠模型时,我们发现 FGR 妊娠的胎盘表现出形态异常和蜕膜-连接层 mTOR 活性降低。通过转录组学和脂质组学分析,我们揭示了 FGR 小鼠的胎盘脂质和能量代谢显著失调。最后,我们证明了我们的 FGR 小鼠模型中妊娠期间母体的体育锻炼与增加胎儿和胎盘重量以及增加胎盘 mTOR 活性和脂质代谢有关。总之,我们的数据表明,抑制的胎盘 mTOR 信号与改变的脂质代谢共同导致了 FGR,而母体运动可能是减少 FGR 发生或减轻与 FGR 相关的不良结局的有效方法。