Department of Hematology and Medical Oncology, Emory University School of Medicine and Winship Cancer Institute, Atlanta, Georgia, USA.
Department of Pathology, The Second Xiangya Hospital, Central South University, Changsha, Hunan, China.
J Clin Invest. 2024 Mar 7;134(10):e172716. doi: 10.1172/JCI172716.
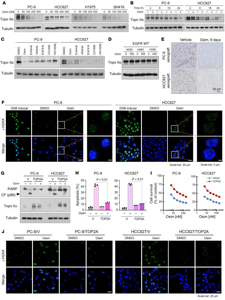
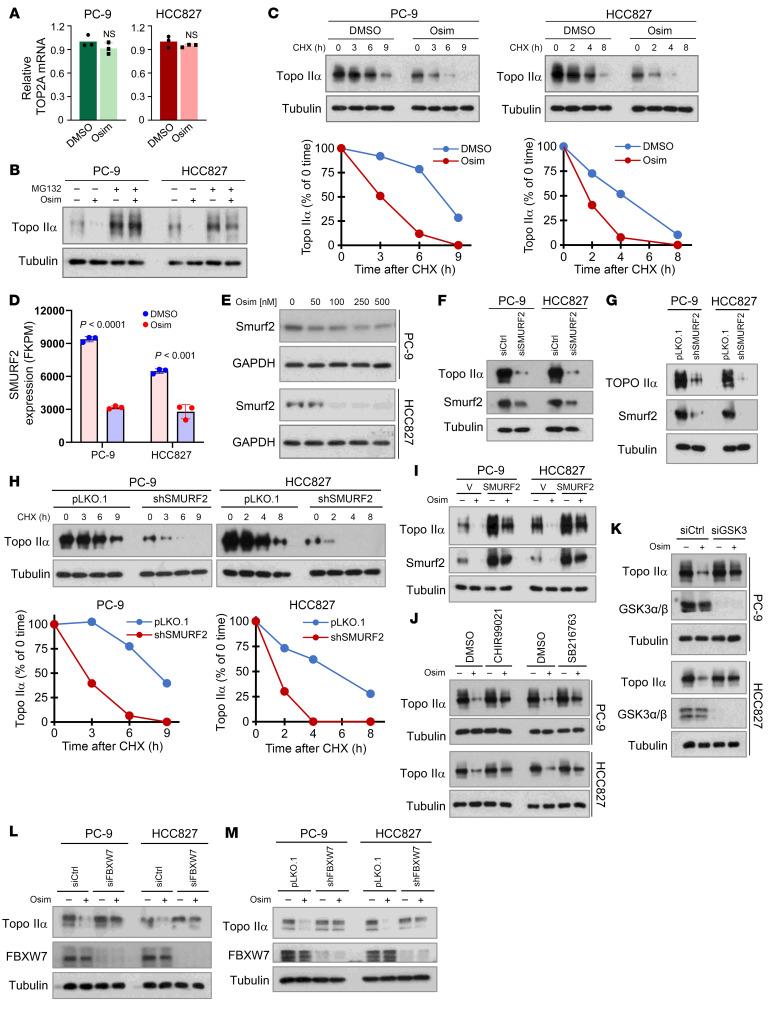
Development of effective strategies to manage the inevitable acquired resistance to osimertinib, a third-generation EGFR inhibitor for the treatment of EGFR-mutant (EGFRm) non-small cell lung cancer (NSCLC), is urgently needed. This study reports that DNA topoisomerase II (Topo II) inhibitors, doxorubicin and etoposide, synergistically decreased cell survival, with enhanced induction of DNA damage and apoptosis in osimertinib-resistant cells; suppressed the growth of osimertinib-resistant tumors; and delayed the emergence of osimertinib-acquired resistance. Mechanistically, osimertinib decreased Topo IIα levels in EGFRm NSCLC cells by facilitating FBXW7-mediated proteasomal degradation, resulting in induction of DNA damage; these effects were lost in osimertinib-resistant cell lines that possess elevated levels of Topo IIα. Increased Topo IIα levels were also detected in the majority of tissue samples from patients with NSCLC after relapse from EGFR tyrosine kinase inhibitor treatment. Enforced expression of an ectopic TOP2A gene in sensitive EGFRm NSCLC cells conferred resistance to osimertinib, whereas knockdown of TOP2A in osimertinib-resistant cell lines restored their susceptibility to osimertinib-induced DNA damage and apoptosis. Together, these results reveal an essential role of Topo IIα inhibition in mediating the therapeutic efficacy of osimertinib against EGFRm NSCLC, providing scientific rationale for targeting Topo II to manage acquired resistance to osimertinib.
开发有效的策略来管理不可避免的对第三代 EGFR 抑制剂奥希替尼的获得性耐药至关重要,奥希替尼用于治疗 EGFR 突变(EGFRm)非小细胞肺癌(NSCLC)。本研究报告称,DNA 拓扑异构酶 II(Topo II)抑制剂多柔比星和依托泊苷协同降低奥希替尼耐药细胞的存活率,增强诱导 DNA 损伤和细胞凋亡;抑制奥希替尼耐药肿瘤的生长;并延迟奥希替尼获得性耐药的出现。在机制上,奥希替尼通过促进 FBXW7 介导的蛋白酶体降解降低 EGFRm NSCLC 细胞中的 Topo IIα 水平,导致 DNA 损伤的诱导;这些作用在具有高水平 Topo IIα 的奥希替尼耐药细胞系中丧失。在 EGFR 酪氨酸激酶抑制剂治疗后复发的 NSCLC 患者的大多数组织样本中也检测到 Topo IIα 水平增加。在敏感的 EGFRm NSCLC 细胞中过表达异位 TOP2A 基因赋予对奥希替尼的耐药性,而在奥希替尼耐药细胞系中敲低 TOP2A 则恢复了它们对奥希替尼诱导的 DNA 损伤和细胞凋亡的敏感性。总之,这些结果揭示了 Topo IIα 抑制在介导奥希替尼对 EGFRm NSCLC 的治疗疗效中的重要作用,为靶向 Topo II 来管理奥希替尼获得性耐药提供了科学依据。