Department of Gastrointestinal Surgery II, Renmin Hospital of Wuhan University, Wuhan, 430060, P. R. China.
Department of General Surgery, Qingdao Municipal Hospital, Qingdao, 266071, P. R. China.
Adv Sci (Weinh). 2024 May;11(18):e2300129. doi: 10.1002/advs.202300129. Epub 2024 Mar 10.
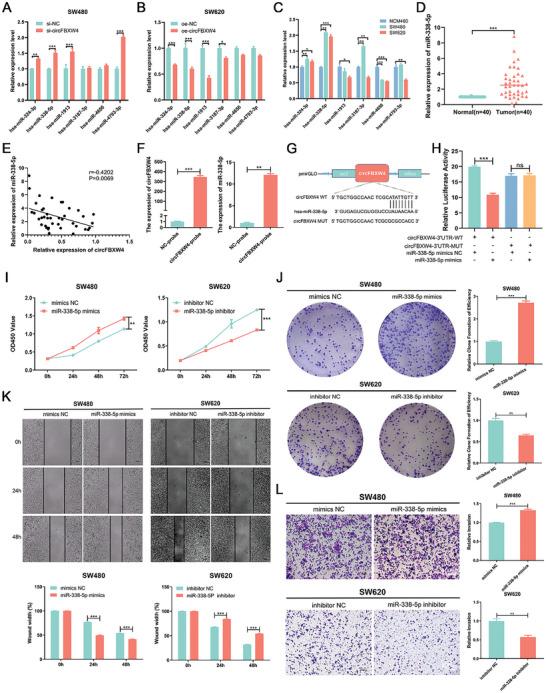
Dysregulated circular RNAs (circRNAs) contribute to tumourigenesis and cancer progression. However, the expression patterns and biological functions of circRNAs in colorectal cancer (CRC) remain elusive. Here, RNA sequencing and bioinformatics analyses are applied to screen for aberrantly expressed circRNAs. The expression of circFBXW4 in CRC tissues and cell lines is determined by quantitative real-time PCR. A series of in vitro and in vivo biological function assays are implemented to assess the functions of circFBXW4. The regulatory mechanisms linking circFBXW4, miR-338-5p, and SLC5A7 are explored by western blotting, dual luciferase reporter assays, and RNA pull-down assays. CircFBXW4 is dramatically downregulated in CRC tissues and cell lines. circFBXW4 downregulation is clearly correlated with malignant features and patient overall survival in CRC. Functionally, ectopic expression of circFBXW4 strikingly impairs the proliferation, migration, and invasion capacities of CRC cells in vitro and in vivo, whereas circFBXW4 knockdown has the opposite effects. Mechanistically, circFBXW4 competitively binds to miR-338-5p and prevents it from interacting with and repressing its target SLC5A7, thus suppressing the progression of CRC. This study reveals the specific critical role of circFBXW4 in inhibiting CRC progression via the miR-338-5p/SLC5A7 axis and provides an additional target for eradicating CRC.
失调的环状 RNA(circRNAs)有助于肿瘤发生和癌症进展。然而,环状 RNA 在结直肠癌(CRC)中的表达模式和生物学功能仍不清楚。在这里,我们应用 RNA 测序和生物信息学分析来筛选异常表达的环状 RNA。通过实时定量 PCR 确定 CRC 组织和细胞系中 circFBXW4 的表达。通过一系列体外和体内生物学功能测定来评估 circFBXW4 的功能。通过 Western blot、双荧光素酶报告基因测定和 RNA 下拉测定来探索 circFBXW4、miR-338-5p 和 SLC5A7 之间的调控机制。circFBXW4 在 CRC 组织和细胞系中明显下调。circFBXW4 的下调与 CRC 中的恶性特征和患者总生存期明显相关。功能上,外源性表达 circFBXW4 显著抑制 CRC 细胞在体外和体内的增殖、迁移和侵袭能力,而 circFBXW4 敲低则产生相反的效果。机制上,circFBXW4 竞争性地结合 miR-338-5p,阻止其与并抑制其靶标 SLC5A7 相互作用,从而抑制 CRC 的进展。本研究揭示了 circFBXW4 通过 miR-338-5p/SLC5A7 轴抑制 CRC 进展的特定关键作用,并为根除 CRC 提供了另一个靶点。