Zhang HaoJie, Ye Tong, Fengmin Liu, Zhang Xiangjun, Wang Jipeng, Wei Xiaobo, Neo Yun Ping, Liu Huiyan, Fang Haitian
Ningxia Key Laboratory for Food Microbial-Applications Technology and Safety Control, School of Food Science and Engineering, Ningxia University, Yinchuan 750021, China.
School of Life Science, Ningxia University, Yinchuan 750021, China.
ACS Omega. 2024 Feb 22;9(9):10276-10285. doi: 10.1021/acsomega.3c07619. eCollection 2024 Mar 5.
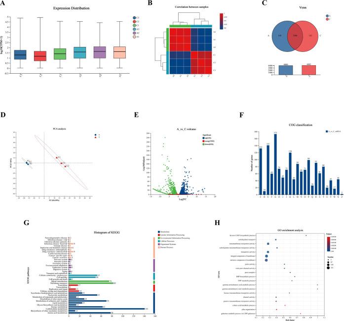
l-threonine as an important precursor substance of l-isoleucine and improving its accumulation in became an important idea to construct a chassis strain with high l-isoleucine production. Meanwhile, the effect of l-threonine metabolic pathway disruption in for the improved production of l-isoleucine remains unrevealed. In the present study, a mutant strain of was engineered by inactivating specific metabolic pathways (e.g., Δ, Δ, and Δ) that were associated with l-threonine metabolism but unrelated to l-isoleucine synthesis. This was done with the aim to reduce the breakdown of l-threonine and, thereby, increase the production of l-isoleucine. The results obtained demonstrated a 72.3% increment in l-isoleucine production from 4.34 to 7.48 g·L in the mutant strain compared with the original strain, with an unexpected 10.3% increment in bacterial growth as measured at OD. Transcriptome analysis was also conducted on both the mutant strain NXU102 and the original strain NXU101 in the present study to gain a comprehensive understanding of their physiological attributes. The findings revealed a notable disparity in 1294 genes between the two strains, with 658 genes exhibiting up-regulation and 636 genes displaying down-regulation. The activity of tricarboxylic acid (TCA) cycle-related genes was found to decrease, but oxidative phosphorylation-related genes were highly up-regulated, which explained the increased activity of the mutant strain. For instance, l-lysine catabolism-related genes were found to be up-regulated, which reconfigured the carbon flow into the TCA cycle. The augmentation of acetic acid degradation pathway-related genes assisted in the reduction in acetic acid accumulation that could retard cell growth. Notably, substantial up-regulation of the majority of genes within the aspartate pathway could potentially account for the increased production of l-isoleucine in the present study. In this paper, a chassis strain with an l-isoleucine yield of 7.48 g·L was successfully constructed by cutting off the threonine metabolic pathway. Meanwhile, transcriptomic analysis revealed that the cutting off of the threonine metabolic pathway induced perturbation of genes related to the pathways associated with the synthesis of l-isoleucine, such as the tricarboxylic acid cycle, glycolysis, and aspartic acid pathway.
L-苏氨酸作为L-异亮氨酸的重要前体物质,提高其在[具体微生物名称未给出]中的积累量成为构建高产L-异亮氨酸底盘菌株的重要思路。与此同时,[具体微生物名称未给出]中L-苏氨酸代谢途径破坏对L-异亮氨酸产量提高的影响仍未揭示。在本研究中,通过使与L-苏氨酸代谢相关但与L-异亮氨酸合成无关的特定代谢途径(如Δ[具体基因或途径名称未给出]、Δ[具体基因或途径名称未给出]和Δ[具体基因或途径名称未给出])失活,对[具体微生物名称未给出]的突变菌株进行了工程改造。这样做的目的是减少L-苏氨酸的分解,从而提高L-异亮氨酸的产量。与原始菌株相比,突变菌株中L-异亮氨酸产量从4.34 g·L增加到7.48 g·L,增幅为72.3%,并且在OD[具体测量指标未给出]测量时细菌生长意外地增加了10%。在本研究中,还对突变菌株NXU102和原始菌株NXU101进行了转录组分析,以全面了解它们的生理特性。研究结果显示,两株菌株之间有1294个基因存在显著差异,其中658个基因上调,636个基因下调。发现三羧酸(TCA)循环相关基因的活性降低,但氧化磷酸化相关基因高度上调,这解释了突变菌株活性的增加。例如,发现L-赖氨酸分解代谢相关基因上调,这重新配置了进入TCA循环的碳流。乙酸降解途径相关基因的增加有助于减少可能阻碍细胞生长的乙酸积累。值得注意的是,天冬氨酸途径中大多数基因的大量上调可能是本研究中L-异亮氨酸产量增加的原因。在本文中,通过切断苏氨酸代谢途径成功构建了L-异亮氨酸产量为7.48 g·L的底盘菌株。同时,转录组分析表明,切断苏氨酸代谢途径会引起与L-异亮氨酸合成相关途径(如三羧酸循环、糖酵解和天冬氨酸途径)相关基因的扰动。