• 文献检索
  • 文档翻译
  • 深度研究
  • 学术资讯
  • Suppr Zotero 插件Zotero 插件
  • 邀请有礼
  • 套餐&价格
  • 历史记录
应用&插件
Suppr Zotero 插件Zotero 插件浏览器插件Mac 客户端Windows 客户端微信小程序
定价
高级版会员购买积分包购买API积分包
服务
文献检索文档翻译深度研究API 文档MCP 服务
关于我们
关于 Suppr公司介绍联系我们用户协议隐私条款
关注我们

Suppr 超能文献

核心技术专利:CN118964589B侵权必究
粤ICP备2023148730 号-1Suppr @ 2026

文献检索

告别复杂PubMed语法,用中文像聊天一样搜索,搜遍4000万医学文献。AI智能推荐,让科研检索更轻松。

立即免费搜索

文件翻译

保留排版,准确专业,支持PDF/Word/PPT等文件格式,支持 12+语言互译。

免费翻译文档

深度研究

AI帮你快速写综述,25分钟生成高质量综述,智能提取关键信息,辅助科研写作。

立即免费体验

用于通过三重肠道微环境修复缓解结肠炎的稳健活性氧调节剂搭载酵母微胶囊

Robust reactive oxygen species modulator hitchhiking yeast microcapsules for colitis alleviation by trilogically intestinal microenvironment renovation.

作者信息

Li Jintao, Song Jian, Deng Zhichao, Yang Jian, Wang Xiaoqin, Gao Bowen, Zhu Yuanyuan, Yang Mei, Long Dingpei, Luo Xiaoqin, Zhang Mingxin, Zhang Mingzhen, Li Runqing

机构信息

Department of Radiology, the First Affiliated Hospital, School of Public Health, Xi'an Jiaotong University, Xi'an, Shaanxi, 710061, China.

Institute of Cardiovascular Sciences, Guangxi Academy of Medical Sciences, the People's Hospital of Guangxi Zhuang Autonomous Region, Nanning, Guangxi, 530021, China.

出版信息

Bioact Mater. 2024 Mar 5;36:203-220. doi: 10.1016/j.bioactmat.2024.02.033. eCollection 2024 Jun.

DOI:10.1016/j.bioactmat.2024.02.033
PMID:38463553
原文链接:https://pmc.ncbi.nlm.nih.gov/articles/PMC10924178/
Abstract

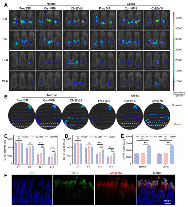
Ulcerative colitis (UC) is characterized by chronic inflammatory processes of the intestinal tract of unknown origin. Current treatments lack understanding on how to effectively alleviate oxidative stress, relieve inflammation, as well as modulate gut microbiota for maintaining intestinal homeostasis synchronously. In this study, a novel drug delivery system based on a metal polyphenol network (MPN) was constructed via metal coordination between epigallocatechin gallate (EGCG) and Fe. Curcumin (Cur), an active polyphenolic compound, with distinguished anti-inflammatory activity was assembled and encapsulated into MPN to generate Cur-MPN. The obtained Cur-MPN could serve as a robust reactive oxygen species modulator by efficiently scavenging superoxide radical (O) as well as hydroxyl radical (·OH). By hitchhiking yeast microcapsule (YM), Cur-MPN was then encapsulated into YM to obtain CM@YM. Our findings demonstrated that CM@YM was able to protect Cur-MPN to withstand the harsh gastrointestinal environment and enhance the targeting and retention abilities of the inflamed colon. When administered orally, CM@YM could alleviate DSS-induced colitis with protective and therapeutic effects by scavenging ROS, reducing pro-inflammatory cytokines, and regulating the polarization of macrophages to M1, thus restoring barrier function and maintaining intestinal homeostasis. Importantly, CM@YM also modulated the gut microbiome to a favorable state by improving bacterial diversity and transforming the compositional structure to an anti-inflammatory phenotype as well as increasing the content of short-chain fatty acids (SCFA) (such as acetic acid, propionic acid, and butyric acid). Collectively, with excellent biocompatibility, our findings indicate that synergistically regulating intestinal microenvironment will be a promising approach for UC.

摘要

溃疡性结肠炎(UC)的特征是肠道发生不明原因的慢性炎症过程。目前的治疗方法缺乏对如何有效减轻氧化应激、缓解炎症以及调节肠道微生物群以同步维持肠道稳态的认识。在本研究中,通过表没食子儿茶素没食子酸酯(EGCG)与铁之间的金属配位作用构建了一种基于金属多酚网络(MPN)的新型药物递送系统。姜黄素(Cur)是一种具有显著抗炎活性的活性多酚化合物,将其组装并封装到MPN中以生成Cur-MPN。所得到的Cur-MPN可通过有效清除超氧阴离子自由基(O)和羟基自由基(·OH),作为一种强大的活性氧调节剂。通过搭乘酵母微胶囊(YM),Cur-MPN随后被封装到YM中以获得CM@YM。我们的研究结果表明,CM@YM能够保护Cur-MPN抵御恶劣的胃肠道环境,并增强其在炎症结肠中的靶向和滞留能力。口服给药时,CM@YM可通过清除活性氧、减少促炎细胞因子以及将巨噬细胞的极化调节为M1型,从而减轻右旋糖酐硫酸钠(DSS)诱导的结肠炎,具有保护和治疗作用,进而恢复屏障功能并维持肠道稳态。重要的是,CM@YM还通过改善细菌多样性、将组成结构转变为抗炎表型以及增加短链脂肪酸(SCFA)(如乙酸、丙酸和丁酸)的含量,将肠道微生物群调节到有利状态。总体而言,我们的研究结果表明,凭借出色的生物相容性,协同调节肠道微环境将是治疗UC的一种有前景的方法。

https://cdn.ncbi.nlm.nih.gov/pmc/blobs/6a27/10924178/45c666b7f308/gr9.jpg
https://cdn.ncbi.nlm.nih.gov/pmc/blobs/6a27/10924178/7eb5ad894019/ga1.jpg
https://cdn.ncbi.nlm.nih.gov/pmc/blobs/6a27/10924178/74081631e127/sc1.jpg
https://cdn.ncbi.nlm.nih.gov/pmc/blobs/6a27/10924178/b7cb77ed3d02/gr1.jpg
https://cdn.ncbi.nlm.nih.gov/pmc/blobs/6a27/10924178/711465e96302/gr2.jpg
https://cdn.ncbi.nlm.nih.gov/pmc/blobs/6a27/10924178/d5caaf99baef/gr3.jpg
https://cdn.ncbi.nlm.nih.gov/pmc/blobs/6a27/10924178/5a308fb18ac0/gr4.jpg
https://cdn.ncbi.nlm.nih.gov/pmc/blobs/6a27/10924178/13e98b17302a/gr5.jpg
https://cdn.ncbi.nlm.nih.gov/pmc/blobs/6a27/10924178/aaae5ee26c4c/gr6.jpg
https://cdn.ncbi.nlm.nih.gov/pmc/blobs/6a27/10924178/51686283fb34/gr7.jpg
https://cdn.ncbi.nlm.nih.gov/pmc/blobs/6a27/10924178/5184cae3ba73/gr8.jpg
https://cdn.ncbi.nlm.nih.gov/pmc/blobs/6a27/10924178/45c666b7f308/gr9.jpg
https://cdn.ncbi.nlm.nih.gov/pmc/blobs/6a27/10924178/7eb5ad894019/ga1.jpg
https://cdn.ncbi.nlm.nih.gov/pmc/blobs/6a27/10924178/74081631e127/sc1.jpg
https://cdn.ncbi.nlm.nih.gov/pmc/blobs/6a27/10924178/b7cb77ed3d02/gr1.jpg
https://cdn.ncbi.nlm.nih.gov/pmc/blobs/6a27/10924178/711465e96302/gr2.jpg
https://cdn.ncbi.nlm.nih.gov/pmc/blobs/6a27/10924178/d5caaf99baef/gr3.jpg
https://cdn.ncbi.nlm.nih.gov/pmc/blobs/6a27/10924178/5a308fb18ac0/gr4.jpg
https://cdn.ncbi.nlm.nih.gov/pmc/blobs/6a27/10924178/13e98b17302a/gr5.jpg
https://cdn.ncbi.nlm.nih.gov/pmc/blobs/6a27/10924178/aaae5ee26c4c/gr6.jpg
https://cdn.ncbi.nlm.nih.gov/pmc/blobs/6a27/10924178/51686283fb34/gr7.jpg
https://cdn.ncbi.nlm.nih.gov/pmc/blobs/6a27/10924178/5184cae3ba73/gr8.jpg
https://cdn.ncbi.nlm.nih.gov/pmc/blobs/6a27/10924178/45c666b7f308/gr9.jpg

相似文献

1
Robust reactive oxygen species modulator hitchhiking yeast microcapsules for colitis alleviation by trilogically intestinal microenvironment renovation.用于通过三重肠道微环境修复缓解结肠炎的稳健活性氧调节剂搭载酵母微胶囊
Bioact Mater. 2024 Mar 5;36:203-220. doi: 10.1016/j.bioactmat.2024.02.033. eCollection 2024 Jun.
2
Orally biomimetic metal-phenolic nanozyme with quadruple safeguards for intestinal homeostasis to ameliorate ulcerative colitis.口服仿生金属多酚纳米酶具有四重保护肠道内稳态作用,可改善溃疡性结肠炎。
J Nanobiotechnology. 2024 Sep 6;22(1):545. doi: 10.1186/s12951-024-02802-z.
3
Highly Effective Nobiletin-MPN in Yeast Microcapsules for Targeted Modulation of Oxidative Stress, NLRP3 Inflammasome Activation, and Immune Responses in Ulcerative Colitis.酵母微胶囊中高效诺必特-MPN 靶向调节溃疡性结肠炎氧化应激、NLRP3 炎性体激活和免疫反应。
J Agric Food Chem. 2024 Jun 12;72(23):13054-13068. doi: 10.1021/acs.jafc.3c09530. Epub 2024 May 29.
4
Yeast Microcapsule Mediated Natural Products Delivery for Treating Ulcerative Colitis through Anti-Inflammatory and Regulation of Macrophage Polarization.酵母微胶囊介导天然产物递送通过抗炎和调节巨噬细胞极化治疗溃疡性结肠炎
ACS Appl Mater Interfaces. 2022 Jul 13;14(27):31085-31098. doi: 10.1021/acsami.2c05642. Epub 2022 Jun 30.
5
"Dual sensitive supramolecular curcumin nanoparticles" in "advanced yeast particles" mediate macrophage reprogramming, ROS scavenging and inflammation resolution for ulcerative colitis treatment.“高级酵母颗粒中的双敏超分子姜黄素纳米粒子”介导巨噬细胞重编程、ROS 清除和炎症缓解,用于溃疡性结肠炎治疗。
J Nanobiotechnology. 2023 Sep 7;21(1):321. doi: 10.1186/s12951-023-01976-2.
6
Turmeric-derived nanovesicles as novel nanobiologics for targeted therapy of ulcerative colitis.姜黄衍生纳米囊泡作为新型纳米生物制剂用于溃疡性结肠炎的靶向治疗。
Theranostics. 2022 Jul 18;12(12):5596-5614. doi: 10.7150/thno.73650. eCollection 2022.
7
Acid-Resistant Nano-antioxidants Based on Epigallocatechin Gallate Alleviate Acute Intestinal and Kidney Inflammation.基于表没食子儿茶素没食子酸酯的耐酸纳米抗氧化剂缓解急性肠道和肾脏炎症。
ACS Appl Mater Interfaces. 2024 Sep 4;16(35):46090-46101. doi: 10.1021/acsami.4c09901. Epub 2024 Aug 22.
8
Colon-targeted hydroxyethyl starch-curcumin microspheres with high loading capacity ameliorate ulcerative colitis via alleviating oxidative stress, regulating inflammation, and modulating gut microbiota.具有高载药量的结肠靶向羟乙基淀粉 - 姜黄素微球通过减轻氧化应激、调节炎症和调控肠道微生物群来改善溃疡性结肠炎。
Int J Biol Macromol. 2024 May;266(Pt 1):131107. doi: 10.1016/j.ijbiomac.2024.131107. Epub 2024 Mar 23.
9
Main active components of Jiawei Gegen Qinlian decoction protects against ulcerative colitis under different dietary environments in a gut microbiota-dependent manner.加味葛根芩连汤的主要活性成分通过肠道微生物群依赖的方式在不同饮食环境下保护溃疡性结肠炎。
Pharmacol Res. 2021 Aug;170:105694. doi: 10.1016/j.phrs.2021.105694. Epub 2021 Jun 2.
10
Hydrogel-forming viscous liquid in response to ROS restores the gut mucosal barrier of colitis mice via regulating oxidative redox homeostasis.响应活性氧的水凝胶形成粘性液体通过调节氧化还原稳态来恢复结肠炎小鼠的肠道黏膜屏障。
Acta Biomater. 2024 Aug;184:127-143. doi: 10.1016/j.actbio.2024.06.021. Epub 2024 Jun 19.

引用本文的文献

1
Mechanism and application of yeast and its culture in regulating intestinal antioxidant defense in ruminants.酵母及其培养物在反刍动物肠道抗氧化防御调节中的作用机制与应用
Front Vet Sci. 2025 Aug 7;12:1657244. doi: 10.3389/fvets.2025.1657244. eCollection 2025.
2
Advancements in herbal medicine-based nanozymes for biomedical applications.用于生物医学应用的基于草药的纳米酶的进展。
Chin Med J (Engl). 2025 May 5;138(9):1037-1049. doi: 10.1097/CM9.0000000000003584. Epub 2025 Apr 1.
3
In situ 3D bioprinted GDMA/Prussian blue nanozyme hydrogel with wet adhesion promotes macrophage phenotype modulation and intestinal defect repair.

本文引用的文献

1
An Engineered Butyrate-Derived Polymer Nanoplatform as a Mucosa-Healing Enhancer Potentiates the Therapeutic Effect of Magnolol in Inflammatory Bowel Disease.一种工程化丁酸盐衍生的聚合物纳米平台作为黏膜愈合增强剂可增强厚朴酚在炎症性肠病中的治疗效果。
ACS Nano. 2024 Jan 9;18(1):229-244. doi: 10.1021/acsnano.3c05732. Epub 2023 Dec 19.
2
Transient Mild Photothermia Improves Therapeutic Performance of Oral Nanomedicines with Enhanced Accumulation in the Colitis Mucosa.短暂轻度温热疗法增强了结肠炎黏膜中蓄积的口服纳米药物的治疗效果。
Adv Mater. 2024 Apr;36(14):e2309516. doi: 10.1002/adma.202309516. Epub 2024 Jan 10.
3
An injectable subcutaneous colon-specific immune niche for the treatment of ulcerative colitis.
具有湿粘附性的原位3D生物打印GDMA/普鲁士蓝纳米酶水凝胶促进巨噬细胞表型调节和肠道缺损修复。
Mater Today Bio. 2025 Mar 5;31:101636. doi: 10.1016/j.mtbio.2025.101636. eCollection 2025 Apr.
4
A multiple-crosslinked injectable hydrogel for modulating tissue microenvironment and accelerating infected diabetic wound repair.一种用于调节组织微环境和加速感染性糖尿病伤口修复的多重交联可注射水凝胶。
J Nanobiotechnology. 2025 Mar 18;23(1):218. doi: 10.1186/s12951-025-03285-2.
5
Caffeic acid-vanadium nanozymes treat skin flap ischemia-reperfusion injury through macrophage reprogramming and the upregulation of X-linked inhibitors of apoptotic proteins.咖啡酸-钒纳米酶通过巨噬细胞重编程和上调X连锁凋亡蛋白抑制剂来治疗皮瓣缺血再灌注损伤。
Acta Pharm Sin B. 2025 Jan;15(1):592-610. doi: 10.1016/j.apsb.2024.08.022. Epub 2024 Aug 26.
6
MnGA with multiple enzyme-like properties for acute wound healing by reducing oxidative stress and modulating signaling pathways.具有多种类酶特性的锰镓配合物通过减轻氧化应激和调节信号通路促进急性伤口愈合
Mater Today Bio. 2024 Dec 27;30:101435. doi: 10.1016/j.mtbio.2024.101435. eCollection 2025 Feb.
7
Copper-luteolin nanocomplexes for Mediating multifaceted regulation of oxidative stress, intestinal barrier, and gut microbiota in inflammatory bowel disease.用于介导炎症性肠病中氧化应激、肠道屏障和肠道微生物群多方面调节的铜-木犀草素纳米复合物
Bioact Mater. 2024 Dec 11;46:118-133. doi: 10.1016/j.bioactmat.2024.12.004. eCollection 2025 Apr.
8
Salivary exosomes exacerbate colitis by bridging the oral cavity and intestine.唾液外泌体通过连接口腔和肠道加重结肠炎。
iScience. 2024 Sep 27;27(11):111061. doi: 10.1016/j.isci.2024.111061. eCollection 2024 Nov 15.
9
Nanomedicine: The new trend and future of precision medicine for inflammatory bowel disease.纳米医学:炎症性肠病精准医学的新趋势与未来
Chin Med J (Engl). 2024 Dec 20;137(24):3073-3082. doi: 10.1097/CM9.0000000000003413. Epub 2024 Dec 16.
10
An encounter between metal ions and natural products: natural products-coordinated metal ions for the diagnosis and treatment of tumors.金属离子与天然产物的相互作用:天然产物-配位金属离子在肿瘤诊断和治疗中的应用。
J Nanobiotechnology. 2024 Nov 21;22(1):726. doi: 10.1186/s12951-024-02981-9.
可注射的皮下结肠特异性免疫龛用于溃疡性结肠炎的治疗。
Nat Biomed Eng. 2024 Oct;8(10):1243-1265. doi: 10.1038/s41551-023-01136-9. Epub 2023 Dec 4.
4
An olsalazine nanoneedle-embedded inulin hydrogel reshapes intestinal homeostasis in inflammatory bowel disease.一种包埋奥沙拉嗪纳米针的菊粉水凝胶重塑炎症性肠病中的肠道稳态。
Bioact Mater. 2023 Nov 8;33:71-84. doi: 10.1016/j.bioactmat.2023.10.028. eCollection 2024 Mar.
5
Microbial metabolite butyrate promotes anti-PD-1 antitumor efficacy by modulating T cell receptor signaling of cytotoxic CD8 T cell.微生物代谢产物丁酸盐通过调节细胞毒性 CD8 T 细胞的 T 细胞受体信号来增强抗 PD-1 抗肿瘤疗效。
Gut Microbes. 2023 Dec;15(2):2249143. doi: 10.1080/19490976.2023.2249143.
6
Complex alpha and beta mannan foraging by the human gut bacteria.人类肠道细菌的复杂α和β甘露聚糖觅食行为。
Biotechnol Adv. 2023 Sep;66:108166. doi: 10.1016/j.biotechadv.2023.108166. Epub 2023 Apr 28.
7
Dietary fiber and SCFAs in the regulation of mucosal immunity.膳食纤维和短链脂肪酸对黏膜免疫的调节作用。
J Allergy Clin Immunol. 2023 Feb;151(2):361-370. doi: 10.1016/j.jaci.2022.11.007. Epub 2022 Dec 19.
8
Bionic Regulators Break the Ecological Niche of Pathogenic Bacteria for Modulating Dysregulated Microbiome in Colitis.仿生调节剂打破致病菌的生态位,调节结肠炎失调的微生物组。
Adv Mater. 2022 Sep;34(39):e2204650. doi: 10.1002/adma.202204650. Epub 2022 Aug 26.
9
Design of Diselenide-Bridged Hyaluronic Acid Nano-antioxidant for Efficient ROS Scavenging to Relieve Colitis.用于高效清除活性氧以缓解结肠炎的二硒键桥接透明质酸纳米抗氧化剂的设计
ACS Nano. 2022 Aug 23;16(8):13037-13048. doi: 10.1021/acsnano.2c05558. Epub 2022 Jul 21.
10
Regulatory role of short-chain fatty acids in inflammatory bowel disease.短链脂肪酸在炎症性肠病中的调控作用。
Cell Commun Signal. 2022 May 11;20(1):64. doi: 10.1186/s12964-022-00869-5.