Suppr超能文献

PinMyMetal:一种用于精确模拟大分子中金属结合位点的混合学习系统。

PinMyMetal: A hybrid learning system to accurately model metal binding sites in macromolecules.

作者信息

Zheng Heping, Zhang Huihui, Zhong Juanhong, Gucwa Michal, Zhang Yishuai, Ma Haojie, Deng Lei, Mao Longfei, Minor Wladek, Wang Nasui

机构信息

Hunan University College of Biology.

Jagiellonian University.

出版信息

Res Sq. 2024 Feb 21:rs.3.rs-3908734. doi: 10.21203/rs.3.rs-3908734/v1.

Abstract

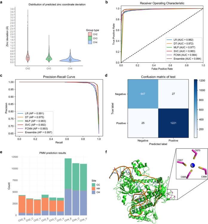
Metal ions are vital components in many proteins for the inference and engineering of protein function, with coordination complexity linked to structural (4-residue predominate), catalytic (3-residue predominate), or regulatory (2-residue predominate) roles. Computational tools for modeling metal ions in protein structures, especially for transient, reversible, and concentration-dependent regulatory sites, remain immature. We present PinMyMetal (PMM), a sophisticated hybrid machine learning system for predicting zinc ion localization and environment in macromolecular structures. Compared to other predictors, PMM excels in predicting regulatory sites (median deviation of 0.34 Å), demonstrating superior accuracy in locating catalytic sites (median deviation of 0.27 Å) and structural sites (median deviation of 0.14 Å). PMM assigns a certainty score to each predicted site based on local structural and physicochemical features independent of homolog presence. Interactive validation through our server, CheckMyMetal, expands PMM's scope, enabling it to pinpoint and validates diverse functional zinc sites from different structure sources (predicted structures, cryo-EM and crystallography). This facilitates residue-wise assessment and robust metal binding site design. The lightweight PMM system demands minimal computing resources and is available at https://PMM.biocloud.top. While currently trained on zinc, the PMM workflow can easily adapt to other metals through expanded training data.

摘要

金属离子是许多蛋白质中推断和设计蛋白质功能的重要组成部分,其配位复杂性与结构(以4个残基为主)、催化(以3个残基为主)或调节(以2个残基为主)作用相关。用于在蛋白质结构中对金属离子进行建模的计算工具,尤其是针对瞬态、可逆和浓度依赖性调节位点的工具,仍然不够成熟。我们提出了PinMyMetal(PMM),这是一种用于预测大分子结构中锌离子定位和环境的复杂混合机器学习系统。与其他预测器相比,PMM在预测调节位点方面表现出色(中位数偏差为0.34 Å),在定位催化位点(中位数偏差为0.27 Å)和结构位点(中位数偏差为0.14 Å)方面显示出更高的准确性。PMM根据独立于同源物存在的局部结构和物理化学特征为每个预测位点分配一个确定性分数。通过我们的服务器CheckMyMetal进行交互式验证,扩展了PMM的范围,使其能够从不同的结构来源(预测结构、冷冻电镜和晶体学)中精确识别和验证各种功能性锌位点。这有助于逐残基评估和稳健的金属结合位点设计。轻量级的PMM系统所需计算资源极少,可在https://PMM.biocloud.top获取。虽然目前PMM是针对锌进行训练的,但通过扩展训练数据,其工作流程可以轻松适应其他金属。

https://cdn.ncbi.nlm.nih.gov/pmc/blobs/1e52/10925427/1ef0128f28a4/nihpp-rs3908734v1-f0001.jpg

文献AI研究员

20分钟写一篇综述,助力文献阅读效率提升50倍。

立即体验

用中文搜PubMed

大模型驱动的PubMed中文搜索引擎

马上搜索

文档翻译

学术文献翻译模型,支持多种主流文档格式。

立即体验