• 文献检索
  • 文档翻译
  • 深度研究
  • 学术资讯
  • Suppr Zotero 插件Zotero 插件
  • 邀请有礼
  • 套餐&价格
  • 历史记录
应用&插件
Suppr Zotero 插件Zotero 插件浏览器插件Mac 客户端Windows 客户端微信小程序
定价
高级版会员购买积分包购买API积分包
服务
文献检索文档翻译深度研究API 文档MCP 服务
关于我们
关于 Suppr公司介绍联系我们用户协议隐私条款
关注我们

Suppr 超能文献

核心技术专利:CN118964589B侵权必究
粤ICP备2023148730 号-1Suppr @ 2026

文献检索

告别复杂PubMed语法,用中文像聊天一样搜索,搜遍4000万医学文献。AI智能推荐,让科研检索更轻松。

立即免费搜索

文件翻译

保留排版,准确专业,支持PDF/Word/PPT等文件格式,支持 12+语言互译。

免费翻译文档

深度研究

AI帮你快速写综述,25分钟生成高质量综述,智能提取关键信息,辅助科研写作。

立即免费体验

tau蛋白的亚细胞功能介导损伤后的修复反应和突触稳态。

Subcellular functions of tau mediates repair response and synaptic homeostasis in injury.

作者信息

Grosshans David, Thomas Riya, Zhang Die, Cronkite Christopher, Thomas Rintu, Singh Sanjay, Bronk Lawrence, Morales Rodrigo, Duman Joseph

机构信息

MD Anderson Cancer Center.

The University of Texas Health Science Center at Houston.

出版信息

Res Sq. 2024 Feb 29:rs.3.rs-3897741. doi: 10.21203/rs.3.rs-3897741/v1.

DOI:10.21203/rs.3.rs-3897741/v1
PMID:38464175
原文链接:https://pmc.ncbi.nlm.nih.gov/articles/PMC10925419/
Abstract

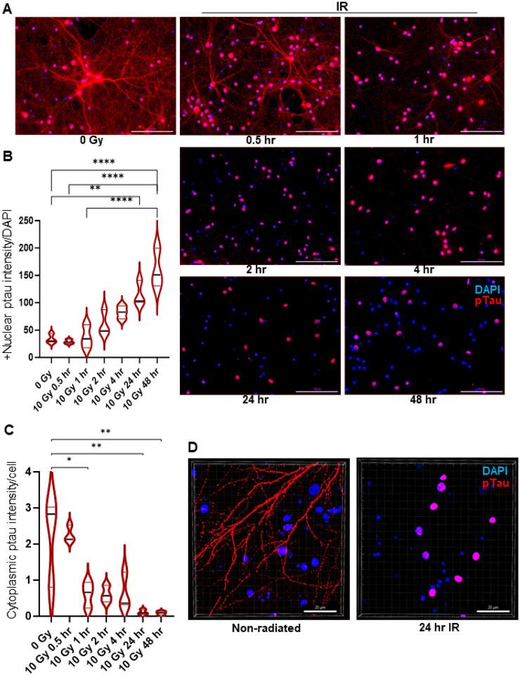
Injury responses in terminally differentiated cells such as neurons is tightly regulated by pathways aiding homeostatic maintenance. Cancer patients subjected to neuronal injury in brain radiation experience cognitive declines similar to those seen in primary neurodegenerative diseases. Numerous studies have investigated the effect of radiation in proliferating cells of the brain, yet the impact in differentiated, post-mitotic neurons, especially the structural and functional alterations remain largely elusive. We identified that microtubule-associated tau is a critical player in neuronal injury response via compartmentalized functions in both repair-centric and synaptic regulatory pathways. Ionizing radiation-induced injury acutely induces increase in phosphorylated tau in the nucleus and directly interacts with histone 2AX (H2AX), a DNA damage repair (DDR) marker. Loss of tau significantly reduced H2AX after irradiation, indicating that tau may play an important role in neuronal DDR response. We also observed that loss of tau increases eukaryotic elongation factor levels after irradiation, the latter being a positive regulator of protein translation. This cascades into a significant increase in synaptic proteins, resulting in disrupted homeostasis. Consequently, novel object recognition test showed decrease in learning and memory in tau-knockout mice after irradiation, and electroencephalographic activity showed increase in delta and theta band oscillations, often seen in dementia patients. Our findings demonstrate tau's previously undefined, multifunctional role in acute responses to injury, ranging from DDR response in the nucleus to synaptic function within a neuron. Such knowledge is vital to develop therapeutic strategies targeting neuronal injury in cognitive decline for at risk and vulnerable populations.

摘要

终末分化细胞(如神经元)中的损伤反应受到有助于稳态维持的信号通路的严格调控。接受脑部放射治疗且发生神经元损伤的癌症患者会出现与原发性神经退行性疾病类似的认知衰退。许多研究调查了辐射对大脑增殖细胞的影响,但辐射对已分化的、有丝分裂后的神经元的影响,尤其是其结构和功能改变,在很大程度上仍不清楚。我们发现,微管相关蛋白tau通过在以修复为中心的和突触调节通路中的区室化功能,在神经元损伤反应中起着关键作用。电离辐射诱导的损伤会急性诱导细胞核中磷酸化tau增加,并直接与DNA损伤修复(DDR)标志物组蛋白2AX(H2AX)相互作用。tau缺失显著降低了辐射后H2AX的水平,表明tau可能在神经元DDR反应中发挥重要作用。我们还观察到,tau缺失会增加辐射后真核生物延伸因子的水平,后者是蛋白质翻译的正调节因子。这进而导致突触蛋白显著增加,从而破坏了稳态。因此,新物体识别测试显示,辐射后tau基因敲除小鼠的学习和记忆能力下降,脑电图活动显示δ波和θ波振荡增加,这在痴呆症患者中很常见。我们的研究结果表明,tau在对损伤的急性反应中具有以前未明确的多功能作用,范围从细胞核中的DDR反应到神经元内的突触功能。这些知识对于为高危和脆弱人群制定针对认知衰退中神经元损伤的治疗策略至关重要。

https://cdn.ncbi.nlm.nih.gov/pmc/blobs/2f21/10925419/913e7b6daae2/nihpp-rs3897741v1-f0006.jpg
https://cdn.ncbi.nlm.nih.gov/pmc/blobs/2f21/10925419/caf06a4e8e1d/nihpp-rs3897741v1-f0001.jpg
https://cdn.ncbi.nlm.nih.gov/pmc/blobs/2f21/10925419/898859cbd970/nihpp-rs3897741v1-f0002.jpg
https://cdn.ncbi.nlm.nih.gov/pmc/blobs/2f21/10925419/27f2070b6fde/nihpp-rs3897741v1-f0003.jpg
https://cdn.ncbi.nlm.nih.gov/pmc/blobs/2f21/10925419/87f58a4bafee/nihpp-rs3897741v1-f0004.jpg
https://cdn.ncbi.nlm.nih.gov/pmc/blobs/2f21/10925419/3b2a2c4fbe86/nihpp-rs3897741v1-f0005.jpg
https://cdn.ncbi.nlm.nih.gov/pmc/blobs/2f21/10925419/913e7b6daae2/nihpp-rs3897741v1-f0006.jpg
https://cdn.ncbi.nlm.nih.gov/pmc/blobs/2f21/10925419/caf06a4e8e1d/nihpp-rs3897741v1-f0001.jpg
https://cdn.ncbi.nlm.nih.gov/pmc/blobs/2f21/10925419/898859cbd970/nihpp-rs3897741v1-f0002.jpg
https://cdn.ncbi.nlm.nih.gov/pmc/blobs/2f21/10925419/27f2070b6fde/nihpp-rs3897741v1-f0003.jpg
https://cdn.ncbi.nlm.nih.gov/pmc/blobs/2f21/10925419/87f58a4bafee/nihpp-rs3897741v1-f0004.jpg
https://cdn.ncbi.nlm.nih.gov/pmc/blobs/2f21/10925419/3b2a2c4fbe86/nihpp-rs3897741v1-f0005.jpg
https://cdn.ncbi.nlm.nih.gov/pmc/blobs/2f21/10925419/913e7b6daae2/nihpp-rs3897741v1-f0006.jpg

相似文献

1
Subcellular functions of tau mediates repair response and synaptic homeostasis in injury.tau蛋白的亚细胞功能介导损伤后的修复反应和突触稳态。
Res Sq. 2024 Feb 29:rs.3.rs-3897741. doi: 10.21203/rs.3.rs-3897741/v1.
2
Subcellular functions of tau mediate repair response and synaptic homeostasis in injury.tau蛋白的亚细胞功能介导损伤后的修复反应和突触稳态。
Mol Psychiatry. 2025 Apr 23. doi: 10.1038/s41380-025-03029-6.
3
Prescription of Controlled Substances: Benefits and Risks管制药品的处方:益处与风险
4
Short-Term Memory Impairment短期记忆障碍
5
Aspects of Genetic Diversity, Host Specificity and Public Health Significance of Single-Celled Intestinal Parasites Commonly Observed in Humans and Mostly Referred to as 'Non-Pathogenic'.人类常见且大多被称为“非致病性”的单细胞肠道寄生虫的遗传多样性、宿主特异性及公共卫生意义
APMIS. 2025 Sep;133(9):e70036. doi: 10.1111/apm.70036.
6
Post-pandemic planning for maternity care for local, regional, and national maternity systems across the four nations: a mixed-methods study.针对四个地区的地方、区域和国家孕产妇保健系统的疫情后规划:一项混合方法研究。
Health Soc Care Deliv Res. 2025 Sep;13(35):1-25. doi: 10.3310/HHTE6611.
7
Elbow Fractures Overview肘部骨折概述
8
A Novel Design of a Portable Birdcage via Meander Line Antenna (MLA) to Lower Beta Amyloid (Aβ) in Alzheimer's Disease.一种通过曲折线天线(MLA)设计的便携式鸟笼,用于降低阿尔茨海默病中的β淀粉样蛋白(Aβ)。
IEEE J Transl Eng Health Med. 2025 Apr 10;13:158-173. doi: 10.1109/JTEHM.2025.3559693. eCollection 2025.
9
The Black Book of Psychotropic Dosing and Monitoring.《精神药物剂量与监测黑皮书》
Psychopharmacol Bull. 2024 Jul 8;54(3):8-59.
10
Management of urinary stones by experts in stone disease (ESD 2025).结石病专家对尿路结石的管理(2025年结石病专家共识)
Arch Ital Urol Androl. 2025 Jun 30;97(2):14085. doi: 10.4081/aiua.2025.14085.

本文引用的文献

1
Translation dysregulation in neurodegenerative diseases: a focus on ALS.神经退行性疾病中的翻译失调:以 ALS 为例。
Mol Neurodegener. 2023 Aug 25;18(1):58. doi: 10.1186/s13024-023-00642-3.
2
Tau, microtubule dynamics, and axonal transport: New paradigms for neurodegenerative disease.tau、微管动态和轴突运输:神经退行性疾病的新范式。
Bioessays. 2023 Aug;45(8):e2200138. doi: 10.1002/bies.202200138.
3
The Increase of Theta Power and Decrease of Alpha/Theta Ratio as a Manifestation of Cognitive Impairment in Parkinson's Disease.
θ波功率增加及α/θ比值降低作为帕金森病认知障碍的一种表现
J Clin Med. 2023 Feb 16;12(4):1569. doi: 10.3390/jcm12041569.
4
The global prevalence of primary central nervous system tumors: a systematic review and meta-analysis.全球原发性中枢神经系统肿瘤的患病率:一项系统评价和荟萃分析。
Eur J Med Res. 2023 Jan 20;28(1):39. doi: 10.1186/s40001-023-01011-y.
5
Error-prone protein synthesis recapitulates early symptoms of Alzheimer disease in aging mice.易出错的蛋白质合成重现了衰老小鼠阿尔茨海默病的早期症状。
Cell Rep. 2022 Sep 27;40(13):111433. doi: 10.1016/j.celrep.2022.111433.
6
Cross-translational models of late-onset cognitive sequelae and their treatment in pediatric brain tumor survivors.儿童脑瘤幸存者迟发性认知后遗症的跨翻译模型及其治疗。
Neuron. 2022 Jul 20;110(14):2215-2241. doi: 10.1016/j.neuron.2022.04.009. Epub 2022 May 5.
7
Failure of DNA double-strand break repair by tau mediates Alzheimer's disease pathology in vitro.tau 介导的 DNA 双链断裂修复失败导致体外阿尔茨海默病病理。
Commun Biol. 2022 Apr 13;5(1):358. doi: 10.1038/s42003-022-03312-0.
8
Genetic Mechanisms Underlying the Evolution of Connectivity in the Human Cortex.人类大脑皮层连接进化的遗传机制。
Front Neural Circuits. 2022 Jan 7;15:787164. doi: 10.3389/fncir.2021.787164. eCollection 2021.
9
Microtubule-Based Mitochondrial Dynamics as a Valuable Therapeutic Target in Cancer.基于微管的线粒体动力学作为癌症中有价值的治疗靶点
Cancers (Basel). 2021 Nov 19;13(22):5812. doi: 10.3390/cancers13225812.
10
Roles of eukaryotic elongation factor 2 kinase (eEF2K) in neuronal plasticity, cognition, and Alzheimer disease.真核延伸因子 2 激酶 (eEF2K) 在神经元可塑性、认知和阿尔茨海默病中的作用。
J Neurochem. 2023 Jul;166(1):47-57. doi: 10.1111/jnc.15541. Epub 2021 Nov 27.