Suppr超能文献

小泛素样修饰蛋白连接酶UBC9的抑制与双微体数量减少及肿瘤进展减缓相关。

Repression of the SUMO-conjugating enzyme UBC9 is associated with lowered double minutes and reduced tumor progression.

作者信息

Wang Yusi, Zou Hongyan, Ji Wei, Huang Min, You Benhui, Sun Nan, Qiao Yuandong, Liu Peng, Xu Lidan, Zhang Xuelong, Cai Mengdi, Kuang Ye, Fu Songbin, Sun Wenjing, Jia Xueyuan, Wu Jie

机构信息

Laboratory of Medical Genetics, Harbin Medical University, Harbin, China.

Key Laboratory of Preservation of Human Genetic Resources and Disease Control in China, Harbin Medical University, Harbin, China.

出版信息

Cancer Biol Ther. 2024 Dec 31;25(1):2323768. doi: 10.1080/15384047.2024.2323768. Epub 2024 Mar 11.

Abstract

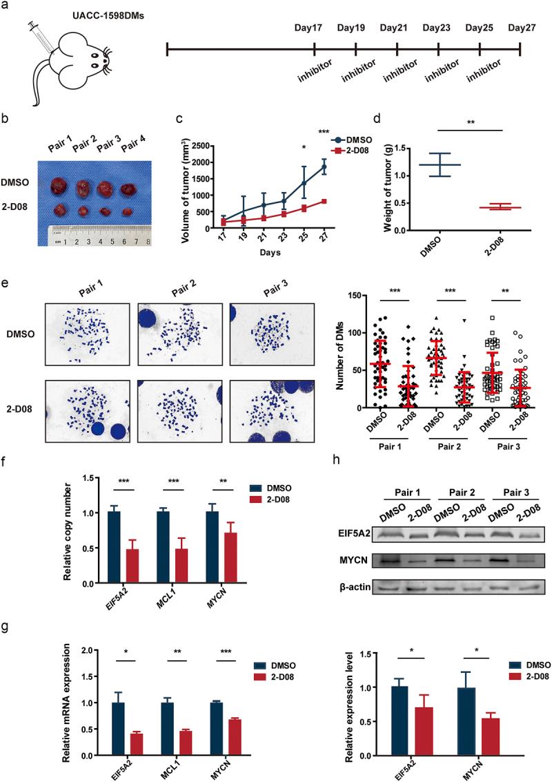
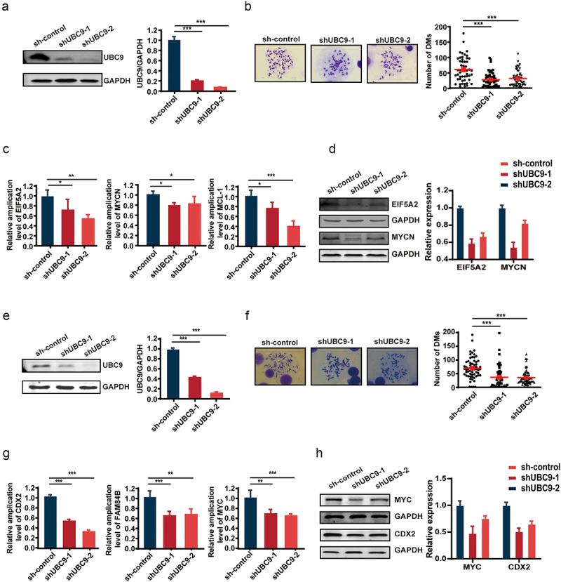
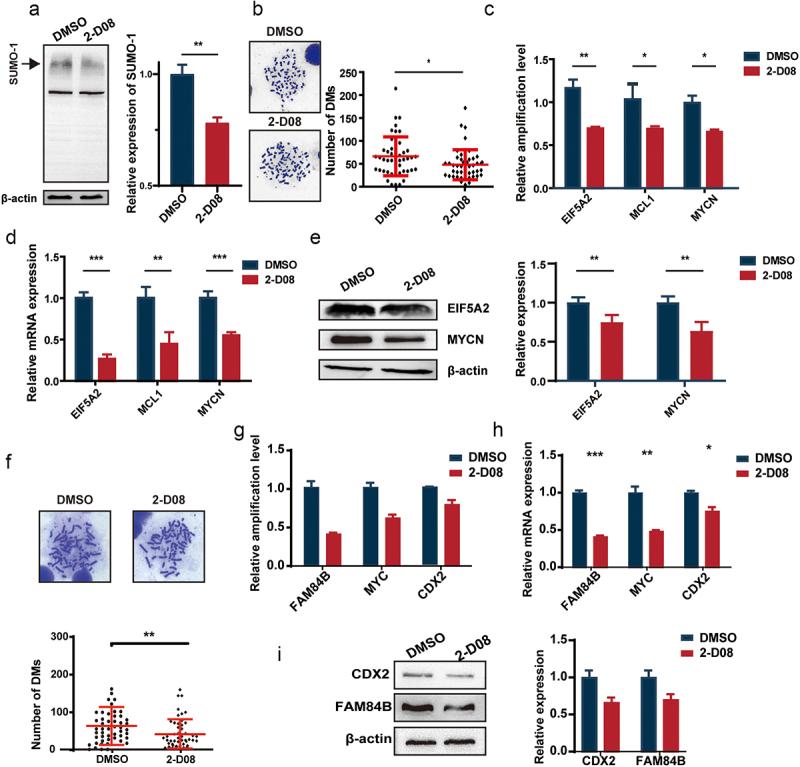
Double minutes (DMs), extrachromosomal gene fragments found within certain tumors, have been noted to carry onco- and drug resistance genes contributing to tumor pathogenesis and progression. After screening for SUMO-related molecule expression within various tumor sample and cell line databases, we found that SUMO-conjugating enzyme UBC9 has been associated with genome instability and tumor cell DM counts, which was confirmed both and . Karyotyping determined DM counts post-UBC9 knockdown or SUMOylation inhibitor 2-D08, while RT-qPCR and Western blot were used to measure DM-carried gene expression . , fluorescence in situ hybridization (FISH) identified micronucleus (MN) expulsion. Western blot and immunofluorescence staining were then used to determine DNA damage extent, and a reporter plasmid system was constructed to detect changes in homologous recombination (HR) and non-homologous end joining (NHEJ) pathways. Our research has shown that UBC9 inhibition is able to attenuate DM formation and lower DM-carried gene expression, in turn reducing tumor growth and malignant phenotype, via MN efflux of DMs and lowering NHEJ activity to increase DNA damage. These findings thus reveal a relationship between heightened UBC9 activity, increased DM counts, and tumor progression, providing a potential approach for targeted therapies, via UBC9 inhibition.

摘要

双微体(DMs)是在某些肿瘤中发现的染色体外基因片段,已被注意到携带致癌和耐药基因,促进肿瘤的发病机制和进展。在对各种肿瘤样本和细胞系数据库中的SUMO相关分子表达进行筛选后,我们发现SUMO结合酶UBC9与基因组不稳定性和肿瘤细胞DM计数有关,这在[具体实验]和[具体实验]中均得到证实。核型分析确定了UBC9敲低或SUMO化抑制剂2-D08后的DM计数,而RT-qPCR和蛋白质印迹法用于测量携带DM的基因表达。[具体实验步骤],荧光原位杂交(FISH)鉴定了微核(MN)排出。然后使用蛋白质印迹法和免疫荧光染色来确定DNA损伤程度,并构建了一个报告质粒系统来检测同源重组(HR)和非同源末端连接(NHEJ)途径的变化。我们的研究表明,抑制UBC9能够减弱DM的形成并降低携带DM的基因表达,进而通过DM的MN外排和降低NHEJ活性来增加DNA损伤,从而减少肿瘤生长和恶性表型。因此,这些发现揭示了UBC9活性增强、DM计数增加与肿瘤进展之间的关系,为通过抑制UBC9进行靶向治疗提供了一种潜在方法。

https://cdn.ncbi.nlm.nih.gov/pmc/blobs/ac73/10936631/ca316adc53ea/KCBT_A_2323768_F0001_OC.jpg

文献AI研究员

20分钟写一篇综述,助力文献阅读效率提升50倍。

立即体验

用中文搜PubMed

大模型驱动的PubMed中文搜索引擎

马上搜索

文档翻译

学术文献翻译模型,支持多种主流文档格式。

立即体验