Suppr超能文献

基于加权基因共表达网络分析(WGCNA)和套索(LASSO)分析鉴定糖尿病性心肌病中的重要模块和生物标志物。

Identification of important modules and biomarkers in diabetic cardiomyopathy based on WGCNA and LASSO analysis.

作者信息

Cui Min, Wu Hao, An Yajuan, Liu Yue, Wei Liping, Qi Xin

机构信息

School of Medicine, Nankai University, Tianjin, China.

Department of Cardiology, Tianjin Union Medical Center, Tianjin, China.

出版信息

Front Endocrinol (Lausanne). 2024 Feb 8;15:1185062. doi: 10.3389/fendo.2024.1185062. eCollection 2024.

Abstract

BACKGROUND

Diabetic cardiomyopathy (DCM) lacks specific and sensitive biomarkers, and its diagnosis remains a challenge. Therefore, there is an urgent need to develop useful biomarkers to help diagnose and evaluate the prognosis of DCM. This study aims to find specific diagnostic markers for diabetic cardiomyopathy.

METHODS

Two datasets (GSE106180 and GSE161827) from the GEO database were integrated to identify differentially expressed genes (DEGs) between control and type 2 diabetic cardiomyopathy. We assessed the infiltration of immune cells and used weighted coexpression network analysis (WGCNA) to construct the gene coexpression network. Then we performed a clustering analysis. Finally, a diagnostic model was built by the least absolute shrinkage and selection operator (LASSO).

RESULTS

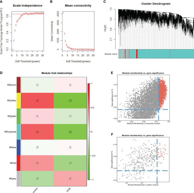
A total of 3066 DEGs in the GSE106180 and GSE161827 datasets. There were differences in immune cell infiltration. According to gene significance (GS) > 0.2 and module membership (MM) > 0.8, 41 yellow Module genes and 1474 turquoise Module genes were selected. Hub genes were mainly related to the "proteasomal protein catabolic process", "mitochondrial matrix" and "protein processing in endoplasmic reticulum" pathways. LASSO was used to construct a diagnostic model composed of OXCT1, CACNA2D2, BCL7B, EGLN3, GABARAP, and ACADSB and verified it in the GSE163060 and GSE175988 datasets with AUCs of 0.9333 (95% CI: 0.7801-1) and 0.96 (95% CI: 0.8861-1), respectively. H9C2 cells were verified, and the results were similar to the bioinformatics analysis.

CONCLUSION

We constructed a diagnostic model of DCM, and OXCT1, CACNA2D2, BCL7B, EGLN3, GABARAP, and ACADSB were potential biomarkers, which may provide new insights for improving the ability of early diagnosis and treatment of diabetic cardiomyopathy.

摘要

背景

糖尿病性心肌病(DCM)缺乏特异性和敏感性的生物标志物,其诊断仍然是一项挑战。因此,迫切需要开发有用的生物标志物来帮助诊断和评估DCM的预后。本研究旨在寻找糖尿病性心肌病的特异性诊断标志物。

方法

整合来自基因表达综合数据库(GEO数据库)的两个数据集(GSE106180和GSE161827),以鉴定对照与2型糖尿病性心肌病之间的差异表达基因(DEG)。我们评估了免疫细胞的浸润情况,并使用加权共表达网络分析(WGCNA)构建基因共表达网络。然后进行聚类分析。最后,通过最小绝对收缩和选择算子(LASSO)建立诊断模型。

结果

GSE106180和GSE161827数据集中共有3066个DEG。免疫细胞浸润存在差异。根据基因显著性(GS)>0.2和模块成员度(MM)>0.8,选择了41个黄色模块基因和1474个绿松石色模块基因。枢纽基因主要与“蛋白酶体蛋白分解代谢过程”、“线粒体基质”和“内质网中的蛋白质加工”途径相关。使用LASSO构建了一个由OXCT1、CACNA2D2、BCL7B、EGLN3、GABARAP和ACADSB组成的诊断模型,并在GSE163060和GSE175988数据集中进行验证,其曲线下面积(AUC)分别为0.9333(95%置信区间:0.7801-1)和0.96(95%置信区间:0.8861-1)。对H9C2细胞进行了验证,结果与生物信息学分析相似。

结论

我们构建了DCM的诊断模型,OXCT1、CACNA2D2、BCL7B、EGLN3、GABARAP和ACADSB是潜在的生物标志物,这可能为提高糖尿病性心肌病的早期诊断和治疗能力提供新的见解。

https://cdn.ncbi.nlm.nih.gov/pmc/blobs/53c6/10926887/734c9550da90/fendo-15-1185062-g001.jpg

文献检索

告别复杂PubMed语法,用中文像聊天一样搜索,搜遍4000万医学文献。AI智能推荐,让科研检索更轻松。

立即免费搜索

文件翻译

保留排版,准确专业,支持PDF/Word/PPT等文件格式,支持 12+语言互译。

免费翻译文档

深度研究

AI帮你快速写综述,25分钟生成高质量综述,智能提取关键信息,辅助科研写作。

立即免费体验