College of Horticulture, Shenyang Agricultural University, Shenyang 110866, China.
Int J Mol Sci. 2024 Mar 4;25(5):2964. doi: 10.3390/ijms25052964.
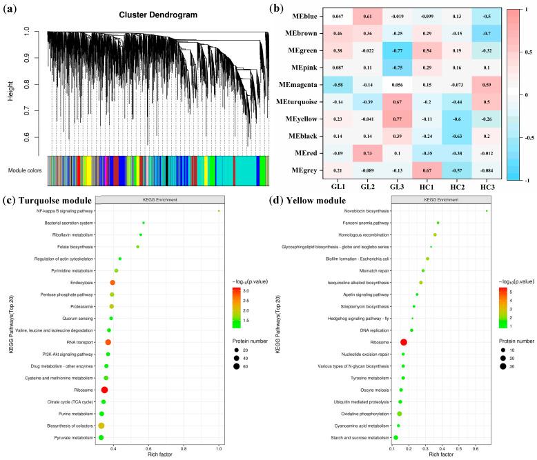
is considered the ancestor of the modern cultivated apple, with a high value for apple tolerance breeding. Despite studies on the temperature adaptability of carried out at a physiological response and the genome level, information on the proteome changes of during dormancy is limited, especially about the subtypes. In this study, a DIA-based approach was employed to screen and identify differential proteins involved in three overwintering periods of flower buds in two subtypes ( f. , GL; f. , HC) with different overwintering adaptabilities. The proteomic analysis revealed that the number of the down-regulated differential expression proteins (DEPs) was obviously higher than that of the up-regulated DEPs in the HC vs. GL groups, especially at the dormancy stage and dormancy-release stage. Through functional classification of those DEPs, the majority of the DEPs in the HC vs. GL groups were associated with protein processing in the endoplasmic reticulum, oxidative phosphorylation, starch and sucrose metabolism and ribosomes. Through WGCNA analysis, tricarboxylic acid cycle and pyruvate metabolism were highly correlated with the overwintering stages; oxidative phosphorylation and starch and sucrose metabolism were highly correlated with the subtypes. This result suggests that the down-regulation of DEPs, which are predominantly enriched in these pathways, could potentially contribute to the lower cold tolerance observed in HC during overwintering stage.
被认为是现代栽培苹果的祖先,具有很高的苹果耐逆育种价值。尽管在生理反应和基因组水平上对 进行了温度适应性研究,但关于休眠过程中 变化的蛋白质组信息有限,特别是关于 亚型的信息。在这项研究中,采用基于 DIA 的方法筛选和鉴定了两个具有不同越冬适应性的 亚型( f., GL; f., HC)中三个越冬时期的花芽中涉及的差异蛋白。蛋白质组分析表明,在 HC 与 GL 组中,下调差异表达蛋白(DEPs)的数量明显高于上调 DEPs 的数量,尤其是在休眠期和休眠释放期。通过对这些 DEPs 的功能分类,HC 与 GL 组中的大多数 DEPs 与内质网中的蛋白质加工、氧化磷酸化、淀粉和蔗糖代谢以及核糖体有关。通过 WGCNA 分析,三羧酸循环和丙酮酸代谢与越冬阶段高度相关;氧化磷酸化和淀粉及蔗糖代谢与 亚型高度相关。这一结果表明,这些途径中主要富集的下调 DEPs 可能导致 HC 在越冬期间表现出较低的耐寒性。