Zhu Qiang, Combs Matthew E, Bowles Dawn E, Gross Ryan T, Mendiola Pla Michelle, Mack Christopher P, Taylor Joan M
Department of Pathology and Laboratory Medicine, University of North Carolina, Chapel Hill, NC 27599, USA.
Division of Surgical Sciences, Duke University Medical Center, Durham, NC 27710, USA.
Cells. 2024 Mar 4;13(5):448. doi: 10.3390/cells13050448.
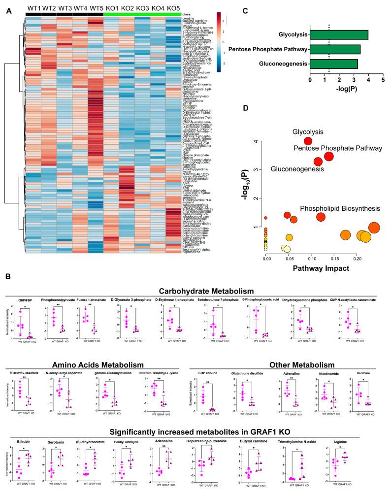
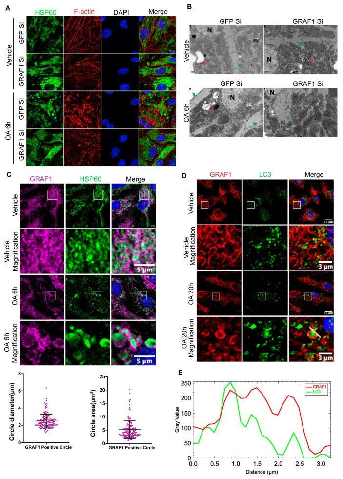
Cardiomyocytes rely on proper mitochondrial homeostasis to maintain contractility and achieve optimal cardiac performance. Mitochondrial homeostasis is controlled by mitochondrial fission, fusion, and mitochondrial autophagy (mitophagy). Mitophagy plays a particularly important role in promoting the degradation of dysfunctional mitochondria in terminally differentiated cells. However, the precise mechanisms by which this is achieved in cardiomyocytes remain opaque. Our study identifies GRAF1 as an important mediator in PINK1-Parkin pathway-dependent mitophagy. Depletion of GRAF1 () in cardiomyocytes results in actin remodeling defects, suboptimal mitochondria clustering, and clearance. Mechanistically, GRAF1 promotes Parkin-LC3 complex formation and directs autophagosomes to damaged mitochondria. Herein, we found that these functions are regulated, at least in part, by the direct binding of GRAF1 to phosphoinositides (PI(3)P, PI(4)P, and PI(5)P) on autophagosomes. In addition, PINK1-dependent phosphorylation of Parkin promotes Parkin-GRAF1-LC3 complex formation, and PINK1-dependent phosphorylation of GRAF1 (on S668 and S671) facilitates the clustering and clearance of mitochondria. Herein, we developed new phosphor-specific antibodies to these sites and showed that these post-translational modifications are differentially modified in human hypertrophic cardiomyopathy and dilated cardiomyopathy. Furthermore, our metabolic studies using serum collected from isoproterenol-treated WT and GRAF1 mice revealed defects in mitophagy-dependent cardiomyocyte fuel flexibility that have widespread impacts on systemic metabolism. In summary, our study reveals that GRAF1 co-regulates actin and membrane dynamics to promote cardiomyocyte mitophagy and that dysregulation of GRAF1 post-translational modifications may underlie cardiac disease pathogenesis.
心肌细胞依赖适当的线粒体稳态来维持收缩能力并实现最佳心脏功能。线粒体稳态由线粒体分裂、融合和线粒体自噬(mitophagy)控制。线粒体自噬在促进终末分化细胞中功能失调的线粒体降解方面发挥着特别重要的作用。然而,在心肌细胞中实现这一过程的精确机制仍不明确。我们的研究确定GRAF1是PINK1-Parkin通路依赖性线粒体自噬中的重要介质。心肌细胞中GRAF1的缺失导致肌动蛋白重塑缺陷、线粒体聚集和清除不理想。从机制上讲,GRAF1促进Parkin-LC3复合物形成,并将自噬体导向受损线粒体。在此,我们发现这些功能至少部分受GRAF1与自噬体上的磷酸肌醇(PI(3)P、PI(4)P和PI(5)P)直接结合的调节。此外,Parkin的PINK1依赖性磷酸化促进Parkin-GRAF1-LC3复合物形成,而GRAF1(在S668和S671位点)的PINK1依赖性磷酸化促进线粒体的聚集和清除。在此,我们针对这些位点开发了新的磷酸化特异性抗体,并表明这些翻译后修饰在人类肥厚性心肌病和扩张型心肌病中存在差异修饰。此外,我们使用从异丙肾上腺素处理的野生型和GRAF1基因敲除小鼠收集的血清进行的代谢研究揭示了线粒体自噬依赖性心肌细胞燃料灵活性缺陷,这对全身代谢有广泛影响。总之,我们的研究表明GRAF1共同调节肌动蛋白和膜动力学以促进心肌细胞线粒体自噬,并且GRAF1翻译后修饰的失调可能是心脏疾病发病机制的基础。