• 文献检索
  • 文档翻译
  • 深度研究
  • 学术资讯
  • Suppr Zotero 插件Zotero 插件
  • 邀请有礼
  • 套餐&价格
  • 历史记录
应用&插件
Suppr Zotero 插件Zotero 插件浏览器插件Mac 客户端Windows 客户端微信小程序
定价
高级版会员购买积分包购买API积分包
服务
文献检索文档翻译深度研究API 文档MCP 服务
关于我们
关于 Suppr公司介绍联系我们用户协议隐私条款
关注我们

Suppr 超能文献

核心技术专利:CN118964589B侵权必究
粤ICP备2023148730 号-1Suppr @ 2026

文献检索

告别复杂PubMed语法,用中文像聊天一样搜索,搜遍4000万医学文献。AI智能推荐,让科研检索更轻松。

立即免费搜索

文件翻译

保留排版,准确专业,支持PDF/Word/PPT等文件格式,支持 12+语言互译。

免费翻译文档

深度研究

AI帮你快速写综述,25分钟生成高质量综述,智能提取关键信息,辅助科研写作。

立即免费体验

肿瘤内皮细胞衍生的 KLK10 加速结肠癌细胞增殖和血源性肝转移形成。

KLK10 derived from tumor endothelial cells accelerates colon cancer cell proliferation and hematogenous liver metastasis formation.

机构信息

Department of Gastroenterological Surgery, Graduate School of Medicine, Osaka University, Osaka, Japan.

出版信息

Cancer Sci. 2024 May;115(5):1520-1535. doi: 10.1111/cas.16144. Epub 2024 Mar 12.

DOI:10.1111/cas.16144
PMID:38475666
原文链接:https://pmc.ncbi.nlm.nih.gov/articles/PMC11093189/
Abstract

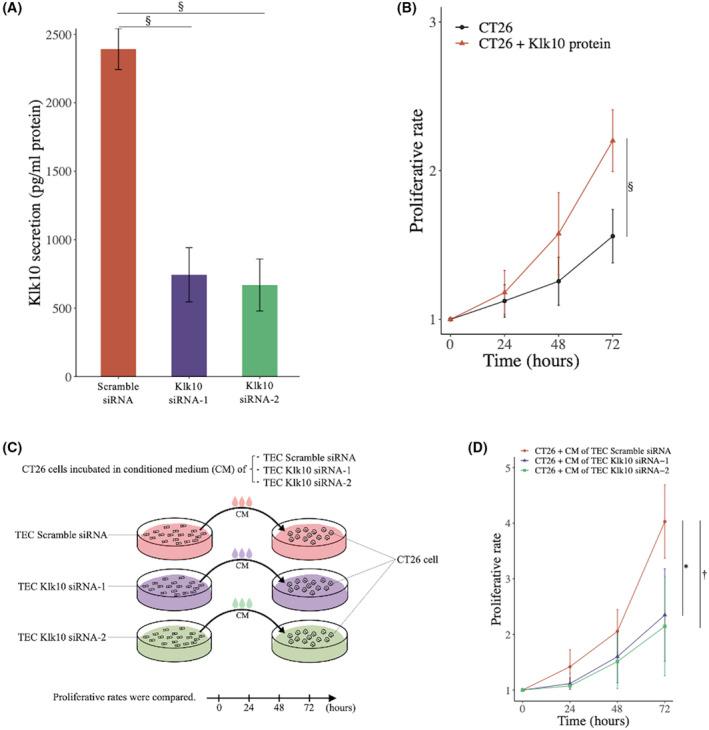
Tumor endothelial cells (TECs), which are thought to be structurally and functionally different from normal endothelial cells (NECs), are increasingly attracting attention as a therapeutic target in hypervascular malignancies. Although colorectal liver metastasis (CRLM) tumors are hypovascular, inhibitors of angiogenesis are a key drug in multidisciplinary therapy, and TECs might be involved in the development and progression of cancer. Here, we analyzed the function of TEC in the CRLM tumor microenvironment. We used a murine colon cancer cell line (CT26) and isolated TECs from CRLM tumors. TECs showed higher proliferation and migration than NECs. Coinjection of CT26 and TECs yielded rapid tumor formation in vivo. Immunofluorescence analysis showed that coinjection of CT26 and TECs increased vessel formation and Ki-67 cells. Transcriptome analysis identified kallikrein-related peptide 10 (KLK10) as a candidate target. Coinjection of CT26 and TECs after KLK10 downregulation with siRNA suppressed tumor formation in vivo. TEC secretion of KLK10 decreased after KLK10 downregulation, and conditioned medium after KLK10 knockdown in TECs suppressed CT26 proliferative activity. Double immunofluorescence staining of KLK10 and CD31 in CRLM tissues revealed a significant correlation between poor prognosis and positive KLK10 expression in TECs and tumor cells. On multivariate analysis, KLK10 expression was an independent prognostic factor in disease-free survival. In conclusion, KLK10 derived from TECs accelerates colon cancer cell proliferation and hematogenous liver metastasis formation. KLK10 in TECs might offer a promising therapeutic target in CRLM.

摘要

肿瘤内皮细胞(TECs)被认为在结构和功能上与正常内皮细胞(NECs)不同,作为富血管恶性肿瘤的治疗靶点,越来越受到关注。虽然结直肠癌肝转移(CRLM)肿瘤是低血管的,但血管生成抑制剂是多学科治疗的关键药物,而 TECs 可能参与癌症的发生和发展。在这里,我们分析了 TEC 在 CRLM 肿瘤微环境中的功能。我们使用了一种鼠结肠癌细胞系(CT26),并从 CRLM 肿瘤中分离出 TECs。TECs 的增殖和迁移能力高于 NECs。CT26 和 TECs 的共注射在体内迅速形成肿瘤。免疫荧光分析表明,CT26 和 TECs 的共注射增加了血管形成和 Ki-67 细胞。转录组分析确定激肽释放酶相关肽 10(KLK10)为候选靶标。用 siRNA 下调 KLK10 后,共注射 CT26 和 TECs 抑制了体内肿瘤的形成。KLK10 下调后,TEC 分泌的 KLK10 减少,KLK10 敲低的条件培养基抑制了 CT26 的增殖活性。CRLM 组织中 KLK10 和 CD31 的双重免疫荧光染色显示,TEC 和肿瘤细胞中 KLK10 阳性表达与不良预后显著相关。多因素分析显示,KLK10 表达是无病生存的独立预后因素。综上所述,TEC 衍生的 KLK10 加速了结肠癌细胞的增殖和血行性肝转移的形成。TEC 中的 KLK10 可能是 CRLM 的一个有前途的治疗靶点。

https://cdn.ncbi.nlm.nih.gov/pmc/blobs/4fa1/11093189/bb0f2184372e/CAS-115-1520-g002.jpg
https://cdn.ncbi.nlm.nih.gov/pmc/blobs/4fa1/11093189/96f69ead8251/CAS-115-1520-g007.jpg
https://cdn.ncbi.nlm.nih.gov/pmc/blobs/4fa1/11093189/3fc2c8e1b80f/CAS-115-1520-g005.jpg
https://cdn.ncbi.nlm.nih.gov/pmc/blobs/4fa1/11093189/177929ec71fc/CAS-115-1520-g003.jpg
https://cdn.ncbi.nlm.nih.gov/pmc/blobs/4fa1/11093189/a6a1d888693f/CAS-115-1520-g004.jpg
https://cdn.ncbi.nlm.nih.gov/pmc/blobs/4fa1/11093189/72012a7156ff/CAS-115-1520-g006.jpg
https://cdn.ncbi.nlm.nih.gov/pmc/blobs/4fa1/11093189/bb0f2184372e/CAS-115-1520-g002.jpg
https://cdn.ncbi.nlm.nih.gov/pmc/blobs/4fa1/11093189/96f69ead8251/CAS-115-1520-g007.jpg
https://cdn.ncbi.nlm.nih.gov/pmc/blobs/4fa1/11093189/3fc2c8e1b80f/CAS-115-1520-g005.jpg
https://cdn.ncbi.nlm.nih.gov/pmc/blobs/4fa1/11093189/177929ec71fc/CAS-115-1520-g003.jpg
https://cdn.ncbi.nlm.nih.gov/pmc/blobs/4fa1/11093189/a6a1d888693f/CAS-115-1520-g004.jpg
https://cdn.ncbi.nlm.nih.gov/pmc/blobs/4fa1/11093189/72012a7156ff/CAS-115-1520-g006.jpg
https://cdn.ncbi.nlm.nih.gov/pmc/blobs/4fa1/11093189/bb0f2184372e/CAS-115-1520-g002.jpg

相似文献

1
KLK10 derived from tumor endothelial cells accelerates colon cancer cell proliferation and hematogenous liver metastasis formation.肿瘤内皮细胞衍生的 KLK10 加速结肠癌细胞增殖和血源性肝转移形成。
Cancer Sci. 2024 May;115(5):1520-1535. doi: 10.1111/cas.16144. Epub 2024 Mar 12.
2
Tumor endothelial cell-induced CD8 T-cell exhaustion via GPNMB in hepatocellular carcinoma.肿瘤内皮细胞通过 GPNMB 诱导肝细胞癌中 CD8 T 细胞耗竭。
Cancer Sci. 2022 May;113(5):1625-1638. doi: 10.1111/cas.15331. Epub 2022 Mar 24.
3
Isolated tumor endothelial cells maintain specific character during long-term culture.孤立肿瘤内皮细胞在长期培养中保持特定特征。
Biochem Biophys Res Commun. 2010 Apr 16;394(4):947-54. doi: 10.1016/j.bbrc.2010.03.089. Epub 2010 Mar 17.
4
Interleukin-17F suppressed colon cancer by enhancing caspase 4 mediated pyroptosis of endothelial cells.白细胞介素-17F 通过增强半胱氨酸天冬氨酸蛋白酶 4 介导的内皮细胞细胞焦亡来抑制结肠癌。
Sci Rep. 2024 Aug 7;14(1):18363. doi: 10.1038/s41598-024-69436-x.
5
Human hepatocellular carcinoma tumor-derived endothelial cells manifest increased angiogenesis capability and drug resistance compared with normal endothelial cells.与正常内皮细胞相比,人肝细胞癌肿瘤来源的内皮细胞表现出更强的血管生成能力和耐药性。
Clin Cancer Res. 2009 Aug 1;15(15):4838-46. doi: 10.1158/1078-0432.CCR-08-2780. Epub 2009 Jul 28.
6
CXCL12-CXCR7 axis is important for tumor endothelial cell angiogenic property.CXCL12-CXCR7轴对肿瘤内皮细胞的血管生成特性至关重要。
Int J Cancer. 2015 Dec 15;137(12):2825-36. doi: 10.1002/ijc.29655. Epub 2015 Jul 2.
7
Carbonic anhydrase 2 (CAII) supports tumor blood endothelial cell survival under lactic acidosis in the tumor microenvironment.碳酸酐酶 2(CAII)在肿瘤微环境的酸中毒条件下支持肿瘤血管内皮细胞的存活。
Cell Commun Signal. 2019 Dec 17;17(1):169. doi: 10.1186/s12964-019-0478-4.
8
Lysyl oxidase secreted by tumour endothelial cells promotes angiogenesis and metastasis.肿瘤内皮细胞分泌的赖氨酰氧化酶促进血管生成和转移。
Br J Cancer. 2013 Oct 15;109(8):2237-47. doi: 10.1038/bjc.2013.535. Epub 2013 Sep 17.
9
Isolation of Human Endothelial Cells from Normal Colon and Colorectal Carcinoma - An Improved Protocol.从正常结肠和结直肠癌中分离人内皮细胞——一种改进方案
J Vis Exp. 2018 Apr 4(134):57400. doi: 10.3791/57400.
10
Aberrant upregulation of KLK10 promotes metastasis via enhancement of EMT and FAK/SRC/ERK axis in PDAC.KLK10 的异常上调通过增强 EMT 和 FAK/SRC/ERK 轴促进 PDAC 转移。
Biochem Biophys Res Commun. 2018 May 15;499(3):584-593. doi: 10.1016/j.bbrc.2018.03.194. Epub 2018 Apr 4.

引用本文的文献

1
The role of glycan-lectin interactions in the tumor microenvironment: immunosuppression regulators of colorectal cancer.聚糖-凝集素相互作用在肿瘤微环境中的作用:结直肠癌的免疫抑制调节因子
Am J Cancer Res. 2025 Apr 15;15(4):1347-1383. doi: 10.62347/WBJL4045. eCollection 2025.
2
SCGB3A1-Epi and KLK10-Epi Crosstalk With Fibroblasts Promotes Liver Metastasis of Breast Cancer and Pancreatic Ductal Adenocarcinoma.SCGB3A1-Epi和KLK10-Epi与成纤维细胞的相互作用促进乳腺癌和胰腺导管腺癌的肝转移。
Cancer Med. 2025 May;14(9):e70904. doi: 10.1002/cam4.70904.
3
Liver Metastasis in Cancer: Molecular Mechanisms and Management.

本文引用的文献

1
DUSP1 regulates the JAK2/STAT3 signaling pathway through targeting miR-21 in cervical cancer cells.DUSP1 通过靶向宫颈癌细胞中的 miR-21 调节 JAK2/STAT3 信号通路。
Cell Mol Biol (Noisy-le-grand). 2023 Aug 31;69(8):40-44. doi: 10.14715/cmb/2023.69.8.6.
2
HSF4 promotes tumor progression of colorectal cancer by transactivating c-MET.HSF4 通过反式激活 c-MET 促进结直肠癌的肿瘤进展。
Mol Cell Biochem. 2023 May;478(5):1141-1150. doi: 10.1007/s11010-022-04582-2. Epub 2022 Oct 13.
3
Polyamine synthesis enzyme AMD1 is closely related to the tumorigenesis and prognosis of human breast cancer.
癌症中的肝转移:分子机制与治疗
MedComm (2020). 2025 Feb 27;6(3):e70119. doi: 10.1002/mco2.70119. eCollection 2025 Mar.
4
Clinical significance of ribosomal protein S15 expression in patients with colorectal cancer liver metastases.核糖体蛋白 S15 在结直肠癌肝转移患者中的表达的临床意义。
J Hepatobiliary Pancreat Sci. 2024 Sep;31(9):611-624. doi: 10.1002/jhbp.12012. Epub 2024 Jun 4.
多胺合成酶 AMD1 与人乳腺癌的发生和预后密切相关。
Exp Cell Res. 2022 Aug 15;417(2):113235. doi: 10.1016/j.yexcr.2022.113235. Epub 2022 Jun 4.
4
Tumor endothelial cell-induced CD8 T-cell exhaustion via GPNMB in hepatocellular carcinoma.肿瘤内皮细胞通过 GPNMB 诱导肝细胞癌中 CD8 T 细胞耗竭。
Cancer Sci. 2022 May;113(5):1625-1638. doi: 10.1111/cas.15331. Epub 2022 Mar 24.
5
Stable flow-induced expression of KLK10 inhibits endothelial inflammation and atherosclerosis.稳定的血流诱导 KLK10 的表达可抑制血管内皮炎症和动脉粥样硬化。
Elife. 2022 Jan 11;11:e72579. doi: 10.7554/eLife.72579.
6
Role of tumor/endothelial cell interactions in tumor growth and metastasis.肿瘤/内皮细胞相互作用在肿瘤生长和转移中的作用。
Exp Oncol. 2021 Jun;43(2):104-110. doi: 10.32471/exp-oncology.2312-8852.vol-43-no-2.16157.
7
Global Cancer Statistics 2020: GLOBOCAN Estimates of Incidence and Mortality Worldwide for 36 Cancers in 185 Countries.《全球癌症统计数据 2020:全球 185 个国家和地区 36 种癌症的发病率和死亡率估计》。
CA Cancer J Clin. 2021 May;71(3):209-249. doi: 10.3322/caac.21660. Epub 2021 Feb 4.
8
Inhibition of glycolytic activator PFKFB3 suppresses tumor growth and induces tumor vessel normalization in hepatocellular carcinoma.抑制糖酵解激活剂 PFKFB3 可抑制肝癌的肿瘤生长并诱导肿瘤血管正常化。
Cancer Lett. 2021 Mar 1;500:29-40. doi: 10.1016/j.canlet.2020.12.011. Epub 2020 Dec 8.
9
Anterior Approach vs Conventional Hepatectomy for Resection of Colorectal Liver Metastasis: A Randomized Clinical Trial.前入路与传统肝切除术治疗结直肠癌肝转移的随机临床试验。
JAMA Surg. 2021 Jan 1;156(1):31-40. doi: 10.1001/jamasurg.2020.5050.
10
Kallikrein-related peptidase (KLK10) cessation blunts colorectal cancer cell growth and glucose metabolism by regulating the PI3K/Akt/mTOR pathway.激肽释放酶相关肽酶(KLK10)的抑制会通过调节 PI3K/Akt/mTOR 通路来抑制结直肠癌细胞的生长和葡萄糖代谢。
Neoplasma. 2020 Jul;67(4):889-897. doi: 10.4149/neo_2020_190814N758. Epub 2020 May 6.