Suppr超能文献

淀粉样 β 寡聚体通过周细胞介导的内皮功能障碍诱导脑血管病。

Amyloid β oligomer induces cerebral vasculopathy via pericyte-mediated endothelial dysfunction.

机构信息

Department of Anesthesiology, Sun Yat-Sen Memorial Hospital, Sun Yat-Sen University, Guangzhou, 510120, China.

Department of Neurology, Sun Yat-Sen Memorial Hospital, Sun Yat-Sen University, Guangzhou, 510120, China.

出版信息

Alzheimers Res Ther. 2024 Mar 12;16(1):56. doi: 10.1186/s13195-024-01423-w.

Abstract

BACKGROUND

Although abnormal accumulation of amyloid beta (Aβ) protein is thought to be the main cause of Alzheimer's disease (AD), emerging evidence suggests a pivotal vascular contribution to AD. Aberrant amyloid β induces neurovascular dysfunction, leading to changes in the morphology and function of the microvasculature. However, little is known about the underlying mechanisms between Aβ deposition and vascular injuries. Recent studies have revealed that pericytes play a substantial role in the vasculopathy of AD. Additional research is imperative to attain a more comprehensive understanding.

METHODS

Two-photon microscopy and laser speckle imaging were used to examine cerebrovascular dysfunction. Aβ oligomer stereotactic injection model was established to explain the relationship between Aβ and vasculopathy. Immunofluorescence staining, western blot, and real-time PCR were applied to detect the morphological and molecular alternations of pericytes. Primary cultured pericytes and bEnd.3 cells were employed to explore the underlying mechanisms.

RESULTS

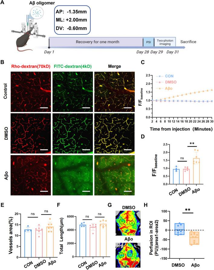
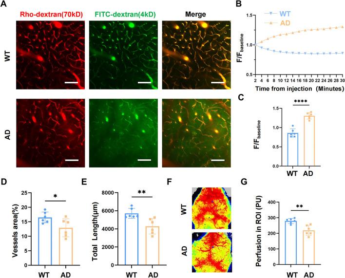
Vasculopathy including BBB damage, hypoperfusion, and low vessel density were found in the cortex of 8 to 10-month-old 5xFAD mice. A similar phenomenon accompanied by pericyte degeneration appeared in an Aβ-injected model, suggesting a direct relationship between Aβ and vascular dysfunction. Pericytes showed impaired features including low PDGFRβ expression and increased pro-inflammatory chemokines secretion under the administration of Aβ in vitro, of which supernatant cultured with bEND.3 cells led to significant endothelial dysfunction characterized by TJ protein deficiency.

CONCLUSIONS

Our results provide new insights into the pathogenic mechanism underlying Aβ-induced vasculopathy. Targeting pericyte therapies are promising to ameliorate vascular dysfunction in AD.

摘要

背景

尽管异常积聚的淀粉样β(Aβ)蛋白被认为是阿尔茨海默病(AD)的主要原因,但新出现的证据表明血管在 AD 中起着关键作用。异常的淀粉样β会导致神经血管功能障碍,从而导致微血管形态和功能发生变化。然而,人们对 Aβ沉积与血管损伤之间的潜在机制知之甚少。最近的研究表明,周细胞在 AD 的血管病变中起着重要作用。需要进一步的研究来获得更全面的认识。

方法

使用双光子显微镜和激光散斑成像来检查脑血管功能障碍。通过 Aβ寡聚体立体定向注射模型来解释 Aβ与血管病变之间的关系。免疫荧光染色、Western blot 和实时 PCR 用于检测周细胞的形态和分子变化。原代培养的周细胞和 bEnd.3 细胞用于探讨潜在的机制。

结果

在 8 至 10 月龄的 5xFAD 小鼠的皮质中发现了包括 BBB 损伤、灌注不足和血管密度降低在内的血管病变。在 Aβ注射模型中也出现了类似的现象,同时伴有周细胞退化,表明 Aβ与血管功能障碍之间存在直接关系。体外给予 Aβ后,周细胞表现出受损特征,包括 PDGFRβ表达降低和促炎趋化因子分泌增加,其中与 bEND.3 细胞共培养的上清液导致 TJ 蛋白缺乏的显著内皮功能障碍。

结论

我们的结果为 Aβ 诱导的血管病变的发病机制提供了新的见解。针对周细胞的治疗方法有望改善 AD 中的血管功能障碍。

https://cdn.ncbi.nlm.nih.gov/pmc/blobs/d9d7/10935813/d1b093193a03/13195_2024_1423_Fig1_HTML.jpg

文献检索

告别复杂PubMed语法,用中文像聊天一样搜索,搜遍4000万医学文献。AI智能推荐,让科研检索更轻松。

立即免费搜索

文件翻译

保留排版,准确专业,支持PDF/Word/PPT等文件格式,支持 12+语言互译。

免费翻译文档

深度研究

AI帮你快速写综述,25分钟生成高质量综述,智能提取关键信息,辅助科研写作。

立即免费体验