State Key Laboratory of Plant Environmental Resilience, College of Biological Sciences, China Agricultural University, Beijing, China.
Department of Plant Microbe Interactions, Max Planck Institute for Plant Breeding Research, Cologne, Germany.
Nature. 2024 Mar;627(8005):847-853. doi: 10.1038/s41586-024-07183-9. Epub 2024 Mar 13.
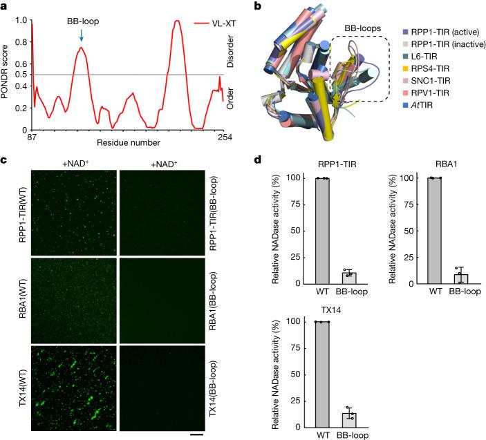
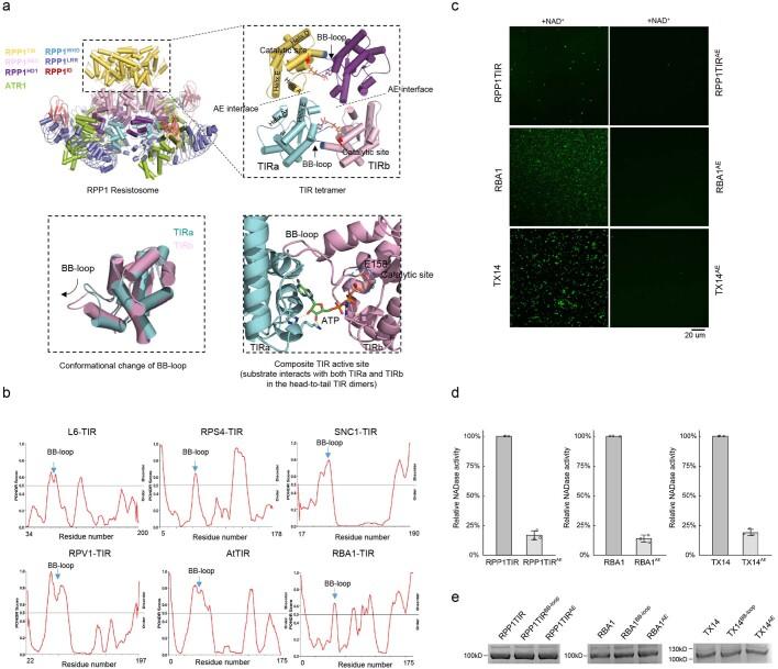
Plant nucleotide-binding leucine-rich repeat (NLR) immune receptors with an N-terminal Toll/interleukin-1 receptor (TIR) domain mediate recognition of strain-specific pathogen effectors, typically via their C-terminal ligand-sensing domains. Effector binding enables TIR-encoded enzymatic activities that are required for TIR-NLR (TNL)-mediated immunity. Many truncated TNL proteins lack effector-sensing domains but retain similar enzymatic and immune activities. The mechanism underlying the activation of these TIR domain proteins remain unclear. Here we show that binding of the TIR substrates NAD and ATP induces phase separation of TIR domain proteins in vitro. A similar condensation occurs with a TIR domain protein expressed via its native promoter in response to pathogen inoculation in planta. The formation of TIR condensates is mediated by conserved self-association interfaces and a predicted intrinsically disordered loop region of TIRs. Mutations that disrupt TIR condensates impair the cell death activity of TIR domain proteins. Our data reveal phase separation as a mechanism for the activation of TIR domain proteins and provide insight into substrate-induced autonomous activation of TIR signalling to confer plant immunity.
植物核苷酸结合富含亮氨酸重复(NLR)免疫受体具有 N 端 Toll/白细胞介素-1 受体(TIR)结构域,通过其 C 端配体感应结构域介导对菌株特异性效应子的识别。效应子结合使 TIR 编码的酶活性成为 TIR-NLR(TNL)介导免疫所必需的。许多截短的 TNL 蛋白缺乏效应子感应结构域,但保留了相似的酶和免疫活性。这些 TIR 结构域蛋白激活的机制尚不清楚。在这里,我们表明 TIR 底物 NAD 和 ATP 的结合诱导 TIR 结构域蛋白在体外相分离。在植物中,通过其天然启动子表达的 TIR 结构域蛋白在受到病原体接种时,也会发生类似的浓缩。TIR 凝聚的形成是由保守的自我关联界面和 TIR 的预测固有无序环区域介导的。破坏 TIR 凝聚的突变会损害 TIR 结构域蛋白的细胞死亡活性。我们的数据揭示了相分离作为 TIR 结构域蛋白激活的一种机制,并为 TIR 信号的底物诱导自主激活提供了深入了解,以赋予植物免疫。