Department of Urology, Key Laboratory of Biological Targeting Diagnosis, Therapy and Rehabilitation of Guangdong Higher Education Institutes, The Fifth Affiliated Hospital of Guangzhou Medical University, Guangzhou Medical University, Guangzhou, China.
Guangzhou Medical University, Guangzhou, China.
Cancer Sci. 2024 Jun;115(6):1791-1807. doi: 10.1111/cas.16151. Epub 2024 Mar 13.
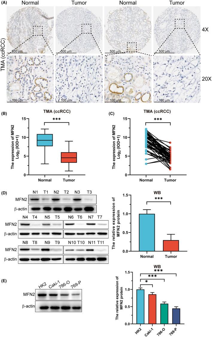
Dissolving the lipid droplets in tissue section with alcohol during a hematoxylin and eosin (H&E) stain causes the tumor cells to appear like clear soap bubbles under a microscope, which is a key pathological feature of clear cell renal cell carcinoma (ccRCC). Mitochondrial dynamics have been reported to be closely associated with lipid metabolism and tumor development. However, the relationship between mitochondrial dynamics and lipid metabolism reprogramming in ccRCC remains to be further explored. We conducted bioinformatics analysis to identify key genes regulating mitochondrial dynamics differentially expressed between tumor and normal tissues and immunohistochemistry and Western blot to confirm. After the target was identified, we created stable ccRCC cell lines to test the impact of the target gene on mitochondrial morphology, tumorigenesis in culture cells and xenograft models, and profiles of lipid metabolism. It was found that mitofusin 2 (MFN2) was downregulated in ccRCC tissues and associated with poor prognosis in patients with ccRCC. MFN2 suppressed mitochondrial fragmentation, proliferation, migration, and invasion of ccRCC cells and growth of xenograft tumors. Furthermore, MFN2 impacted lipid metabolism and reduced the accumulation of lipid droplets in ccRCC cells. MFN2 suppressed disease progression and improved prognosis for patients with ccRCC possibly by interrupting cellular lipid metabolism and reducing accumulation of lipid droplets.
在苏木精和伊红(H&E)染色过程中,用酒精溶解组织切片中的脂滴会导致肿瘤细胞在显微镜下呈现出清晰的肥皂泡状,这是透明细胞肾细胞癌(ccRCC)的一个关键病理特征。已有报道称线粒体动力学与脂代谢和肿瘤发生密切相关。然而,线粒体动力学与 ccRCC 中脂代谢重编程之间的关系仍有待进一步探索。我们进行了生物信息学分析,以鉴定肿瘤组织和正常组织之间差异表达的调节线粒体动力学的关键基因,并通过免疫组化和 Western blot 进行验证。在确定了目标之后,我们创建了稳定的 ccRCC 细胞系,以测试目标基因对线粒体形态、培养细胞和异种移植模型中的肿瘤发生以及脂代谢特征的影响。结果发现,线粒体融合蛋白 2(MFN2)在 ccRCC 组织中下调,与 ccRCC 患者的预后不良相关。MFN2 抑制 ccRCC 细胞的线粒体碎片化、增殖、迁移和侵袭以及异种移植肿瘤的生长。此外,MFN2 影响脂代谢并减少 ccRCC 细胞中脂滴的积累。MFN2 通过中断细胞脂代谢和减少脂滴积累来抑制 ccRCC 疾病的进展并改善患者的预后。