Program in Immunology, Stanford University School of Medicine, Stanford, CA 94305.
Department of Bioengineering, Stanford University, Stanford, CA 94305.
Proc Natl Acad Sci U S A. 2024 Mar 19;121(12):e2310866121. doi: 10.1073/pnas.2310866121. Epub 2024 Mar 14.
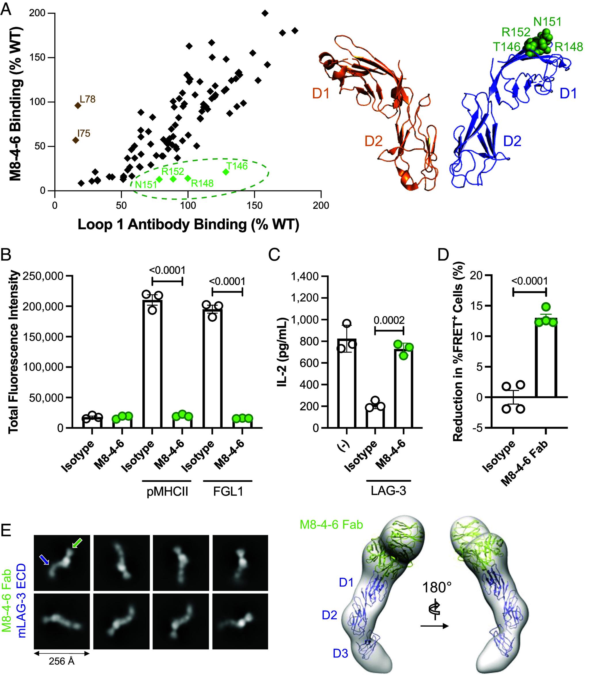
Lymphocyte activation gene-3 (LAG-3) is an inhibitory receptor expressed on activated T cells and an emerging immunotherapy target. Domain 1 (D1) of LAG-3, which has been purported to directly interact with major histocompatibility complex class II (MHCII) and fibrinogen-like protein 1 (FGL1), has been the major focus for the development of therapeutic antibodies that inhibit LAG-3 receptor-ligand interactions and restore T cell function. Here, we present a high-resolution structure of glycosylated mouse LAG-3 ectodomain, identifying that cis-homodimerization, mediated through a network of hydrophobic residues within domain 2 (D2), is critically required for LAG-3 function. Additionally, we found a previously unidentified key protein-glycan interaction in the dimer interface that affects the spatial orientation of the neighboring D1 domain. Mutation of LAG-3 D2 residues reduced dimer formation, dramatically abolished LAG-3 binding to both MHCII and FGL1 ligands, and consequentially inhibited the role of LAG-3 in suppressing T cell responses. Intriguingly, we showed that antibodies directed against D1, D2, and D3 domains are all capable of blocking LAG-3 dimer formation and MHCII and FGL-1 ligand binding, suggesting a potential allosteric model of LAG-3 function tightly regulated by dimerization. Furthermore, our work reveals unique epitopes, in addition to D1, that can be targeted for immunotherapy of cancer and other human diseases.
淋巴细胞激活基因-3(LAG-3)是一种在活化的 T 细胞上表达的抑制性受体,是一种新兴的免疫治疗靶点。LAG-3 的结构域 1(D1)被认为可以直接与主要组织相容性复合体 II(MHCII)和纤维蛋白原样蛋白 1(FGL1)相互作用,一直是开发抑制 LAG-3 受体-配体相互作用并恢复 T 细胞功能的治疗性抗体的主要焦点。在这里,我们呈现了一个高分辨率的糖基化小鼠 LAG-3 胞外结构域的结构,确定了通过结构域 2(D2)内的一系列疏水残基介导的顺式同源二聚化对于 LAG-3 功能至关重要。此外,我们在二聚体界面中发现了一个以前未被识别的关键蛋白-聚糖相互作用,该相互作用影响相邻 D1 结构域的空间取向。LAG-3 D2 残基的突变减少了二聚体的形成,极大地消除了 LAG-3 与 MHCII 和 FGL1 配体的结合,并因此抑制了 LAG-3 在抑制 T 细胞反应中的作用。有趣的是,我们表明针对 D1、D2 和 D3 结构域的抗体都能够阻断 LAG-3 二聚体形成和 MHCII 和 FGL-1 配体结合,这表明 LAG-3 功能受到严格调节的潜在变构模型通过二聚化。此外,我们的工作揭示了除 D1 之外的独特表位,这些表位可用于癌症和其他人类疾病的免疫治疗。